Suppr超能文献

广泛的同源重组保障了哺乳动物卵母细胞的基因组完整性。

Extensive homologous recombination safeguards oocyte genome integrity in mammals.

作者信息

Cao Huiwen, Qiu Cheng, Fang Anxuan, Shang Jianzhou, Xu Wei, He Lugeng, Duan Xing, Zhang Qianting, Yu Chao

机构信息

MOE Key Laboratory of Biosystems Homeostasis and Protection, College of Life Sciences, Zhejiang University, No.866 Yuhangtang Road, 310058, Hangzhou, China.

Zhejiang University-University of Edinburgh Institute (ZJU-UoE Institute), Zhejiang University School of Medicine, Zhejiang University, No.718 East Haizhou Road, 314499, Haining, China.

出版信息

Nucleic Acids Res. 2025 Jan 11;53(2). doi: 10.1093/nar/gkae1304.

Abstract

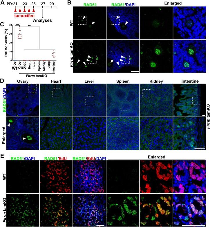
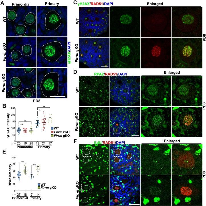
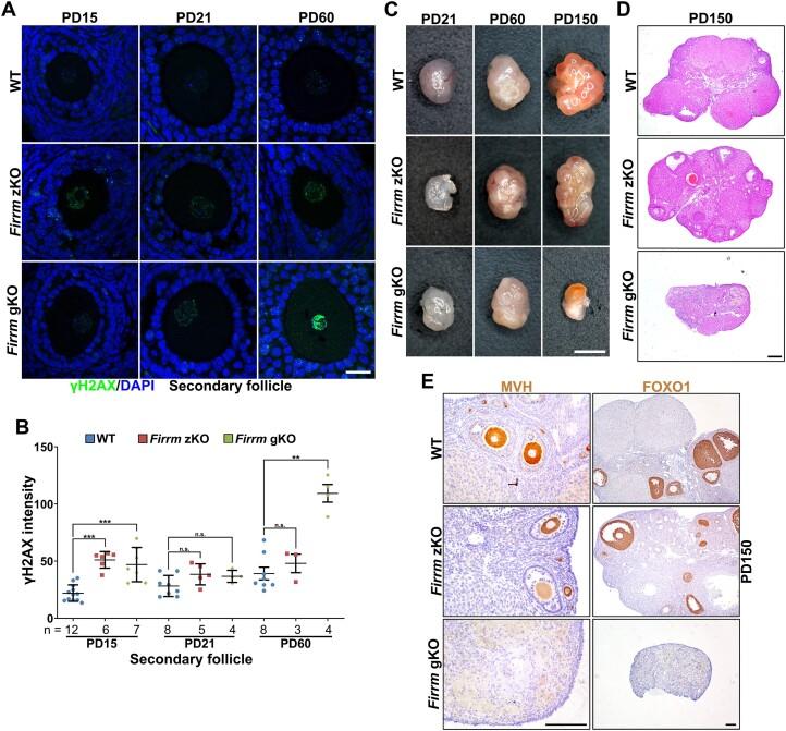
Meiosis in mammalian oocytes is interrupted by a prolonged arrest at the germinal vesicle stage, during which oocytes have to repair DNA lesions to ensure genome integrity or otherwise undergo apoptosis. The FIRRM/FLIP-FIGNL1 complex dissociates RAD51 from the joint DNA molecules in both homologous recombination (HR) and DNA replication. However, as a type of non-meiotic, non-replicative cells, whether this RAD51-dismantling mechanism regulates genome integrity in oocytes remains elusive. Here, we show that FIRRM/FLIP is required for disassembly of RAD51-filaments and maintenance of genome integrity in oocytes. Deletion of FIRRM in oocytes leads to formation of massive nuclear RAD51 foci in oocytes of primordial follicles and activated follicles in mice. These RAD51 foci colocalize with the sites of DNA damage repair, as indicated by RPA2 and EdU, suggesting substantial DNA damage and extensive HR in oocytes. Especially in fully-grown FIRRM-deleted oocytes, RAD51 forms a net-like structure. As a consequence, FIRRM-deleted females are infertile due to aberrant homologous chromosome segregation at metaphase I and primordial follicle insufficiency at young adulthood. Hence, our study demonstrates the physiological importance of HR in maintaining genome integrity in oocytes.

摘要

哺乳动物卵母细胞的减数分裂在生发泡期会经历长时间停滞,在此期间,卵母细胞必须修复DNA损伤以确保基因组完整性,否则将发生凋亡。FIRRM/FLIP - FIGNL1复合物在同源重组(HR)和DNA复制过程中,会使RAD51从联合DNA分子上解离。然而,作为一种非减数分裂、非复制性的细胞,这种RAD51拆解机制是否调节卵母细胞中的基因组完整性仍不清楚。在此,我们表明FIRRM/FLIP对于卵母细胞中RAD51细丝的拆解和基因组完整性的维持是必需的。卵母细胞中FIRRM的缺失导致小鼠原始卵泡和活化卵泡的卵母细胞中形成大量核RAD51灶。如RPA2和EdU所示,这些RAD51灶与DNA损伤修复位点共定位,表明卵母细胞中存在大量DNA损伤和广泛的HR。特别是在完全成熟的FIRRM缺失的卵母细胞中,RAD51形成网状结构。因此,FIRRM缺失的雌性由于在中期I时同源染色体分离异常以及成年早期原始卵泡不足而不育。因此,我们的研究证明了HR在维持卵母细胞基因组完整性方面的生理重要性。

https://cdn.ncbi.nlm.nih.gov/pmc/blobs/d2f1/11724361/30d3659ecc38/gkae1304figgra1.jpg

文献AI研究员

20分钟写一篇综述,助力文献阅读效率提升50倍。

立即体验

用中文搜PubMed

大模型驱动的PubMed中文搜索引擎

马上搜索

文档翻译

学术文献翻译模型,支持多种主流文档格式。

立即体验