Suppr超能文献

巴西流感病毒的综合分子流行病学:来自全国性分析的见解

Comprehensive molecular epidemiology of influenza viruses in Brazil: insights from a nationwide analysis.

作者信息

Brcko Isabela Carvalho, de Souza Vinicius Carius, Ribeiro Gabriela, Lima Alex Ranieri Jeronimo, Martins Antonio Jorge, Barros Claudia Renata Dos Santos, de Carvalho Eneas, Pereira James Siqueira, de Lima Loyze Paola Oliveira, Viala Vincent Louis, Kashima Simone, de La Roque Debora Glenda Lima, Santos Elaine Vieira, Rodrigues Evandra Strazza, Nunes Juliana Almeida, Torres Leandro Spalato, Caldeira Luiz Artur Vieira, Palmieri Melissa, Medina Caio Genovez, de Arruda Raphael Augusto, Lopes Renata Beividas, Sobrinho Geraldo Reple, Jorge Daniel Macedo de Melo, Arruda Eurico, Mendes Eladja Christina Bezerra da Silva, Santos Hazerral de Oliveira, de Mello Arabela Leal E Silva, Pereira Felicidade Mota, Gómez Marcela Kelly Astete, Nardy Vanessa Brandão, Henrique Brenno, Vieira Lucas Luiz, Roll Mariana Matos, de Oliveira Elaine Cristina, Almeida Júlia Deffune Profeta Cidin, da Silva Stephanni Figueiredo, Borges Gleissy Adriane Lima, Furtado Katia Cristina de Lima, da Costa Patricia Miriam Sayuri Sato Barros, Chagas Shirley Moreira da Silva, Kallás Esper G, Larh Daniel, Giovanetti Marta, Nanev Slavov Svetoslav, Coccuzzo Sampaio Sandra, Elias Maria Carolina

机构信息

Center for Viral Surveillance and Serological Assessment (CeVIVAS), Instituto Butantan, Avenida Vital Brasil, 1500, Butantã, São Paulo, São Paulo 05503-900, Brazil.

Instituto Butantan, Avenida Vital Brasil, 1500, Butantã, São Paulo, São Paulo 05503-900, Brazil.

出版信息

Virus Evol. 2024 Nov 23;11(1):veae102. doi: 10.1093/ve/veae102. eCollection 2025.

Abstract

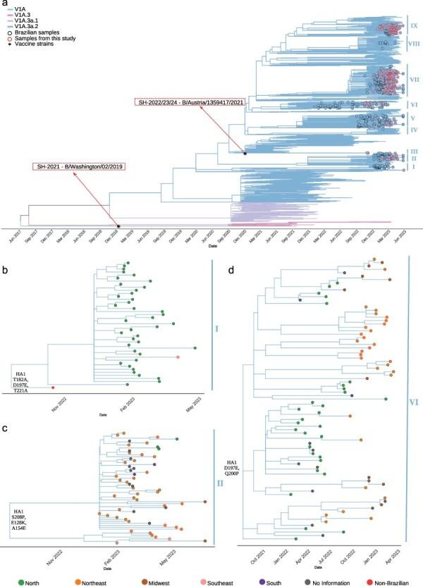
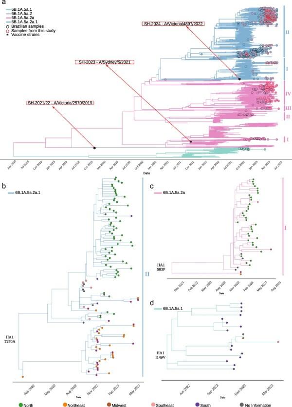
Influenza A and B viruses represent significant global health threats, contributing substantially to morbidity and mortality rates. However, a comprehensive understanding of the molecular epidemiology of these viruses in Brazil, a continental-size country and a crucial hub for the entry, circulation, and dissemination of influenza viruses within South America, still needs to be improved. This study addresses this gap by consolidating data and samples across all Brazilian macroregions, as part of the Center for Viral Surveillance and Serological Assessment project, together with an extensive number of other Brazilian sequences provided by a public database during the epidemic seasons spanning 2021-23. Phylogenetic analysis of the hemagglutinin segment of influenza A/H1N1pdm09, A/H3N2, and influenza B/Victoria-lineage viruses revealed that in 2021 and in the first semester of 2022, the A/H3N2 2a.3 strain was the predominant circulating strain. Subsequently, the A/H3N2 2b became the prevalent strain until October, when it was substituted by A/H1N1pdm09 5a.2a and 5a.2a.1 lineages. This scenario was maintained during the year of 2023. B/Victoria emerged and circulated at low levels between December 2021 and September 2022 and then became coprevalent with A/H1N1pdm09 5a.2a and 5a.2a.1 lineages. The comparison between the vaccine strain A/Darwin/9/2021 and circulating viruses revealed shared mutations to aspartic acid at residues 186 and 225 across all A/H3N2 lineages from 2021 to 2023, altering the charge in the receptor-binding domain. For A/H1N1pdm09, the 2022 consensus of 5a.2a.1 and the vaccine strain A/Victoria/2570/2019 showed 14 amino acid substitutions. Key residues H180, D187, K219, R223, E224, and T133 are involved in hydrogen interactions with sialic acids, while N130, K142, and D222 may contribute to distance interactions based on docking analyses. Importantly, distinct influenza A lineage frequency patterns were observed across Brazil's macroregions, underscoring the regional variations in virus circulation. This study characterizes influenza A and B viruses circulating in Brazil, providing insights into their circulation patterns and dynamics across Brazilian macroregions. These findings hold significant implications for public health interventions, informing strategies to mitigate transmission risks, optimize vaccination efforts, and enhance outbreak control measures.

摘要

甲型和乙型流感病毒对全球健康构成重大威胁,在发病率和死亡率方面起着重要作用。然而,对于巴西这个幅员辽阔的国家,且是南美洲流感病毒传入、传播和扩散的关键枢纽,对这些病毒的分子流行病学仍需更全面的了解。本研究作为病毒监测和血清学评估中心项目的一部分,通过整合巴西所有大区的数据和样本,以及在2021 - 23年流行季节期间从公共数据库获取的大量巴西其他序列,填补了这一空白。对甲型H1N1pdm09、甲型H3N2和乙型维多利亚系流感病毒血凝素片段的系统发育分析表明,在2021年和2022年上半年,甲型H3N2 2a.3毒株是主要的流行毒株。随后,甲型H3N2 2b毒株成为优势毒株,直到10月,被甲型H1N1pdm09 5a.2a和5a.2a.1谱系取代。这种情况在2023年全年持续。乙型维多利亚系在2021年12月至2022年9月间出现并以低水平传播,随后与甲型H1N1pdm09 5a.2a和5a.2a.1谱系共同流行。疫苗毒株A/达尔文/9/2021与流行病毒的比较显示,在2021年至2023年所有甲型H3N2谱系中,186位和225位残基均发生了突变为天冬氨酸,改变了受体结合域的电荷。对于甲型H1N1pdm09,5a.2a.1的2022年共识序列与疫苗毒株A/维多利亚/2570/2019有14个氨基酸替换。关键残基H180、D187、K219、R223、E224和T133参与与唾液酸的氢键相互作用,而根据对接分析,N130、K142和D222可能有助于距离相互作用。重要的是,在巴西各主要地区观察到不同的甲型流感谱系频率模式,突显了病毒传播的区域差异。本研究对在巴西流行的甲型和乙型流感病毒进行了特征描述,并深入了解了它们在巴西各主要地区的传播模式和动态。这些发现对公共卫生干预具有重要意义,为降低传播风险、优化疫苗接种工作和加强疫情控制措施的策略提供了依据。

https://cdn.ncbi.nlm.nih.gov/pmc/blobs/6ba8/11711486/6eeda54469f6/veae102f1.jpg

文献AI研究员

20分钟写一篇综述,助力文献阅读效率提升50倍。

立即体验

用中文搜PubMed

大模型驱动的PubMed中文搜索引擎

马上搜索

文档翻译

学术文献翻译模型,支持多种主流文档格式。

立即体验