Suppr超能文献

基于综合生物信息学分析和机器学习的阻塞性睡眠呼吸暂停与糖尿病相关生物标志物筛查

Screening of obstructive sleep apnea and diabetes mellitus -related biomarkers based on integrated bioinformatics analysis and machine learning.

作者信息

Yang Jianan, Han Yujie, Diao Xianping, Yuan Baochang, Gu Jun

机构信息

Department of Respiratory and Critical Care Medicine, Haimen People's Hospital, Nantong, Jiangsu, China.

Department of Respiratory and Critical Care Medicine, Medical School of Nantong University, Nantong Key Laboratory of Respiratory Medicine, Affiliated Hospital of Nantong University, Nantong, 226001, China.

出版信息

Sleep Breath. 2025 Jan 13;29(1):74. doi: 10.1007/s11325-024-03240-9.

Abstract

BACKGROUND

The pathophysiology of obstructive sleep apnea (OSA) and diabetes mellitus (DM) is still unknown, despite clinical reports linking the two conditions. After investigating potential roles for DM-related genes in the pathophysiology of OSA, our goal is to investigate the molecular significance of the condition. Machine learning is a useful approach to understanding complex gene expression data to find biomarkers for the diagnosis of OSA.

METHODS

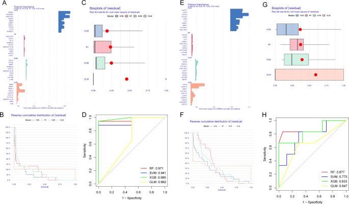
Differentially expressed analysis for OSA and DM data sets obtained from GEO were carried out firstly. Then four machine algorithms were used to screen candidate biomarkers. The diagnostic model was constructed based on key genes, and the accuracy was verified by ROC curve, calibration curve and decision curve. Finally, the CIBERSORT algorithm was used to explore immune cell infiltration in OSA.

RESULTS

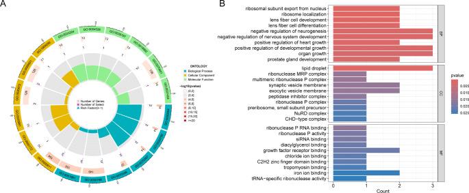
There were 32 important genes that were considered to be related both in OSA and DM datasets by differentially expressed analysis. Through enrichment analysis, the majority of these genes are enriched in immunological regulation, oxidative stress response, and nervous system control. When consensus characteristics from all four approaches were used to predict OSA diagnosis, STK17A was thought to have a high degree of accuracy. In addition, the diagnostic model demonstrated strong performance and predictive value. Finally, we explored the immune cells signatures of OSA, and STK17A was strongly linked to invasive immune cells.

CONCLUSION

STK17A has been discovered as a gene that can differentiate between individuals with OSA and DM based on four machine learning methods. In addition to offering possible treatment targets for DM-induced OSA, this diagnostic approach can identify high-risk DM patients who also have OSA.

摘要

背景

尽管有临床报告将阻塞性睡眠呼吸暂停(OSA)和糖尿病(DM)这两种疾病联系起来,但它们的病理生理学仍然未知。在研究了DM相关基因在OSA病理生理学中的潜在作用后,我们的目标是研究该疾病的分子意义。机器学习是一种有用的方法,可用于理解复杂的基因表达数据,以寻找OSA诊断的生物标志物。

方法

首先对从基因表达综合数据库(GEO)获得的OSA和DM数据集进行差异表达分析。然后使用四种机器学习算法筛选候选生物标志物。基于关键基因构建诊断模型,并通过ROC曲线、校准曲线和决策曲线验证其准确性。最后,使用CIBERSORT算法探索OSA中的免疫细胞浸润情况。

结果

通过差异表达分析,在OSA和DM数据集中有32个重要基因被认为与两者都相关。通过富集分析,这些基因中的大多数富集在免疫调节、氧化应激反应和神经系统控制方面。当使用来自所有四种方法的共同特征来预测OSA诊断时,丝氨酸/苏氨酸蛋白激酶17A(STK17A)被认为具有高度准确性。此外,诊断模型表现出强大的性能和预测价值。最后,我们探索了OSA的免疫细胞特征,并且STK17A与浸润性免疫细胞密切相关。

结论

基于四种机器学习方法,已发现STK17A是一种能够区分OSA和DM个体的基因。除了为DM诱导的OSA提供可能的治疗靶点外,这种诊断方法还可以识别同时患有OSA的高危DM患者。

https://cdn.ncbi.nlm.nih.gov/pmc/blobs/7a47/11729194/2fe4c637726a/11325_2024_3240_Fig1_HTML.jpg

文献AI研究员

20分钟写一篇综述,助力文献阅读效率提升50倍。

立即体验

用中文搜PubMed

大模型驱动的PubMed中文搜索引擎

马上搜索

文档翻译

学术文献翻译模型,支持多种主流文档格式。

立即体验