Suppr超能文献

有丝分裂染色体浓缩将染色质重置,以在细胞间期保障转录组稳态。

Mitotic chromosome condensation resets chromatin to safeguard transcriptional homeostasis during interphase.

机构信息

Department of Biosciences, Faculty of Mathematics and Natural Sciences, University of Oslo, 0316, Oslo, Norway.

Department of Microbiology, Oslo University Hospital and University of Oslo, 0372, Oslo, Norway.

出版信息

Proc Natl Acad Sci U S A. 2023 Jan 24;120(4):e2210593120. doi: 10.1073/pnas.2210593120. Epub 2023 Jan 19.

Abstract

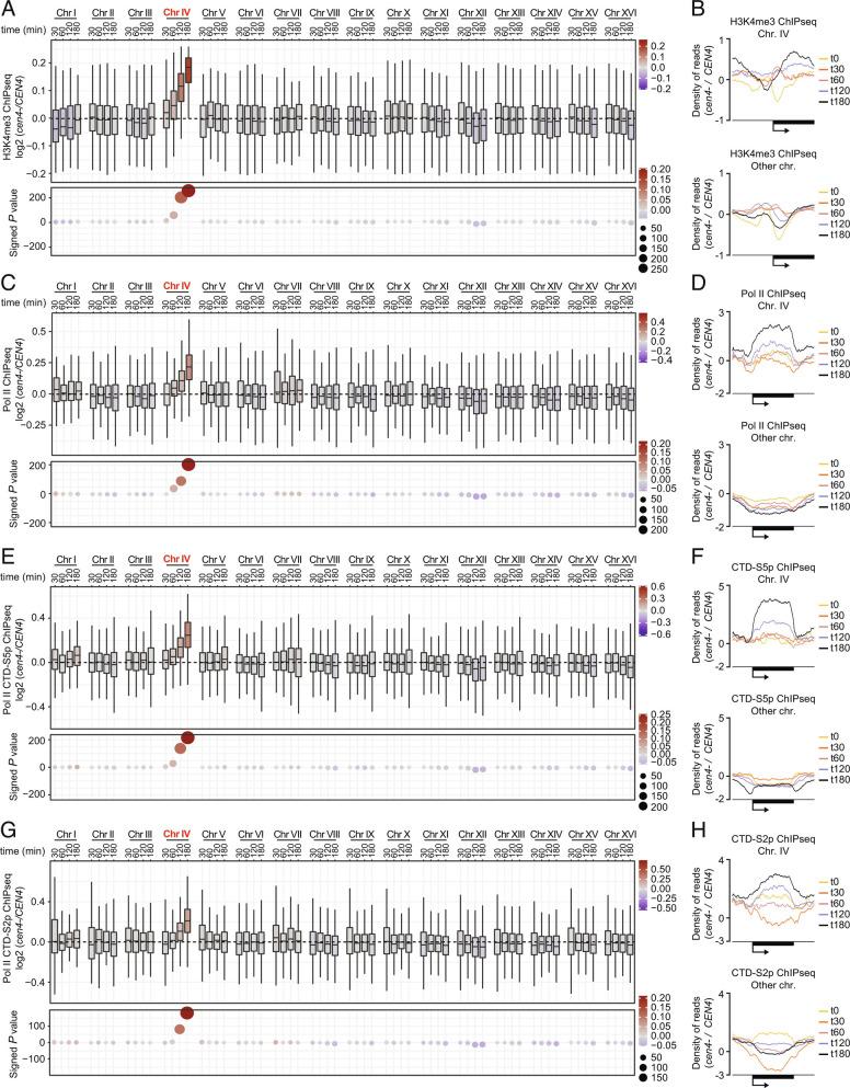
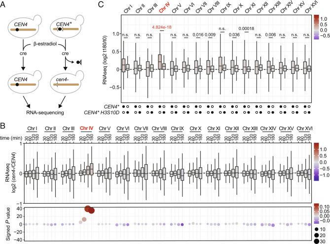
Mitotic entry correlates with the condensation of the chromosomes, changes in histone modifications, exclusion of transcription factors from DNA, and the broad downregulation of transcription. However, whether mitotic condensation influences transcription in the subsequent interphase is unknown. Here, we show that preventing one chromosome to condense during mitosis causes it to fail resetting of transcription. Rather, in the following interphase, the affected chromosome contains unusually high levels of the transcription machinery, resulting in abnormally high expression levels of genes , including various transcription factors. This subsequently causes the activation of inducible transcriptional programs , such as the genes, even in the absence of the relevant stimuli. Thus, mitotic chromosome condensation exerts stringent control on interphase gene expression to ensure the maintenance of basic cellular functions and cell identity across cell divisions. Together, our study identifies the maintenance of transcriptional homeostasis during interphase as an unexpected function of mitosis and mitotic chromosome condensation.

摘要

有丝分裂进入与染色体的凝聚相关,组蛋白修饰的变化,转录因子从 DNA 中排除,以及广泛的转录下调。然而,有丝分裂浓缩是否会影响随后的间期中的转录尚不清楚。在这里,我们表明,在有丝分裂过程中阻止一条染色体凝聚会导致其无法重新设置转录。相反,在随后的间期中,受影响的染色体包含异常高水平的转录机制,导致基因的表达水平异常升高,包括各种转录因子。这随后导致诱导性转录程序的激活,例如基因,即使在没有相关刺激的情况下也是如此。因此,有丝分裂染色体浓缩对间期中的基因表达施加严格的控制,以确保在细胞分裂过程中维持基本的细胞功能和细胞身份。总之,我们的研究确定了在间期中维持转录动态平衡作为有丝分裂和有丝分裂染色体浓缩的意外功能。

https://cdn.ncbi.nlm.nih.gov/pmc/blobs/a6a5/9942888/24f57b771c8a/pnas.2210593120fig01.jpg

文献AI研究员

20分钟写一篇综述,助力文献阅读效率提升50倍。

立即体验

用中文搜PubMed

大模型驱动的PubMed中文搜索引擎

马上搜索

文档翻译

学术文献翻译模型,支持多种主流文档格式。

立即体验