Suppr超能文献

通过模拟感染的凝胶进行的时空动态免疫调节可增强针对异源病毒的广泛而持久的保护性免疫。

Spatiotemporal Dynamic Immunomodulation by Infection-Mimicking Gels Enhances Broad and Durable Protective Immunity Against Heterologous Viruses.

作者信息

Jin Seung Mo, Cho Ju Hee, Seong Yebin, Chathuranga Wijesinghe Arachchilage Gayan, Gwak Yejin, Noh Young-Woock, Lee Min-Ho, Oh Sang-Seok, Choi Jin-Ho, Lee Jong-Soo, Lim Yong Taik

机构信息

SKKU Advanced Institute of Nanotechnology (SAINT), Department of Nano Engineering, Department of Nano Science and Technology, School of Chemical Engineering, Biomedical Institute for Convergence at SKKU, Sungkyunkwan University, 2066 Seobu-ro, Jangan-gu, Suwon, Gyeonggi-do, 16419, Republic of Korea.

College of Veterinary Medicine, Chungnam National University, Daejeon, 34134, Republic of Korea.

出版信息

Adv Sci (Weinh). 2025 Mar;12(9):e2412116. doi: 10.1002/advs.202412116. Epub 2025 Jan 13.

Abstract

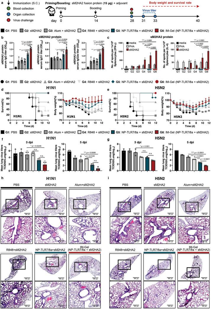
Despite their safety and widespread use, conventional protein antigen-based subunit vaccines face significant challenges such as low immunogenicity, insufficient long-term immunity, poor CD8 T-cell activation, and poor adaptation to viral variants. To address these issues, an infection-mimicking gel (IM-Gel) is developed that is designed to emulate the spatiotemporal dynamics of immune stimulation in acute viral infections through in situ supramolecular self-assembly of nanoparticulate-TLR7/8a (NP-TLR7/8a) and an antigen with tannic acid (TA). Through collagen-binding properties of TA, the IM-Gel enables sustained delivery and enhanced retention of NP-TLR7/8a and protein antigen in the lymph node subcapsular sinus of mice for over 7 days, prolonging the exposure of vaccine components in both B cell and T cell zones, leading to robust humoral and cellular responses. The IM-Gel system with the influenza A antigen confers cross-protection against multiple influenza subtypes (H1N1, H5N2, H3N2, H7N3, and H9N2) with long-term immune responses. Combination of the IM-Gel with the SARS-CoV-2 spike protein also elicits strong cross-reactive antibody responses against multiple SARS-CoV-2 variants (Alpha, Beta, NY510+D614G, Gamma, Kappa, and Delta). The IM-Gel, as a programmable immunomodulatory material, provides a vaccine design principle for the development of next-generation universal vaccines that can elicit broad and durable protective immunity against emerging viruses.

摘要

尽管传统的基于蛋白质抗原的亚单位疫苗具有安全性且应用广泛,但仍面临重大挑战,如免疫原性低、长期免疫力不足、CD8 T细胞激活不佳以及对病毒变体的适应性差。为了解决这些问题,开发了一种感染模拟凝胶(IM-Gel),其旨在通过纳米颗粒-TLR7/8a(NP-TLR7/8a)与抗原和单宁酸(TA)的原位超分子自组装来模拟急性病毒感染中免疫刺激的时空动态。通过TA的胶原结合特性,IM-Gel能够在小鼠淋巴结被膜下窦中持续递送并增强NP-TLR7/8a和蛋白质抗原的保留超过7天,延长疫苗成分在B细胞和T细胞区域的暴露时间,从而引发强大的体液和细胞反应。含有甲型流感抗原的IM-Gel系统可提供针对多种流感亚型(H1N1、H5N2、H3N2、H7N3和H9N2)的交叉保护,并具有长期免疫反应。IM-Gel与严重急性呼吸综合征冠状病毒2(SARS-CoV-2)刺突蛋白的组合也能引发针对多种SARS-CoV-2变体(Alpha、Beta、NY510+D614G、Gamma、Kappa和Delta)的强烈交叉反应抗体反应。IM-Gel作为一种可编程的免疫调节材料,为开发下一代通用疫苗提供了一种疫苗设计原则,该疫苗能够引发针对新兴病毒的广泛而持久的保护性免疫。

https://cdn.ncbi.nlm.nih.gov/pmc/blobs/cfa7/11884557/763e9a4463e7/ADVS-12-2412116-g003.jpg

文献AI研究员

20分钟写一篇综述,助力文献阅读效率提升50倍。

立即体验

用中文搜PubMed

大模型驱动的PubMed中文搜索引擎

马上搜索

文档翻译

学术文献翻译模型,支持多种主流文档格式。

立即体验