Suppr超能文献

疟原虫PP1磷酸酶通过调节液泡的变圆来控制无性血液阶段逸出途径的起始。

The malaria parasite PP1 phosphatase controls the initiation of the egress pathway of asexual blood-stages by regulating the rounding-up of the vacuole.

作者信息

Seveno Marie, Loubens Manon N, Berry Laurence, Graindorge Arnault, Lebrun Maryse, Lavazec Catherine, Lamarque Mauld H

机构信息

LPHI, UMR 5294 CNRS/UM-UA15 Inserm, Université de Montpellier, Montpellier, France.

INSERM U1016, CNRS UMR8104, Université Paris Cité, Institut Cochin, Paris, France.

出版信息

PLoS Pathog. 2025 Jan 14;21(1):e1012455. doi: 10.1371/journal.ppat.1012455. eCollection 2025 Jan.

Abstract

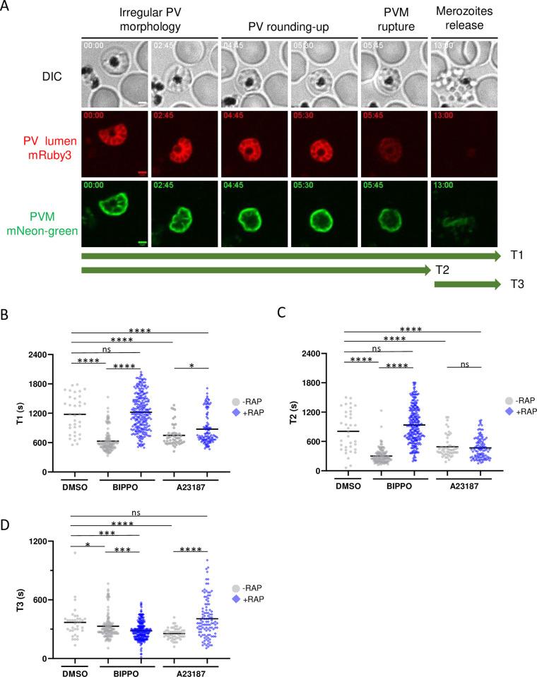
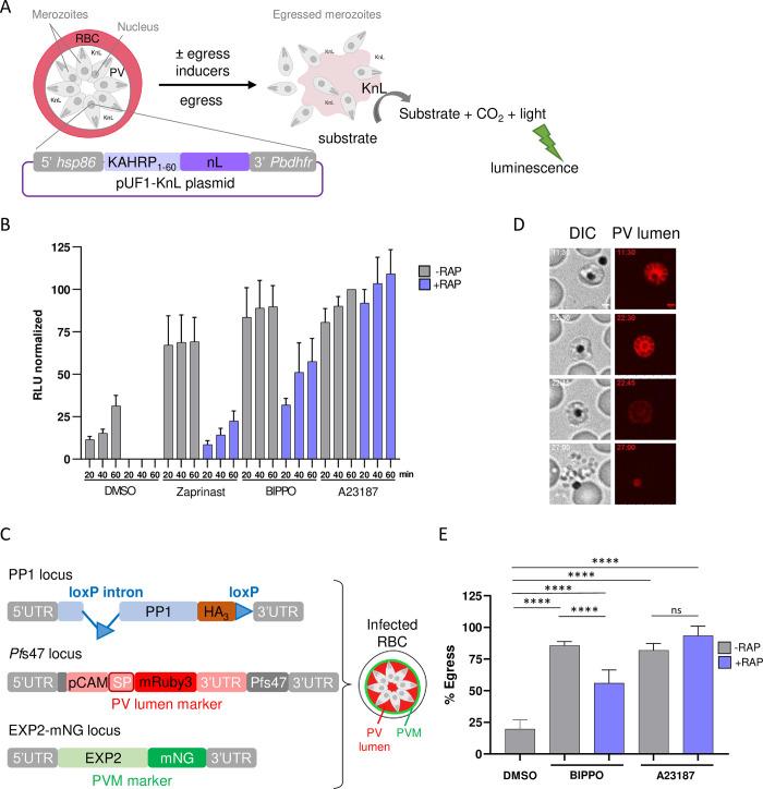
A sustained blood-stage infection of the human malaria parasite P. falciparum relies on the active exit of merozoites from their host erythrocytes. During this process, named egress, the infected red blood cell undergoes sequential morphological events: the rounding-up of the surrounding parasitophorous vacuole, the disruption of the vacuole membrane and finally the rupture of the red blood cell membrane. These events are coordinated by two intracellular second messengers, cGMP and calcium ions (Ca2+), that control the activation of their dedicated kinases, PKG and CDPKs respectively, and thus the secretion of parasitic factors that assist membranes rupture. We had previously identified the serine-threonine phosphatase PP1 as an essential enzyme required for the rupture of the surrounding vacuole. Here, we address its precise positioning and function within the egress signaling pathway by combining chemical genetics and live-microscopy. Fluorescent reporters of the parasitophorous vacuole morphology were expressed in the conditional PfPP1-iKO line which allowed to monitor the kinetics of natural and induced egress, as well as the rescue capacity of known egress inducers. Our results underscore a dual function for PP1 in the egress cascade. First, we provide further evidence that PP1 controls the homeostasis of the second messenger cGMP by modulating the basal activity of guanylyl cyclase alpha and consequently the PKG-dependent downstream Ca2+ signaling. Second, we demonstrate that PP1 also regulates the rounding-up of the parasitophorous vacuole, as this step is almost completely abolished in PfPP1-null schizonts. Strikingly, our data show that rounding-up is the step triggered by egress inducers, and support its reliance on Ca2+, as the calcium ionophore A23187 bypasses the egress defect of PfPP1-null schizonts, restores proper egress kinetics and promotes the initiation of the rounding-up step. Therefore, this study places the phosphatase PP1 upstream of the cGMP-PKG signaling pathway, and sheds new light on the regulation of rounding-up, the first step in P. falciparum blood stage egress cascade.

摘要

人类疟原虫恶性疟原虫的持续性血液阶段感染依赖于裂殖子从其宿主红细胞中主动逸出。在这个称为逸出的过程中,被感染的红细胞会经历一系列形态学变化:周围的寄生泡变圆、泡膜破裂,最后红细胞膜破裂。这些事件由两种细胞内第二信使——环磷酸鸟苷(cGMP)和钙离子(Ca2+)协调,它们分别控制其特定激酶蛋白激酶G(PKG)和钙依赖性蛋白激酶(CDPKs)的激活,从而控制有助于膜破裂的寄生因子的分泌。我们之前已经确定丝氨酸 - 苏氨酸磷酸酶PP1是周围泡破裂所需的一种必需酶。在这里,我们通过结合化学遗传学和活细胞显微镜技术,研究其在逸出信号通路中的精确定位和功能。在条件性PfPP1-iKO品系中表达了寄生泡形态的荧光报告基因,这使得我们能够监测自然和诱导逸出的动力学,以及已知逸出诱导剂的拯救能力。我们的结果强调了PP1在逸出级联反应中的双重功能。首先,我们提供了进一步的证据,表明PP1通过调节鸟苷酸环化酶α的基础活性来控制第二信使cGMP的稳态,从而控制PKG依赖性下游Ca2+信号传导。其次,我们证明PP1还调节寄生泡的变圆,因为在缺失PfPP1的裂殖体中这一步骤几乎完全被消除。引人注目的是,我们的数据表明变圆是逸出诱导剂触发的步骤,并支持其对Ca2+的依赖性,因为钙离子载体A23187绕过了缺失PfPP1的裂殖体的逸出缺陷,恢复了正常的逸出动力学,并促进了变圆步骤的启动。因此,本研究将磷酸酶PP1置于cGMP-PKG信号通路的上游,并为恶性疟原虫血液阶段逸出级联反应的第一步——变圆的调节提供了新的线索。

https://cdn.ncbi.nlm.nih.gov/pmc/blobs/61a6/11731718/a52ef86520fe/ppat.1012455.g001.jpg

文献AI研究员

20分钟写一篇综述,助力文献阅读效率提升50倍。

立即体验

用中文搜PubMed

大模型驱动的PubMed中文搜索引擎

马上搜索

文档翻译

学术文献翻译模型,支持多种主流文档格式。

立即体验