Suppr超能文献

用于通用型T细胞疗法的嵌合FcγR T细胞的构建与表征

Construction and characterization of chimeric FcγR T cells for universal T cell therapy.

作者信息

Zhao Juanjuan, Chen Manling, Li Xudong, Chen Zhaoqi, Li Wei, Guo Rongqun, Wang Min, Jiang Zhongxing, Song Yongping, Wang Jianxiang, Liu Delong

机构信息

Department of Hematology, The First Affiliated Hospital of Zhengzhou University, Zhengzhou, Henan, 450052, China.

State Key Laboratory of Experimental Hematology, Institute of Hematology and Blood Diseases Hospital, Chinese Academy of Medical Sciences & Peking Union Medical College, Tianjin, 300020, China.

出版信息

Exp Hematol Oncol. 2025 Jan 15;14(1):6. doi: 10.1186/s40164-025-00595-x.

Abstract

BACKGROUND

Several approaches are being explored for engineering off-the-shelf chimeric antigen receptor (CAR) T cells. In this study, we engineered chimeric Fcγ receptor (FcγR) T cells and tested their potential as a versatile platform for universal T cell therapy.

METHODS

Chimeric FcγR (CFR) constructs were generated using three distinct forms of FcγR, namely CD16A, CD32A, and CD64. The functionality of CFR T cells was evaluated through degranulation assays, specific target lysis experiments, in vitro cytokine production analysis, and assessment of tumor xenograft destruction specificity in mouse models using different monoclonal antibodies (MoAbs).

RESULTS

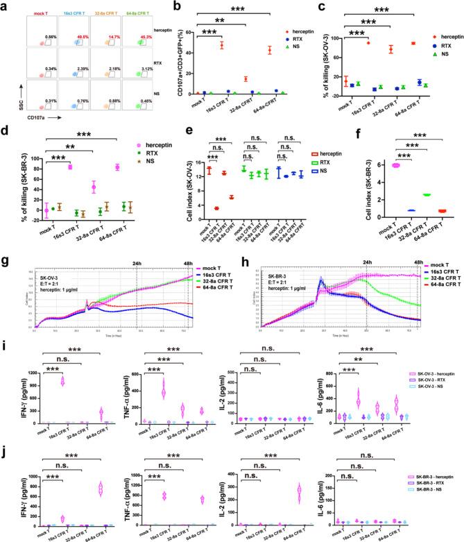
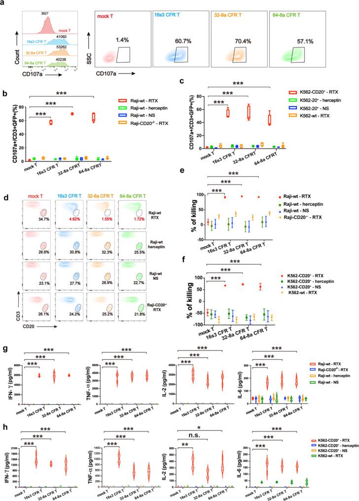
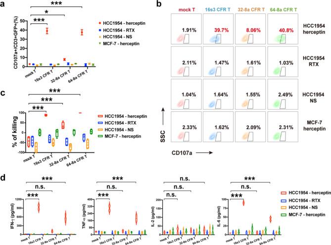
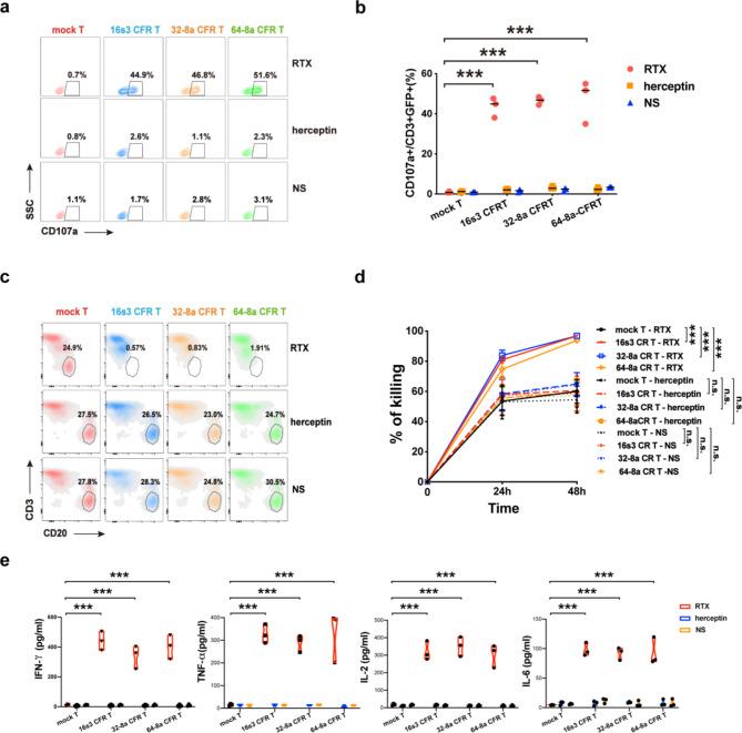
Three types of CFR T cells were engineered, 16s3, 32-8a, 64-8a CFR T cells. In the presence of rituximab (RTX), cytotoxicity of all three types of CFR T cells against CD20 Raji-wt, K562-CD20, and primary tumor cells was significantly higher than that of the mock T cells (P < 0.001). When herceptin was used, all three types of CFR T cells exhibited significant cytotoxicity against HER2 cell lines of SK-BR-3, SK-OV-3, and HCC1954 (P < 0.001). The cytotoxicity of 64-8a CFR T cells was significantly inhibited by free human IgG at a physiological dose (P < 0.001), which was not observed in 16s3, 32-8a CFR T cells. Compared to 32-8a CFR T cells, 16s3 CFR T cells exhibited more prolonged cytotoxicity than 32-8a CFR T cells (P < 0.01). In in vivo assays using xenograft models, 16s3 CFR T cells significantly prolonged the survival of mice xenografted with Raji-wt cells in the presence of RTX (P < 0.001), and effectively reduced tumor burden in mice xenografted with SK-OV-3 cells in the presence of herceptin (P < 0.05). No significant non-specific cytotoxicity of CFR T cells was found in vivo.

CONCLUSION

The anti-tumor effects of the CFR T cells in vitro and in xenograft mouse models are mediated by specific MoAbs such as RTX and herceptin. The CFR T cells therefore have the features of universal T cells with specificity directed by MoAbs. 16s3 CFR T cells are chosen for clinical trials.

摘要

背景

目前正在探索多种方法来构建现成的嵌合抗原受体(CAR)T细胞。在本研究中,我们构建了嵌合Fcγ受体(FcγR)T细胞,并测试了其作为通用T细胞治疗通用平台的潜力。

方法

使用三种不同形式的FcγR,即CD16A、CD32A和CD64构建嵌合FcγR(CFR)构建体。通过脱颗粒试验、特异性靶细胞裂解实验、体外细胞因子产生分析以及使用不同单克隆抗体(MoAbs)在小鼠模型中评估肿瘤异种移植破坏特异性来评估CFR T细胞的功能。

结果

构建了三种类型的CFR T细胞,即16s3、32-8a、64-8a CFR T细胞。在利妥昔单抗(RTX)存在的情况下,所有三种类型的CFR T细胞对CD20 Raji-wt、K562-CD20和原发性肿瘤细胞的细胞毒性均显著高于模拟T细胞(P < 0.001)。当使用赫赛汀时,所有三种类型的CFR T细胞对SK-BR-3、SK-OV-3和HCC1954的HER2细胞系均表现出显著的细胞毒性(P < 0.001)。生理剂量的游离人IgG可显著抑制64-8a CFR T细胞的细胞毒性(P < 0.001),而在16s3、32-8a CFR T细胞中未观察到这种情况。与32-8a CFR T细胞相比,16s3 CFR T细胞表现出比32-8a CFR T细胞更长时间的细胞毒性(P < 0.01)。在使用异种移植模型的体内试验中,16s3 CFR T细胞在RTX存在的情况下显著延长了接种Raji-wt细胞的小鼠的生存期(P < 0.001),并在赫赛汀存在的情况下有效减轻了接种SK-OV-3细胞的小鼠的肿瘤负担(P < 0.05)。在体内未发现CFR T细胞有明显的非特异性细胞毒性。

结论

CFR T细胞在体外和异种移植小鼠模型中的抗肿瘤作用是由RTX和赫赛汀等特异性MoAbs介导的。因此,CFR T细胞具有由MoAbs引导特异性的通用T细胞的特征。选择16s3 CFR T细胞进行临床试验。

https://cdn.ncbi.nlm.nih.gov/pmc/blobs/7abc/11734343/ffbb735d24aa/40164_2025_595_Fig1_HTML.jpg

文献AI研究员

20分钟写一篇综述,助力文献阅读效率提升50倍。

立即体验

用中文搜PubMed

大模型驱动的PubMed中文搜索引擎

马上搜索

文档翻译

学术文献翻译模型,支持多种主流文档格式。

立即体验