Suppr超能文献

胰腺癌衍生的细胞外囊泡通过将KRAS蛋白传递给癌症相关成纤维细胞来增强化学抗性。

Pancreatic cancer-derived extracellular vesicles enhance chemoresistance by delivering KRAS protein to cancer-associated fibroblasts.

作者信息

Liu Xinyuan, Yang Jiaqi, Huang Sicong, Hong Yifan, Zhu Yupeng, Wang Jianing, Wang Yi, Liang Tingbo, Bai Xueli

机构信息

Department of Hepatobiliary and Pancreatic Surgery, The First Affiliated Hospital, Zhejiang University School of Medicine, Hangzhou, China; Key Laboratory of Pancreatic Disease of Zhejiang Province, Hangzhou, China; Innovation Center for the Study of Pancreatic Diseases of Zhejiang Province, Hangzhou, China.

Department of Hepatobiliary and Pancreatic Surgery, The First Affiliated Hospital, Zhejiang University School of Medicine, Hangzhou, China; Key Laboratory of Pancreatic Disease of Zhejiang Province, Hangzhou, China; Innovation Center for the Study of Pancreatic Diseases of Zhejiang Province, Hangzhou, China; Zhejiang Clinical Research Center of Hepatobiliary and Pancreatic Diseases, Hangzhou, China.

出版信息

Mol Ther. 2025 Mar 5;33(3):1134-1153. doi: 10.1016/j.ymthe.2025.01.023. Epub 2025 Jan 14.

Abstract

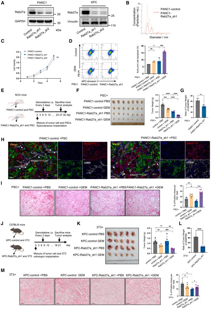
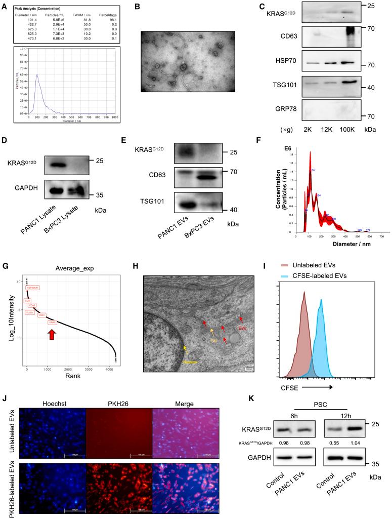
KRAS mutations are instrumental in the development and progression of pancreatic ductal adenocarcinoma (PDAC). Nevertheless, the efficacy of direct targeting of KRAS mutations to inhibit tumor development remains doubtful. It is therefore necessary to gain a deeper insight into the mechanism in which KRAS mutations influence the effectiveness of clinical treatments. In this study, KRAS protein was detected in cancer-associated fibroblasts (CAFs) from clinical samples of PDAC. In vitro experiments demonstrated that KRAS protein in CAFs was not expressed from its own mutant gene but was derived from the ingestion of tumor cell-derived extracellular vesicles (EVs). The presence of KRAS protein in CAFs resulted in enhanced proliferation and migration. Furthermore, KRAS-containing CAFs were observed to promote tumor chemoresistance to gemcitabine treatment both in vitro and in vivo. Application of a KRAS mutation-specific inhibitor, MRTX1133, has been demonstrated to reverse chemoresistance in PDAC. Moreover, clinical data suggest that patients with KRAS mutations have poorer prognosis following adjuvant chemotherapy. These findings elucidate the mechanism by which oncogenic KRAS mutations promote cancer chemoresistance and remodel tumor environment in a non-autonomous manner, suggesting a novel strategy for targeting KRAS mutations to enhance chemosensitivity in PDAC.

摘要

KRAS突变在胰腺导管腺癌(PDAC)的发生和发展中起重要作用。然而,直接靶向KRAS突变以抑制肿瘤发展的疗效仍值得怀疑。因此,有必要更深入地了解KRAS突变影响临床治疗效果的机制。在本研究中,在PDAC临床样本的癌症相关成纤维细胞(CAF)中检测到KRAS蛋白。体外实验表明,CAF中的KRAS蛋白并非由其自身的突变基因表达产生,而是来源于摄取肿瘤细胞衍生的细胞外囊泡(EV)。CAF中KRAS蛋白的存在导致增殖和迁移增强。此外,观察到含有KRAS的CAF在体外和体内均能促进肿瘤对吉西他滨治疗的化疗耐药性。应用KRAS突变特异性抑制剂MRTX1133已被证明可逆转PDAC中的化疗耐药性。此外,临床数据表明,KRAS突变患者在辅助化疗后的预后较差。这些发现阐明了致癌KRAS突变促进癌症化疗耐药并以非自主方式重塑肿瘤微环境的机制,提示了一种靶向KRAS突变以增强PDAC化疗敏感性的新策略。

https://cdn.ncbi.nlm.nih.gov/pmc/blobs/5ff4/11897769/5ddb90bfee67/fx1.jpg

文献AI研究员

20分钟写一篇综述,助力文献阅读效率提升50倍。

立即体验

用中文搜PubMed

大模型驱动的PubMed中文搜索引擎

马上搜索

文档翻译

学术文献翻译模型,支持多种主流文档格式。

立即体验