Suppr超能文献

吉列替尼与GSK-J4联合对FLT3-ITD急性髓系白血病的抗白血病作用

Combined anti-leukemic effect of gilteritinib and GSK-J4 in FLT3-ITD acute myeloid leukemia.

作者信息

Zhou Qi, Guan Yongyu, Zhao Pingping, Chu Huiyuan, Xi Yaming

机构信息

The First Clinical Medical College of Lanzhou University, Lanzhou 730000, China.

Clinical laboratory, Gansu Provincial Maternal and Child Health Care Hospital, Lanzhou 730000, China.

出版信息

Transl Oncol. 2025 Feb;52:102271. doi: 10.1016/j.tranon.2025.102271. Epub 2025 Jan 14.

Abstract

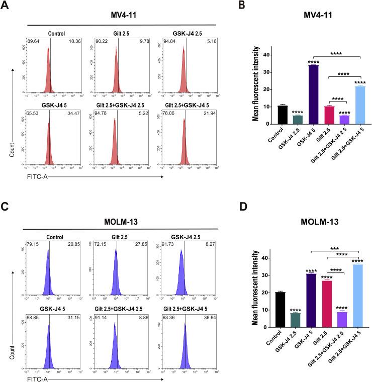
Gilteritinib treats acute myeloid leukemia (AML) with the FMS-like receptor tyrosine kinase-3 (FLT3) internal tandem duplication (ITD) mutation. Dysregulation of histone modification affects the genesis and progression of AML. Strategies targeting key histone regulators have not been applied to the treatment of AML. Lysine demethylase 6B (KDM6B) is dysregulated in a variety of cancers and regulates the expression of oncogenes, which has potential in anticancer therapy. We explored whether GSK-J4 (an inhibitor of the demethylase KDM6B) has an anti-leukemic effect in the gilteritinib treatment of FLT3-ITD AML and the effect of gilteritinib combined with GSK-J4 in leukemia. In our study, we evaluated the anti-leukemic effect of GSK-J4 in gilteritinib therapy through in vitro and in vivo experiments. The results revealed that the combined treatment of gilteritinib and GSK-J4 has greater anti-proliferation and pro-apoptosis effects than gilteritinib alone. Gilteritinib and GSK-J4 performed synergistically to arrest the cell cycle. Gilteritinib mainly induces cell cycle phase arrest at the S or G0/G1, and GSK-J4 inhibits the cell cycle progression in the S phase and reduces cell viability by reducing the expression of key regulatory factors from the G1 phase to the S phase. At the same time, GSK-J4 enhances the expression of apoptosis-related proteins (Bax and cleavage caspase-9). In addition, gilteritinib or GSK-J4 monotherapy increases reactive oxygen species (ROS) production, and the combination has a synergistic effect, accelerating leukemic cell death. Our study provides proof that the combined therapy of gilteritinib and GSK-J4 has a synergistic antileukemic effect on FLT3-ITD AML.

摘要

吉瑞替尼用于治疗伴有FMS样受体酪氨酸激酶3(FLT3)内部串联重复(ITD)突变的急性髓系白血病(AML)。组蛋白修饰失调影响AML的发生和进展。针对关键组蛋白调节因子的策略尚未应用于AML的治疗。赖氨酸去甲基化酶6B(KDM6B)在多种癌症中表达失调,并调节癌基因的表达,在抗癌治疗中具有潜力。我们探究了GSK-J4(一种去甲基化酶KDM6B的抑制剂)在吉瑞替尼治疗FLT3-ITD AML中是否具有抗白血病作用以及吉瑞替尼与GSK-J4联合使用对白血病的影响。在我们的研究中,我们通过体外和体内实验评估了GSK-J4在吉瑞替尼治疗中的抗白血病作用。结果显示,与单独使用吉瑞替尼相比,吉瑞替尼与GSK-J4联合治疗具有更强的抗增殖和促凋亡作用。吉瑞替尼和GSK-J4协同作用使细胞周期停滞。吉瑞替尼主要诱导细胞周期停滞在S期或G0/G1期,而GSK-J4抑制S期的细胞周期进程,并通过降低从G1期到S期关键调节因子的表达来降低细胞活力。同时,GSK-J4增强凋亡相关蛋白(Bax和裂解的caspase-9)的表达。此外,吉瑞替尼或GSK-J4单药治疗均可增加活性氧(ROS)的产生,联合使用具有协同效应,加速白血病细胞死亡。我们的研究证明,吉瑞替尼与GSK-J4联合治疗对FLT3-ITD AML具有协同抗白血病作用。

https://cdn.ncbi.nlm.nih.gov/pmc/blobs/c5fe/11783125/3e72db91ef49/ga1.jpg

文献AI研究员

20分钟写一篇综述,助力文献阅读效率提升50倍。

立即体验

用中文搜PubMed

大模型驱动的PubMed中文搜索引擎

马上搜索

文档翻译

学术文献翻译模型,支持多种主流文档格式。

立即体验