Suppr超能文献

免疫细胞稳态在肝细胞癌研究及治疗反应中的作用

Role of immune cell homeostasis in research and treatment response in hepatocellular carcinoma.

作者信息

Song Weihua, Li Meng, Liu Wangrui, Xu Wenhao, Zhou Hongyun, Wei Shiyin, Chi Jiachang

机构信息

Department of Liver Surgery, Renji Hospital, School of Medicine, Shanghai Jiao Tong University, Shanghai, 200127, China.

Department of Thoracic Surgery, Renji Hospital, School of Medicine, Shanghai Jiao Tong University, Shanghai, 200127, China.

出版信息

Clin Exp Med. 2025 Jan 18;25(1):42. doi: 10.1007/s10238-024-01543-5.

Abstract

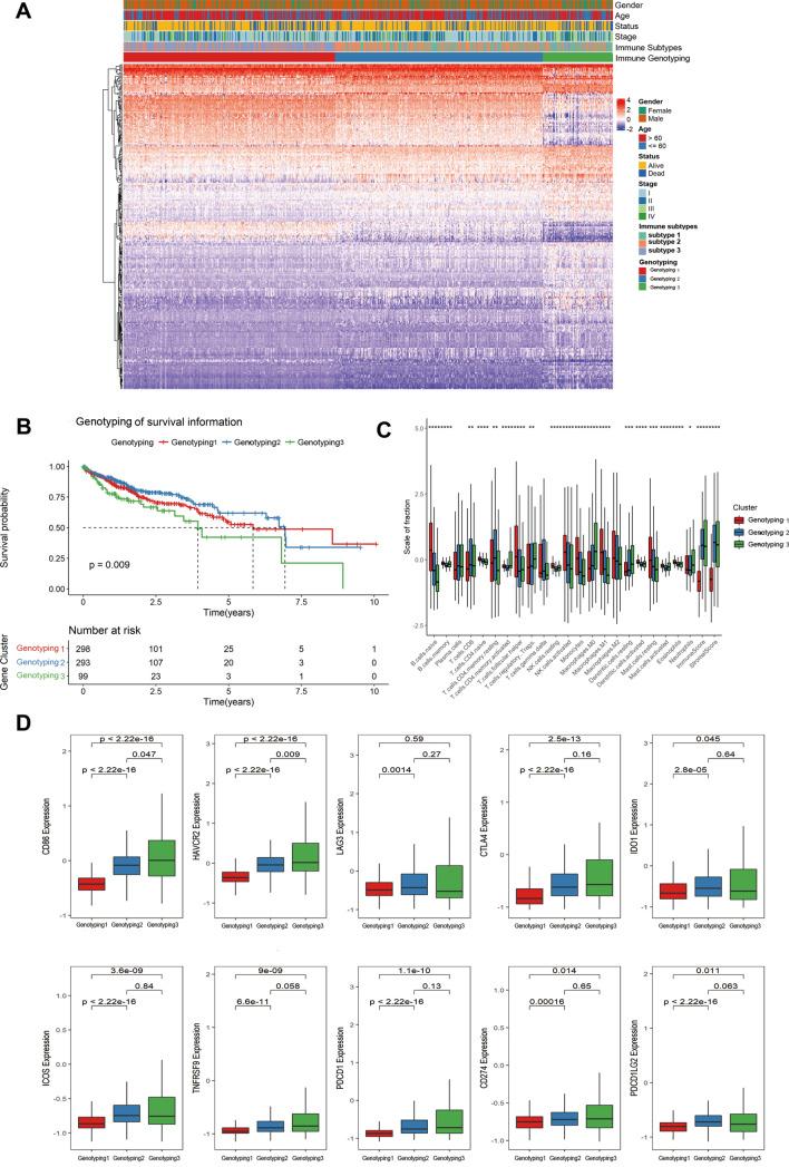
Introduction Recently, immune cells within the tumor microenvironment (TME) have become crucial in regulating cancer progression and treatment responses. The dynamic interactions between tumors and immune cells are emerging as a promising strategy to activate the host's immune system against various cancers. The development and progression of hepatocellular carcinoma (HCC) involve complex biological processes, with the role of the TME and tumor phenotypes still not fully understood. Therefore, it is essential to investigate the importance of immune cell homeostasis in HCC. Additionally, understanding the molecular mechanisms and biological functions underlying tumor-immune cell interactions is increasingly recognized as vital for improving therapeutic outcomes in clinical settings. Methods A total of 790 HCC samples were selected from public databases and real-world independent clinical cohorts. Machine learning methods, focusing on immune-related indicators, were applied to these samples. The Boruta algorithm was employed to develop an ICI score, which was used to assess patient prognosis and predict responses to immunotherapy. Additionally, a new immune subtype analysis of HCC was performed. Cellular-level experiments confirmed the interaction between TME-related factors and the tumor microenvironment in HCC. To further validate the predictive power of the ICI score, a clinical cohort study was conducted at an independent clinical center. Results By evaluating immune gene expression levels, immune cell abundance, Immunescore, and Stromalscore, we initially identified three distinct immune subtypes of HCC, each showing significant differences in survival rates and heterogeneity. Subsequently, DEGs from 1022 immune subtypes were used to classify HCC samples into three immune genotypes, each characterized by distinct prognosis and tumor immune microenvironment (TIME) profiles. Furthermore, we developed the ICI score, a novel immunophenotyping method for HCC, which revealed significant variations based on gender, stage, progression, and DNA mutation profiles (p < 0.05). The ICI score also effectively predicted responses to immunotherapies, particularly through the chemokine signaling, focal adhesion, and JAK/STAT signaling pathways. Conclusion This research demonstrated that TME and immunophenotyping clusters can enhance prognostic accuracy for HCC patients. The independent prognostic indicators identified underscore the connection between tumor phenotype and the immune environment in HCC.

摘要

引言 最近,肿瘤微环境(TME)中的免疫细胞在调节癌症进展和治疗反应方面变得至关重要。肿瘤与免疫细胞之间的动态相互作用正成为激活宿主免疫系统对抗各种癌症的一种有前景的策略。肝细胞癌(HCC)的发生和发展涉及复杂的生物学过程,TME的作用和肿瘤表型仍未完全了解。因此,研究免疫细胞稳态在HCC中的重要性至关重要。此外,了解肿瘤 - 免疫细胞相互作用的分子机制和生物学功能对于改善临床治疗效果越来越被认为至关重要。

方法 从公共数据库和真实世界的独立临床队列中总共选取了790例HCC样本。将专注于免疫相关指标的机器学习方法应用于这些样本。采用Boruta算法开发了ICI评分,用于评估患者预后并预测免疫治疗反应。此外,对HCC进行了新的免疫亚型分析。细胞水平实验证实了HCC中TME相关因子与肿瘤微环境之间的相互作用。为了进一步验证ICI评分的预测能力,在一个独立的临床中心进行了一项临床队列研究。

结果 通过评估免疫基因表达水平、免疫细胞丰度、免疫评分和基质评分,我们最初确定了HCC的三种不同免疫亚型,每种亚型在生存率和异质性方面均表现出显著差异。随后,来自1022种免疫亚型的差异表达基因(DEG)被用于将HCC样本分为三种免疫基因型,每种基因型具有不同的预后和肿瘤免疫微环境(TIME)特征。此外,我们开发了ICI评分,这是一种用于HCC的新型免疫表型分析方法,该评分基于性别、分期、进展和DNA突变谱显示出显著差异(p < 0.05)。ICI评分还能有效预测免疫治疗反应,特别是通过趋化因子信号传导、粘着斑和JAK/STAT信号通路。

结论 本研究表明,TME和免疫表型聚类可以提高HCC患者的预后准确性。所确定的独立预后指标强调了HCC中肿瘤表型与免疫环境之间的联系。

https://cdn.ncbi.nlm.nih.gov/pmc/blobs/2094/11742861/bb1310ce0da4/10238_2024_1543_Fig1_HTML.jpg

文献AI研究员

20分钟写一篇综述,助力文献阅读效率提升50倍。

立即体验

用中文搜PubMed

大模型驱动的PubMed中文搜索引擎

马上搜索

文档翻译

学术文献翻译模型,支持多种主流文档格式。

立即体验