Suppr超能文献

单细胞RNA测序揭示了单纯性疟疾患儿单核细胞中通过核因子κB介导的干扰素反应和肿瘤坏死因子-α信号传导增强。

scRNA-seq reveals elevated interferon responses and TNF-α signaling via NFkB in monocytes in children with uncomplicated malaria.

作者信息

Morang'a Collins M, Drake Riley S, Miao Vincent N, Nyakoe Nancy K, Amuzu Dominic S Y, Appiah Vincent, Aniweh Yaw, Bediako Yaw, Bah Saikou Y, Shalek Alex K, Awandare Gordon A, Otto Thomas D, Amenga-Etego Lucas

机构信息

West African Centre for Cell Biology of Infectious Pathogens (WACCBIP), Department of Biochemistry, Cell and Molecular Biology, University of Ghana, Accra, Ghana.

Program in Health Sciences and Technology, Harvard Medical School and Massachusetts Institute of Technology, Boston, MA, United States.

出版信息

Exp Biol Med (Maywood). 2025 Jan 3;249:10233. doi: 10.3389/ebm.2024.10233. eCollection 2024.

Abstract

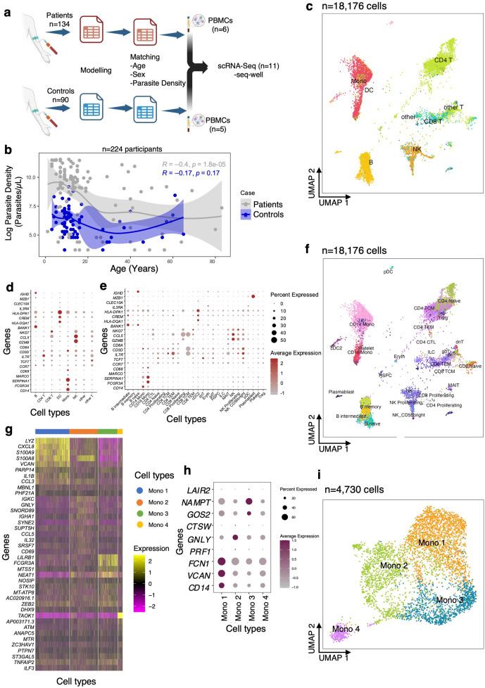
Malaria causes significant morbidity and mortality worldwide, disproportionately impacting sub-Saharan Africa. Disease phenotypes associated with infection can vary widely, from asymptomatic to life-threatening. To date, prevention efforts, particularly those related to vaccine development, have been hindered by an incomplete understanding of which factors impact host immune responses resulting in these divergent outcomes. Here, we conducted a field study of 224 individuals to determine host-parasite factors associated with symptomatic malaria "patients" compared to asymptomatic malaria-positive "controls" at both the community and healthy facility levels. We further performed comprehensive immune profiling to obtain deeper insights into differences in response between the pair. First, we determined the relationship between host age and parasite density in patients (n = 134/224) compared to controls (n = 90/224). Then, we applied single-cell RNA sequencing to compare the immunological phenotypes of 18,176 peripheral blood mononuclear cells isolated from a subset of the participants (n = 11/224), matched on age, sex, and parasite density. Patients had higher parasite densities compared to the controls, although the levels had a negative correlation with age in both groups, suggesting that they are key indicators of disease pathogenesis. On average, patients were characterized by a higher fractional abundance of monocytes and an upregulation of innate immune responses, including those to type I and type II interferons and tumor necrosis factor-alpha signaling via NFκB. Further, in the patients, we identified more putative interactions between antigen-presenting cells and proliferating CD4 T cells, and naïve CD8 T cells driven by MHC-I and MHC-II signaling pathways, respectively. Together, these findings highlight transcriptional differences between immune cell subsets associated with disease phenotypes that may help guide the development of improved malaria vaccines and new therapeutic interventions.

摘要

疟疾在全球范围内导致了严重的发病和死亡,对撒哈拉以南非洲地区的影响尤为严重。与感染相关的疾病表型差异很大,从无症状到危及生命不等。迄今为止,由于对哪些因素影响宿主免疫反应从而导致这些不同结果的理解不完整,预防工作,特别是与疫苗开发相关的工作受到了阻碍。在这里,我们对224名个体进行了一项实地研究,以确定在社区和医疗机构层面,与有症状的疟疾“患者”相比,无症状的疟疾阳性“对照”所相关的宿主-寄生虫因素。我们进一步进行了全面的免疫分析,以更深入地了解这两组之间反应的差异。首先,我们确定了患者(n = 134/224)与对照(n = 90/224)中宿主年龄与寄生虫密度之间的关系。然后,我们应用单细胞RNA测序来比较从一部分参与者(n = 11/224)中分离出的18176个外周血单核细胞的免疫表型,这些参与者在年龄、性别和寄生虫密度方面进行了匹配。与对照相比,患者的寄生虫密度更高,尽管两组中的寄生虫密度水平均与年龄呈负相关,这表明它们是疾病发病机制的关键指标。平均而言,患者的特征是单核细胞的分数丰度较高,先天免疫反应上调,包括对I型和II型干扰素以及通过NFκB的肿瘤坏死因子-α信号的反应。此外,在患者中,我们分别鉴定出抗原呈递细胞与增殖性CD4 T细胞以及由MHC-I和MHC-II信号通路驱动的初始CD8 T细胞之间更多的假定相互作用。总之,这些发现突出了与疾病表型相关的免疫细胞亚群之间的转录差异,这可能有助于指导改进疟疾疫苗的开发和新的治疗干预措施。

https://cdn.ncbi.nlm.nih.gov/pmc/blobs/af4a/11738629/138ee96f843c/ebm-249-10233-g001.jpg

文献AI研究员

20分钟写一篇综述,助力文献阅读效率提升50倍。

立即体验

用中文搜PubMed

大模型驱动的PubMed中文搜索引擎

马上搜索

文档翻译

学术文献翻译模型,支持多种主流文档格式。

立即体验