Suppr超能文献

甲基转移酶样7B通过以铁死亡方式对ACSL3进行m⁶A修饰参与膀胱癌。

Methyltransferase-like 7B participates in bladder cancer via ACSL3 mA modification in a ferroptosis manner.

作者信息

He Jiani, Dong Changming, Song Xiandong, Qiu Zhongkai, Zhang Hao, Jiang Yuanjun, Liu Tao, Man Xiaojun

机构信息

Department of Surgical Oncology and Breast Surgery, The First Hospital of China Medical University, 155 North Nanjing Street, Heping District, Shenyang, Liaoning, China.

Department of Urology, The First Hospital of China Medical University, 155 North Nanjing Street, Heping District, Shenyang, Liaoning, China.

出版信息

Biol Direct. 2025 Jan 20;20(1):9. doi: 10.1186/s13062-025-00597-z.

Abstract

BACKGROUND

Bladder cancer (BC) is a malignant tumor. Methyltransferase-like 7B (MEETL7B) is a methyltransferase and its role in BC has not yet been revealed.

METHOD

Stable METTL7B knockdown or overexpression were achieved by lentiviral transduction in SW780 and TCCSUP cell lines. Xenografts tumors were established via subcutaneous injection of stable transfectants in BALB/c mice.

RESULTS

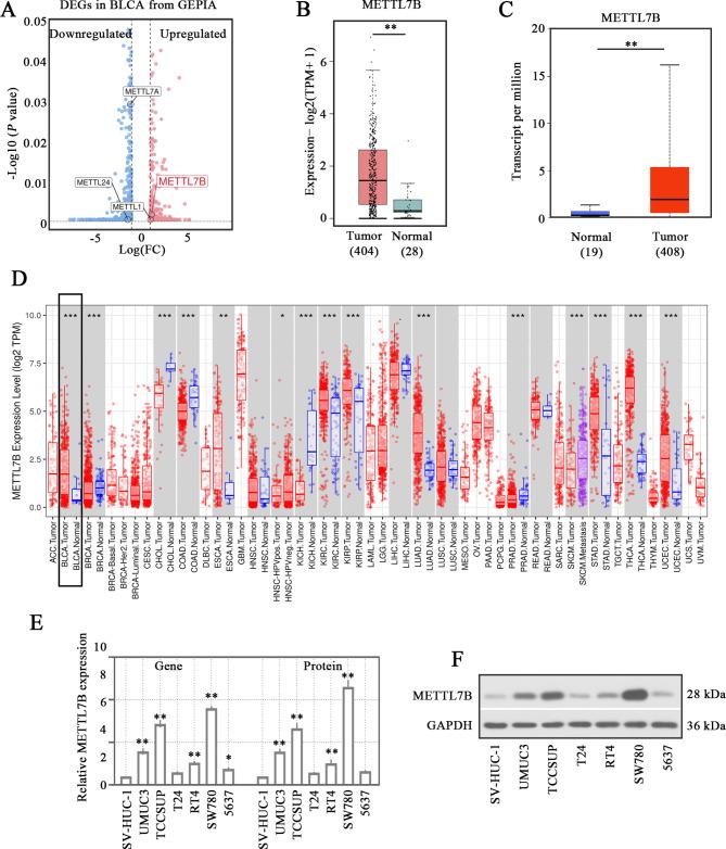
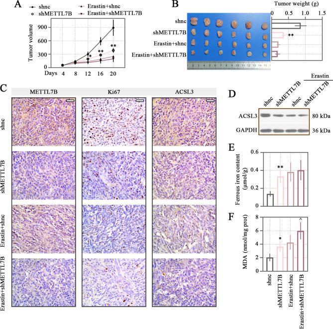
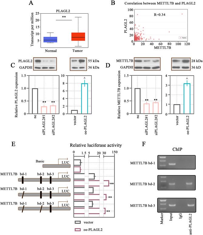
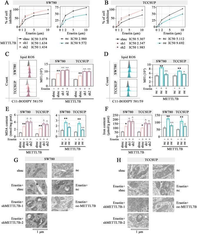
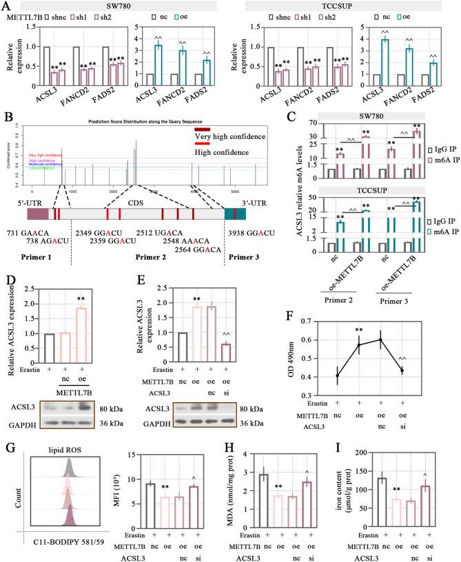
A database search indicated that METTL7B was elevated in BC and it was validated in BC cell lines. METTL7B silencing suppressed cell proliferation and tumorigenesis in vitro and in vivo. Besides, METTL7B knockdown induced cell cycle arrest in G1 phase with a reduction in cyclin D1(CCND1), CDK4, and CDK6 levels and an elevation in CDKN2D levels in cells. Considering that ferroptosis is emerging as a therapeutic target for cancer, and the possible relationship between METTL7B and antioxidant enzymes. We, here, examined that ectopic METTL7B expression abolished ferroptosis markers in cells raised by Erastin treatment, including the production of lipid ROS, the increased cellular iron and MDA content, the decreased gene expression of ACSL3, FANCD2, and FADS2, as well as the mitochondrial injury observed by electron microscopy. Mechanically, ectopic METTL7B expression promoted mA modification on ACSL3 mRNA. Gain of functional experiment exhibited that METTL7B inhibited Erastin-induced ferroptosis via ACSL3. Overexpressed PLAGL2 is identified as a possible independent predictor in BC and bioinformatics predicted the potential binding sites between PLAGL2 and METTL7B promoter region. Dual luciferase and chromatin immunoprecipitation analysis provided evidence that PLAGL2 directly binds to METTL7B promoter region.

CONCLUSIONS

METTL7B is involved in BC development and progression. METTL7B may mediate mA modification on ACSL3 mRNA to negatively regulate ferroptosis in BC cells, which provides a potential therapeutic target for BC via ferroptosis.

摘要

背景

膀胱癌(BC)是一种恶性肿瘤。甲基转移酶样7B(METTL7B)是一种甲基转移酶,其在膀胱癌中的作用尚未明确。

方法

通过慢病毒转导在SW780和TCCSUP细胞系中实现METTL7B的稳定敲低或过表达。通过将稳定转染子皮下注射到BALB/c小鼠体内建立异种移植瘤。

结果

数据库检索表明METTL7B在膀胱癌中表达升高,并在膀胱癌细胞系中得到验证。METTL7B沉默在体外和体内均抑制细胞增殖和肿瘤发生。此外,METTL7B敲低诱导细胞周期停滞在G1期,细胞中细胞周期蛋白D1(CCND1)、细胞周期蛋白依赖性激酶4(CDK4)和细胞周期蛋白依赖性激酶6(CDK6)水平降低,而细胞周期蛋白依赖性激酶抑制剂2D(CDKN2D)水平升高。鉴于铁死亡正成为癌症的治疗靶点,以及METTL7B与抗氧化酶之间可能存在的关系。在此,我们检测到异位表达的METTL7B消除了由埃拉斯汀处理引起的细胞中的铁死亡标志物,包括脂质活性氧的产生、细胞内铁和丙二醛含量的增加、长链脂酰辅酶A合成酶3(ACSL3)、范可尼贫血互补组D2(FANCD2)和脂肪酸去饱和酶2(FADS2)基因表达的降低,以及通过电子显微镜观察到的线粒体损伤。机制上,异位表达的METTL7B促进了ACSL3 mRNA上的N6-甲基腺苷(m6A)修饰。功能获得实验表明METTL7B通过ACSL3抑制埃拉斯汀诱导的铁死亡。过表达的锌指蛋白267(PLAGL2)被确定为膀胱癌中一种可能的独立预测因子,生物信息学预测了PLAGL2与METTL7B启动子区域之间的潜在结合位点。双荧光素酶和染色质免疫沉淀分析提供了证据,证明PLAGL2直接结合到METTL7B启动子区域。

结论

METTL7B参与膀胱癌的发生和发展。METTL7B可能介导ACSL3 mRNA上的m6A修饰,以负向调节膀胱癌细胞中的铁死亡,这为通过铁死亡治疗膀胱癌提供了一个潜在靶点。

https://cdn.ncbi.nlm.nih.gov/pmc/blobs/31a9/11744867/cbed4a1f50fc/13062_2025_597_Fig1_HTML.jpg

文献AI研究员

20分钟写一篇综述,助力文献阅读效率提升50倍。

立即体验

用中文搜PubMed

大模型驱动的PubMed中文搜索引擎

马上搜索

文档翻译

学术文献翻译模型,支持多种主流文档格式。

立即体验