Suppr超能文献

用他拉泊芬进行光动力疗法对T细胞的有益作用增强了癌症免疫疗法。

Beneficial effects on T cells by photodynamic therapy with talaporfin enhance cancer immunotherapy.

作者信息

Ezzaldeen Ehab M, Yaguchi Tomonori, Imagawa Ryotaro, Soltan Mohamed A, Hirata Akira, Murakami Kosaku, Tsukamoto Hirotake, Muto Manabu, Honjo Tasuku, Chamoto Kenji

机构信息

Department of Immunology and Genomic Medicine, Center for Cancer Immunotherapy and Immunobiology, Kyoto University Graduate School of Medicine, Kyoto, Japan.

Department of Immuno-Oncology PDT, Kyoto University Graduate School of Medicine, Kyoto, Japan.

出版信息

Int Immunol. 2025 May 21;37(6):313-324. doi: 10.1093/intimm/dxaf003.

Abstract

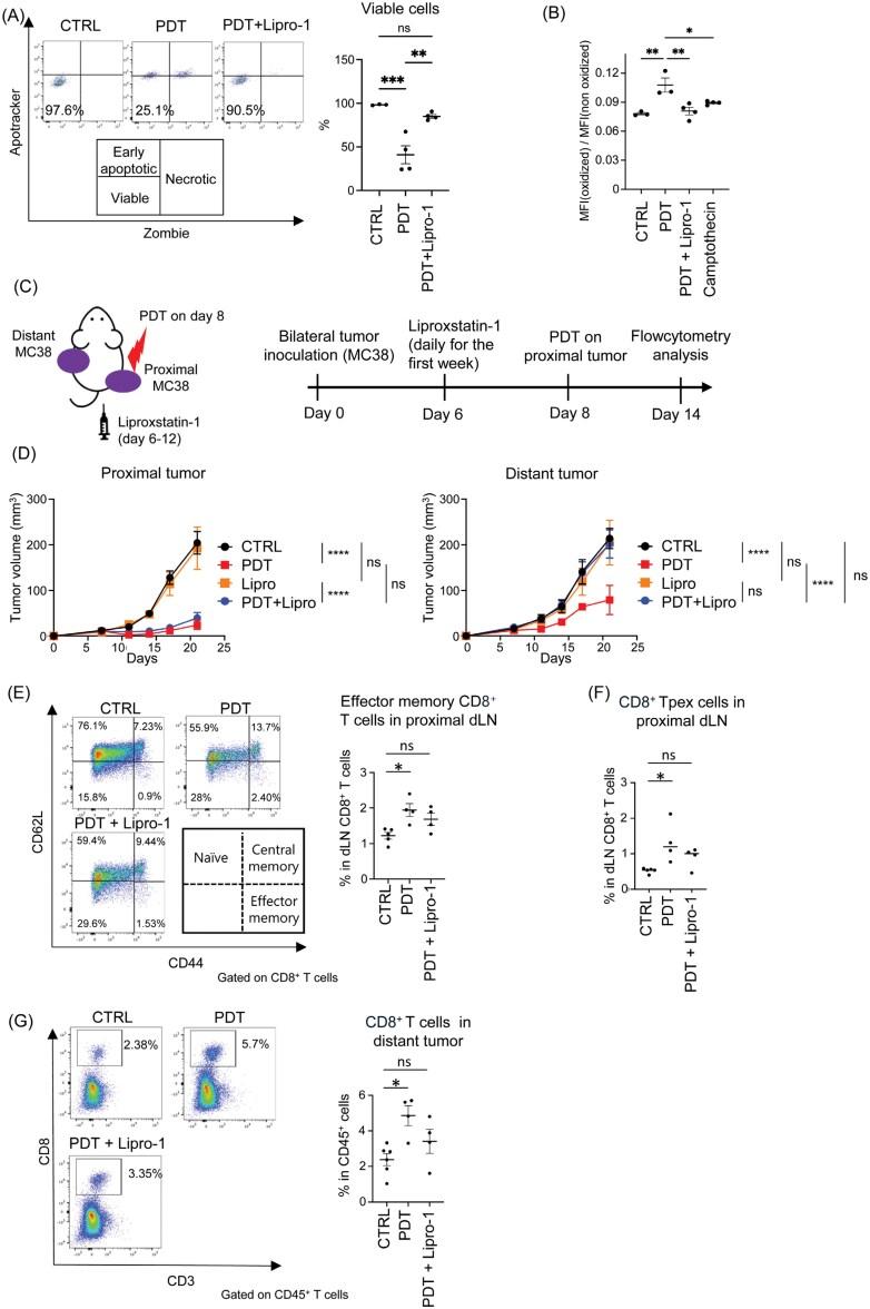
Photodynamic therapy (PDT), a local cancer treatment using photosensitizers, has been reported to enhance antitumor immune responses by inducing immunogenic cell death. Although several studies have demonstrated the synergistic antitumor effects of PDT and immune checkpoint blockage (ICB), the detailed underlying mechanisms remain poorly understood. In this study, we investigated the immunological effects of PDT with talaporfin (Tal-PDT), a clinically approved photosensitizer, using bilateral tumor-bearing mouse models. Treatment with Tal-PDT on the tumor on one side of the mouse resulted in tumor growth inhibition on the untreated opposite side. This phenomenon, accompanied by tumor antigen-specific immune reactions, is indicative of an abscopal effect. When combined with anti PD-L1 antibody, synergistic antitumor effects were observed on both the laser-treated and untreated sides. Mechanistically, Tal-PDT enhanced the induction of XCR-1+ dendritic cells in the proximal draining lymph node likely through the induction of ferroptosis in tumor cells. This, in turn, led to the systemic generation of precursor-exhausted CD8+ T cells. Moreover, talaporfin was selectively incorporated into tumor cells rather than into tumor-infiltrating T cells in vivo, leading to targeted tumor killing while preserving T cells. These beneficial effects of Tal-PDT on antitumor immunity collectively enhance ICB cancer immunotherapy. Our study demonstrates the potential of combining Tal-PDT with ICB therapy for clinical applications.

摘要

光动力疗法(PDT)是一种使用光敏剂的局部癌症治疗方法,据报道,它可通过诱导免疫原性细胞死亡来增强抗肿瘤免疫反应。尽管多项研究已证明PDT与免疫检查点阻断(ICB)具有协同抗肿瘤作用,但其详细的潜在机制仍知之甚少。在本研究中,我们使用双侧荷瘤小鼠模型研究了经临床批准的光敏剂他拉泊芬光动力疗法(Tal-PDT)的免疫效应。对小鼠一侧的肿瘤进行Tal-PDT治疗导致未治疗的对侧肿瘤生长受到抑制。这种现象伴随着肿瘤抗原特异性免疫反应,表明存在远隔效应。当与抗PD-L1抗体联合使用时,在激光治疗侧和未治疗侧均观察到协同抗肿瘤作用。从机制上讲,Tal-PDT可能通过诱导肿瘤细胞铁死亡来增强近端引流淋巴结中XCR-1+树突状细胞的诱导。这进而导致全身产生耗竭前体的CD8+T细胞。此外,在体内,他拉泊芬被选择性地掺入肿瘤细胞而非肿瘤浸润性T细胞中,从而在保留T细胞的同时实现靶向肿瘤杀伤。Tal-PDT对抗肿瘤免疫的这些有益作用共同增强了ICB癌症免疫疗法。我们的研究证明了将Tal-PDT与ICB疗法联合用于临床应用的潜力。

https://cdn.ncbi.nlm.nih.gov/pmc/blobs/9d1a/12096158/7060863687bf/dxaf003_fig1.jpg

文献AI研究员

20分钟写一篇综述,助力文献阅读效率提升50倍。

立即体验

用中文搜PubMed

大模型驱动的PubMed中文搜索引擎

马上搜索

文档翻译

学术文献翻译模型,支持多种主流文档格式。

立即体验