Suppr超能文献

在规则反转过程中,从梨状皮质到嗅球的快速更新反馈传递多模态身份和奖励意外信号。

Fast updating feedback from piriform cortex to the olfactory bulb relays multimodal identity and reward contingency signals during rule-reversal.

作者信息

Hernandez Diego E, Ciuparu Andrei, Garcia da Silva Pedro, Velasquez Cristina M, Rebouillat Benjamin, Gross Michael D, Davis Martin B, Chae Honggoo, Muresan Raul C, Albeanu Dinu F

机构信息

Cold Spring Harbor Laboratory, Cold Spring Harbor, NY, USA.

Transylvanian Institute of Neuroscience, Cluj-Napoca, Romania.

出版信息

Nat Commun. 2025 Jan 22;16(1):937. doi: 10.1038/s41467-025-56023-5.

Abstract

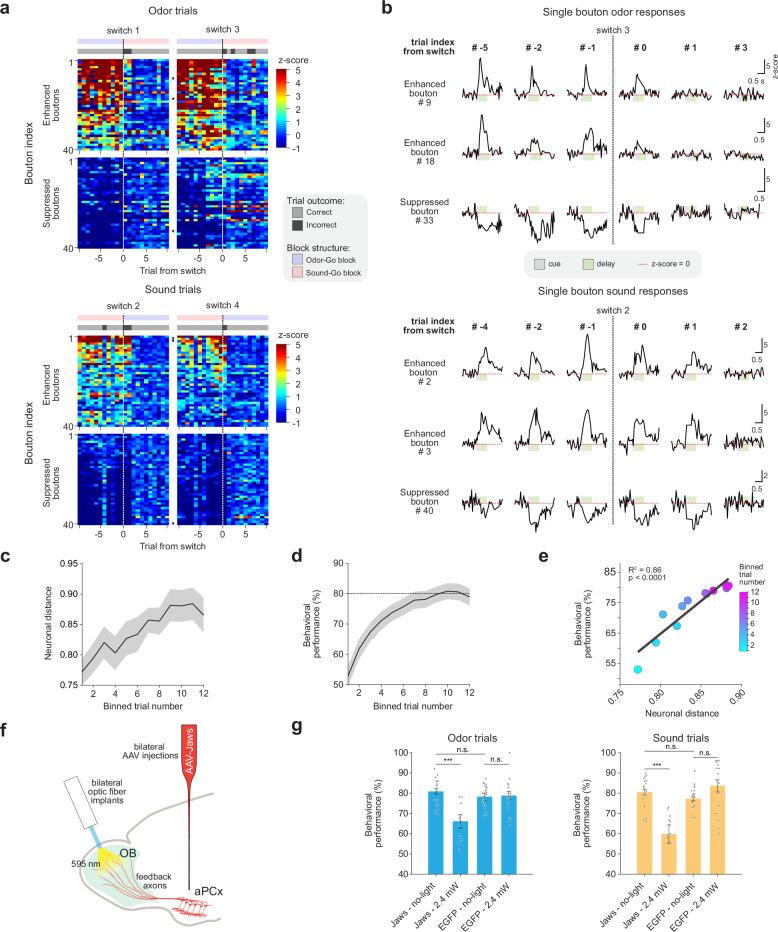
While animals readily adjust their behavior to adapt to relevant changes in the environment, the neural pathways enabling these changes remain largely unknown. Here, using multiphoton imaging, we investigate whether feedback from the piriform cortex to the olfactory bulb supports such behavioral flexibility. To this end, we engage head-fixed male mice in a multimodal rule-reversal task guided by olfactory and auditory cues. Both odor and, surprisingly, the sound cues trigger responses in the cortical bulbar feedback axons which precede the behavioral report. Responses to the same sensory cue are strongly modulated upon changes in stimulus-reward contingency (rule-reversals). The re-shaping of individual bouton responses occurs within seconds of the rule-reversal events and is correlated with changes in behavior. Optogenetic perturbation of cortical feedback within the bulb disrupts the behavioral performance. Our results indicate that the piriform-to-olfactory bulb feedback axons carry stimulus identity and reward contingency signals which are rapidly re-formatted according to changes in the behavioral context.

摘要

虽然动物能够轻松调整其行为以适应环境中的相关变化,但实现这些变化的神经通路在很大程度上仍然未知。在这里,我们使用多光子成像技术,研究从梨状皮质到嗅球的反馈是否支持这种行为灵活性。为此,我们让头部固定的雄性小鼠参与由嗅觉和听觉线索引导的多模式规则反转任务。气味以及令人惊讶的是声音线索都会在行为报告之前触发皮质-球反馈轴突的反应。在刺激-奖励偶然性(规则反转)发生变化时,对相同感觉线索的反应会受到强烈调节。单个突触小体反应的重塑在规则反转事件的几秒钟内发生,并且与行为变化相关。对嗅球内皮质反馈进行光遗传学扰动会破坏行为表现。我们的结果表明,从梨状皮质到嗅球的反馈轴突携带刺激特性和奖励偶然性信号,这些信号会根据行为背景的变化迅速重新格式化。

https://cdn.ncbi.nlm.nih.gov/pmc/blobs/7f87/11754465/3a8f384a3a20/41467_2025_56023_Fig1_HTML.jpg

文献AI研究员

20分钟写一篇综述,助力文献阅读效率提升50倍。

立即体验

用中文搜PubMed

大模型驱动的PubMed中文搜索引擎

马上搜索

文档翻译

学术文献翻译模型,支持多种主流文档格式。

立即体验