Suppr超能文献

表面活性素有助于枯草芽孢杆菌在合成群落中定殖。

Surfactin facilitates establishment of Bacillus subtilis in synthetic communities.

作者信息

Lozano-Andrade Carlos N, Dinesen Caja, Wibowo Mario, Bach Nil Arenos, Hesselberg-Thomsen Viktor, Jarmusch Scott A, Strube Mikael Lenz, Kovács Ákos T

机构信息

DTU Bioengineering, Technical University of Denmark, 2800 Kgs Lyngby, Denmark.

Institute of Biology, Leiden University, 2333 BE Leiden, The Netherlands.

出版信息

ISME J. 2025 Jan 2;19(1). doi: 10.1093/ismejo/wraf013.

Abstract

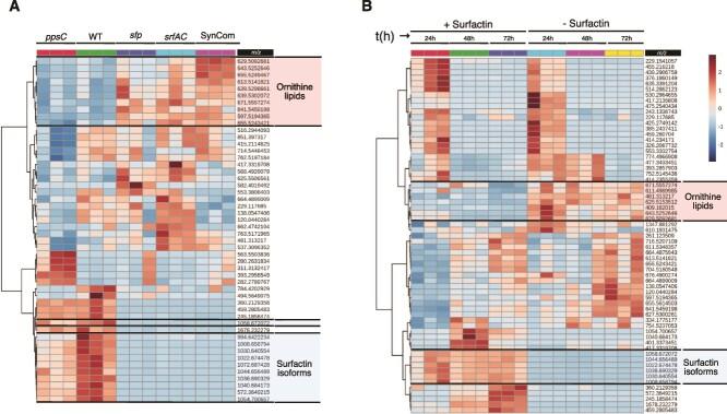
Soil bacteria are prolific producers of a myriad of biologically active secondary metabolites. These natural products play key roles in modern society, finding use as anti-cancer agents, as food additives, and as alternatives to chemical pesticides. As for their original role in interbacterial communication, secondary metabolites have been extensively studied under in vitro conditions, revealing many roles including antagonism, effects on motility, niche colonization, signaling, and cellular differentiation. Despite the growing body of knowledge on their mode of action, biosynthesis, and regulation, we still do not fully understand the role of secondary metabolites on the ecology of the producers and resident communities in situ. Here, we specifically examine the influence of Bacillus subtilis-produced cyclic lipopeptides during the assembly of a bacterial synthetic community, and simultaneously, explore the impact of cyclic lipopeptides on B. subtilis establishment success in a synthetic community propagated in an artificial soil microcosm. We found that surfactin production facilitates B. subtilis establishment success within multiple synthetic communities. Although neither a wild type nor a cyclic lipopeptide non-producer mutant had a major impact on the synthetic community composition over time, both the B. subtilis and the synthetic community metabolomes were altered during co-cultivation. Overall, our work demonstrates the importance of surfactin production in microbial communities, suggesting a broad spectrum of action of this natural product.

摘要

土壤细菌是多种生物活性次生代谢产物的丰富生产者。这些天然产物在现代社会中发挥着关键作用,可用作抗癌剂、食品添加剂以及化学农药的替代品。至于它们在细菌间通讯中的原始作用,次生代谢产物已在体外条件下得到广泛研究,揭示了许多作用,包括拮抗作用、对运动性的影响、生态位定殖、信号传导和细胞分化。尽管我们对其作用方式、生物合成和调控的了解越来越多,但我们仍然没有完全理解次生代谢产物在生产者和原位常驻群落生态学中的作用。在这里,我们专门研究了枯草芽孢杆菌产生的环脂肽在细菌合成群落组装过程中的影响,同时,探讨环脂肽对在人工土壤微宇宙中繁殖的合成群落中枯草芽孢杆菌定殖成功的影响。我们发现表面活性素的产生促进了枯草芽孢杆菌在多个合成群落中的定殖成功。尽管随着时间的推移,野生型和环脂肽非生产者突变体对合成群落组成都没有重大影响,但在共培养过程中,枯草芽孢杆菌和合成群落的代谢组都发生了改变。总体而言,我们的工作证明了表面活性素在微生物群落中的重要性,表明这种天然产物具有广泛的作用谱。

https://cdn.ncbi.nlm.nih.gov/pmc/blobs/dcf6/11833321/4c0451fd040a/wraf013ga1.jpg

文献AI研究员

20分钟写一篇综述,助力文献阅读效率提升50倍。

立即体验

用中文搜PubMed

大模型驱动的PubMed中文搜索引擎

马上搜索

文档翻译

学术文献翻译模型,支持多种主流文档格式。

立即体验