Suppr超能文献

京尼平对人白血病K562细胞增殖的抑制作用:解偶联蛋白2参与线粒体损伤

Proliferation Inhibited by Genipin in Human Leukemia K562 Cells: Involvement of Uncoupling Protein 2 in Mitochondrial Damage.

作者信息

Zhou Ying, Sun Rui, Zhang Zi Wen, He Xin Yi, Li Lin, Zhang Chun Jing, Liu Ying, Yu Hai Tao

机构信息

Department of Biochemistry and Molecular Biology, Qiqihar Medical University, Qiqihar, Heilongjiang, China.

Department of Cell Biology and Genetics, Qiqihar Medical University, Qiqihar, Heilongjiang, China.

出版信息

World J Oncol. 2025 Feb;16(1):83-94. doi: 10.14740/wjon1975. Epub 2024 Dec 31.

Abstract

BACKGROUND

Uncoupling protein 2 (UCP2) is essential for maintaining redox homeostasis and regulating energy metabolism. Abnormal expression of UCP2 has been associated with various tumors, including leukemia. Genipin (GEN), a specific inhibitor of UCP2, has a long history of use in traditional Chinese medicine. However, the precise role and underlying mechanisms of UCP2 in the inhibition of leukemia cells by GEN remain inadequately understood. This study focuses on the expression levels of UCP2 in myeloid leukemia (ML) and investigates the effects of GEN on the proliferation, mitochondrial function, and energy metabolism of the chronic myeloid leukemia (CML) cell line K562.

METHODS

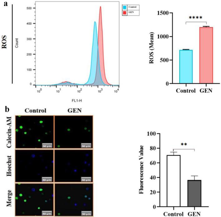
The expression of UCP2 in clinical samples and cell lines (HL-60, U937, and K562) was confirmed using real-time quantitative polymerase chain reaction (qPCR) and western blot. The effects of GEN on K562 cell viability, morphology, and apoptosis were assessed through a cell counting kit-8 (CCK-8), Wright-Giemsa staining, and an annexin V-fluorescein isothiocyanate/propidium iodide (FITC/PI) apoptosis detection kit. Additionally, the impact of GEN on mitochondrial function and energy metabolism, including reactive oxygen species (ROS), mitochondrial membrane permeability transition pore (MPTP), lactic acid (LA), oxygen consumption rate (OCR), and adenosine triphosphate (ATP) levels in K562 cells, was also examined.

RESULTS

The results showed that UCP2 was differentially expressed in clinical samples from patients with ML. Among the three cell lines examined, K562 cells exhibited a significantly higher expression level of UCP2. Functionally, GEN markedly inhibited K562 cell viability while promoting K562 cell differentiation and apoptosis. Mechanistically, UCP2 mRNA and protein expression levels were inhibited by GEN in K562 cells in a concentration- and time-dependent manner. Additionally, GEN dramatically increased ROS generation and induced mitochondrial MPTP opening in K562 cells. Furthermore, GEN significantly reduced LA production in K562 cells and markedly increased OCR and ATP production.

CONCLUSION

The results suggest that UCP2 is differentially expressed in ML patients and cell lines; GEN, a UCP2 inhibitor, induces mitochondrial damage and metabolic remodeling, thereby inhibiting proliferation and promoting apoptosis in K562 cells, and thus could be suggested as an adjuvant of an antitumor metabolic therapy.

摘要

背景

解偶联蛋白2(UCP2)对于维持氧化还原稳态和调节能量代谢至关重要。UCP2的异常表达与包括白血病在内的多种肿瘤相关。京尼平(GEN)是UCP2的特异性抑制剂,在传统中药中有着悠久的使用历史。然而,UCP2在GEN抑制白血病细胞中的精确作用及潜在机制仍未得到充分了解。本研究聚焦于UCP2在髓系白血病(ML)中的表达水平,并研究GEN对慢性髓系白血病(CML)细胞系K562的增殖、线粒体功能和能量代谢的影响。

方法

采用实时定量聚合酶链反应(qPCR)和蛋白质免疫印迹法,证实UCP2在临床样本和细胞系(HL-60、U937和K562)中的表达。通过细胞计数试剂盒-8(CCK-8)、瑞氏-吉姆萨染色和膜联蛋白V-异硫氰酸荧光素/碘化丙啶(FITC/PI)凋亡检测试剂盒,评估GEN对K562细胞活力、形态和凋亡的影响。此外,还检测了GEN对K562细胞线粒体功能和能量代谢的影响,包括活性氧(ROS)、线粒体膜通透性转换孔(MPTP)、乳酸(LA)、氧消耗率(OCR)和三磷酸腺苷(ATP)水平。

结果

结果显示,UCP2在ML患者的临床样本中差异表达。在所检测的三种细胞系中,K562细胞的UCP2表达水平显著更高。在功能上,GEN显著抑制K562细胞活力,同时促进K562细胞分化和凋亡。在机制上,GEN以浓度和时间依赖性方式抑制K562细胞中UCP2 mRNA和蛋白质表达水平。此外,GEN显著增加K562细胞中ROS的产生并诱导线粒体MPTP开放。此外,GEN显著降低K562细胞中LA的产生,并显著增加OCR和ATP的产生。

结论

结果表明,UCP2在ML患者和细胞系中差异表达;UCP2抑制剂GEN诱导线粒体损伤和代谢重塑,从而抑制K562细胞增殖并促进其凋亡,因此可作为抗肿瘤代谢疗法的佐剂。

https://cdn.ncbi.nlm.nih.gov/pmc/blobs/2ebb/11750759/5d0d4b3e2943/wjon-16-083-g001.jpg

文献AI研究员

20分钟写一篇综述,助力文献阅读效率提升50倍。

立即体验

用中文搜PubMed

大模型驱动的PubMed中文搜索引擎

马上搜索

文档翻译

学术文献翻译模型,支持多种主流文档格式。

立即体验