Suppr超能文献

自然杀伤细胞在HER2阳性和HER2阴性的人类乳腺癌中占据独特的空间邻域。

Natural killer cells occupy unique spatial neighborhoods in HER2 and HER2 human breast cancers.

作者信息

Ehlers Femke A I, Blise Katie E, Betts Courtney B, Sivagnanam Shamilene, Kooreman Loes F S, Hwang E Shelley, Bos Gerard M J, Wieten Lotte, Coussens Lisa M

机构信息

Department of Transplantation Immunology, Tissue Typing Laboratory, Maastricht University Medical Center+, Maastricht, 6229, HX, The Netherlands.

Department of Internal Medicine, Division of Hematology, Maastricht University Medical Center+, Maastricht, 6229 HX, The Netherlands.

出版信息

Breast Cancer Res. 2025 Jan 24;27(1):14. doi: 10.1186/s13058-025-01964-4.

Abstract

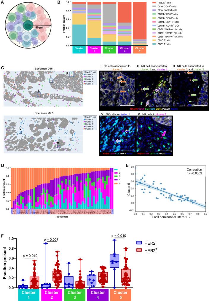
Tumor-infiltrating lymphocytes are considered clinically beneficial in breast cancer, but the significance of natural killer (NK) cells is less well characterized. As increasing evidence has demonstrated that the spatial organization of immune cells in tumor microenvironments is a significant parameter for impacting disease progression as well as therapeutic responses, an improved understanding of tumor-infiltrating NK cells and their location within tumor contextures is needed to improve the design of effective NK cell-based therapies. In this study, we developed a multiplex immunohistochemistry (mIHC) antibody panel designed to quantitatively interrogate leukocyte lineages, focusing on NK cells and their phenotypes, in two independent breast cancer patient cohorts (n = 26 and n = 30). Owing to the clinical evidence supporting a significant role for NK cells in HER2 breast cancer in mediating responses to Trastuzumab, we further evaluated HER2 and HER2 specimens separately. Consistent with literature, we found that CD3 T cells were the dominant leukocyte subset across breast cancer specimens. In comparison, NK cells, identified by CD56 or NKp46 expression, were scarce in all specimens with low granzyme B expression indicating reduced cytotoxic functionality. Whereas NK cell density and phenotype did not appear to be influenced by HER2 status, spatial analysis revealed distinct NK cells phenotypes regarding their proximity to neoplastic tumor cells that associated with HER2 status. Spatial cellular neighborhood analysis revealed multiple unique neighborhood compositions surrounding NK cells, where NK cells from HER2 tumors were more frequently found proximal to neoplastic tumor cells, whereas NK cells from HER2 tumors were instead more frequently found proximal to CD3 T cells. This study establishes the utility of quantitative mIHC to evaluate NK cells at the single-cell spatial proteomics level and illustrates how spatial characteristics of NK cell neighborhoods vary within the context of HER2 and HER2 breast cancers.

摘要

肿瘤浸润淋巴细胞在乳腺癌中被认为具有临床益处,但自然杀伤(NK)细胞的意义尚未得到充分表征。越来越多的证据表明,肿瘤微环境中免疫细胞的空间组织是影响疾病进展和治疗反应的重要参数,因此需要更好地了解肿瘤浸润性NK细胞及其在肿瘤结构中的位置,以改进基于NK细胞的有效治疗方案的设计。在本研究中,我们开发了一种多重免疫组织化学(mIHC)抗体组合,旨在对两个独立的乳腺癌患者队列(n = 26和n = 30)中的白细胞谱系进行定量分析,重点关注NK细胞及其表型。由于临床证据支持NK细胞在HER2乳腺癌中介导曲妥珠单抗反应中的重要作用,我们进一步分别评估了HER2和HER2标本。与文献一致,我们发现CD3 T细胞是乳腺癌标本中占主导地位的白细胞亚群。相比之下,通过CD56或NKp46表达鉴定的NK细胞在所有标本中都很稀少,颗粒酶B表达较低,表明细胞毒性功能降低。虽然NK细胞密度和表型似乎不受HER2状态的影响,但空间分析揭示了与HER2状态相关的、靠近肿瘤细胞的不同NK细胞表型。空间细胞邻域分析揭示了围绕NK细胞的多种独特邻域组成,其中HER2肿瘤中的NK细胞更常出现在肿瘤细胞附近,而HER2肿瘤中的NK细胞则更常出现在CD3 T细胞附近。本研究确立了定量mIHC在单细胞空间蛋白质组学水平评估NK细胞的实用性,并说明了NK细胞邻域的空间特征在HER2和HER2乳腺癌背景下如何变化。

https://cdn.ncbi.nlm.nih.gov/pmc/blobs/4044/11762118/c6ea24c58138/13058_2025_1964_Fig1_HTML.jpg

文献AI研究员

20分钟写一篇综述,助力文献阅读效率提升50倍。

立即体验

用中文搜PubMed

大模型驱动的PubMed中文搜索引擎

马上搜索

文档翻译

学术文献翻译模型,支持多种主流文档格式。

立即体验