Suppr超能文献

三功能抗体 [(HER2)xCD16] 增强 γδ T 细胞和自然杀伤细胞对表达 HER2 的癌细胞的细胞毒性的效力优于曲妥珠单抗。

Tribody [(HER2)xCD16] Is More Effective Than Trastuzumab in Enhancing γδ T Cell and Natural Killer Cell Cytotoxicity Against HER2-Expressing Cancer Cells.

机构信息

Institute of Immunology, University Hospital Schleswig-Holstein (UKSH), Christian-Albrechts University (CAU) of Kiel, Kiel, Germany.

Division of Stem Cell Transplantation and Immunotherapy, Department of Medicine II, University Hospital Schleswig-Holstein (UKSH), Christian-Albrechts University (CAU) of Kiel, Kiel, Germany.

出版信息

Front Immunol. 2018 Apr 19;9:814. doi: 10.3389/fimmu.2018.00814. eCollection 2018.

Abstract

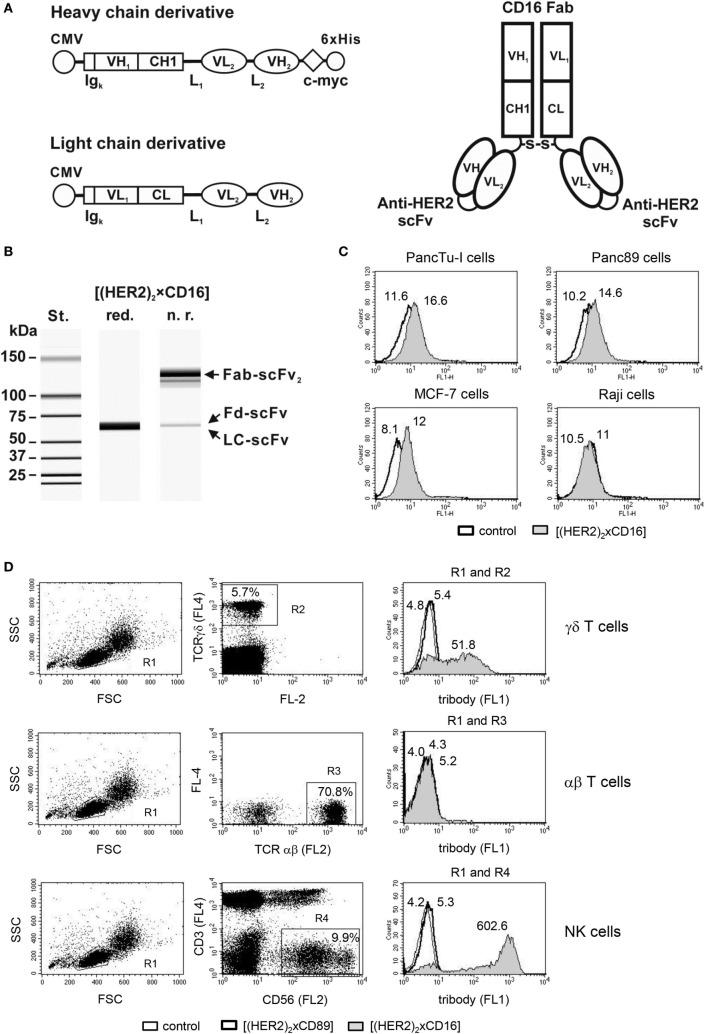
An enhanced expression of human epidermal growth factor receptor 2 (HER2, ErbB2) often occurs in an advanced stage of breast, ovarian, gastric or esophageal cancer, and pancreatic ductal adenocarcinoma (PDAC). Commonly, HER2 expression is associated with poor clinical outcome or chemoresistance in ovarian and breast cancer patients. Treatment with humanized anti-HER2 monoclonal antibodies, such as trastuzumab or pertuzumab, has improved the outcome of patients with HER2-positive metastatic gastric or breast cancer, but not all patients benefit. In this study, the bispecific antibody [(HER2)xCD16] in the tribody format was employed to re-direct CD16-expressing γδ T lymphocytes as well as natural killer (NK) cells to the tumor-associated cell surface antigen HER2 to enhance their cytotoxic anti-tumor activity. Tribody [(HER2)xCD16] comprises two HER2-specific single chain fragment variable fused to a fragment antigen binding directed to the CD16 (FcγRIII) antigen expressed on γδ T cells and NK cells. Our results revealed the superiority of tribody [(HER2)xCD16] compared to trastuzumab in triggering γδ T cell and NK cell-mediated lysis of HER2-expressing tumor cells, such as PDAC, breast cancer, and autologous primary ovarian tumors. The increased efficacy of [(HER2)xCD16] can be explained by an enhanced degranulation of immune cells. Although CD16 expression was decreased on γδ T cells in several PDAC patients and the number of tumor-infiltrating NK cells and γδ T cells was impaired in ovarian cancer patients, [(HER2)xCD16] selectively enhanced cytotoxicity of cells from these patients. Here, unique anti-tumor properties of tribody [(HER2)xCD16] are identified which beyond addressing HER2 overexpressing solid tumors may allow to treat with similar immunoconstructs combined with the adoptive transfer of γδ T cells and NK cells refractory hematological malignancies. A major advantage of γδ T cells and NK cells in the transplant situation of refractory hematological malignancies is given by their HLA-independent killing and a reduced graft--host disease.

摘要

人表皮生长因子受体 2(HER2,ErbB2)的表达增强通常发生在乳腺癌、卵巢癌、胃癌或食管癌和胰腺导管腺癌(PDAC)的晚期。通常,HER2 的表达与卵巢癌和乳腺癌患者的临床预后不良或化疗耐药有关。使用人源化抗 HER2 单克隆抗体,如曲妥珠单抗或帕妥珠单抗,已经改善了 HER2 阳性转移性胃癌或乳腺癌患者的预后,但并非所有患者都受益。在这项研究中,采用 tribody 格式的双特异性抗体 [(HER2)xCD16] 将表达 CD16 的 γδ T 淋巴细胞和自然杀伤 (NK) 细胞重新导向肿瘤相关细胞表面抗原 HER2,以增强其细胞毒性抗肿瘤活性。Tribody [(HER2)xCD16] 由两个 HER2 特异性单链片段可变区融合到一个针对 γδ T 细胞和 NK 细胞上表达的 CD16(FcγRIII)抗原的片段抗原结合区组成。我们的结果表明,与曲妥珠单抗相比,tribody [(HER2)xCD16] 能够更好地触发 γδ T 细胞和 NK 细胞介导的 HER2 表达肿瘤细胞(如 PDAC、乳腺癌和自体原发性卵巢肿瘤)的裂解。[(HER2)xCD16] 增强疗效的原因可以解释为免疫细胞脱颗粒增强。尽管在一些 PDAC 患者中 γδ T 细胞上的 CD16 表达减少,并且卵巢癌患者肿瘤浸润的 NK 细胞和 γδ T 细胞数量受损,但 [(HER2)xCD16] 选择性地增强了这些患者细胞的细胞毒性。在这里,鉴定了 tribody [(HER2)xCD16] 的独特抗肿瘤特性,除了针对 HER2 过表达的实体瘤外,还可以使用类似的免疫构建体联合过继转移 γδ T 细胞和 NK 细胞来治疗难治性血液恶性肿瘤。在难治性血液恶性肿瘤的移植情况下,γδ T 细胞和 NK 细胞的一个主要优势是它们的 HLA 非依赖性杀伤作用和降低的移植物抗宿主病。

https://cdn.ncbi.nlm.nih.gov/pmc/blobs/e74e/5916959/24c942f3edb7/fimmu-09-00814-g001.jpg

文献AI研究员

20分钟写一篇综述,助力文献阅读效率提升50倍。

立即体验

用中文搜PubMed

大模型驱动的PubMed中文搜索引擎

马上搜索

文档翻译

学术文献翻译模型,支持多种主流文档格式。

立即体验