Suppr超能文献

两种病原体诱导型UDP-糖基转移酶UGT73C3和UGT73C4催化松脂醇的糖基化反应,以促进拟南芥的植物免疫。

Two pathogen-inducible UDP-glycosyltransferases, UGT73C3 and UGT73C4, catalyze the glycosylation of pinoresinol to promote plant immunity in Arabidopsis.

作者信息

Zhao Shuman, Dong Guangrui, Liu Chonglin, Ding Yi, Ma Yuqing, Ma Xinmei, Yang Xianqin, Liu Lijing, Hou Bingkai

机构信息

The Key Laboratory of Plant Development and Environmental Adaptation Biology, Ministry of Education, Shandong Key Laboratory of Precision Molecular Crop Design and Breeding, School of Life Sciences, Shandong University, Qingdao 266237, China.

The Key Laboratory of Plant Development and Environmental Adaptation Biology, Ministry of Education, Shandong Key Laboratory of Precision Molecular Crop Design and Breeding, School of Life Sciences, Shandong University, Qingdao 266237, China.

出版信息

Plant Commun. 2025 Apr 14;6(4):101261. doi: 10.1016/j.xplc.2025.101261. Epub 2025 Jan 23.

Abstract

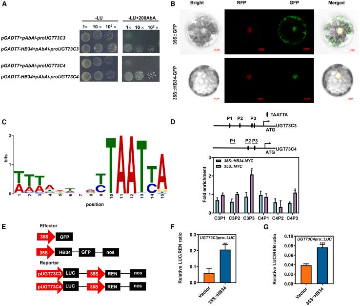
UDP-glycosyltransferases (UGTs) constitute the largest glycosyltransferase family in the plant kingdom, regulating many metabolic processes by transferring sugar moieties onto various small molecules. However, their physiological significance in plants remains largely unknown. Here, we reveal the functions and mechanisms of two Arabidopsis UGT genes, UGT73C3 and UGT73C4, which are strongly induced by Pseudomonas syringae pv. tomato (Pst) DC3000. Overexpression of these genes significantly enhanced plant immune response, whereas their loss of function in double mutants led to increased sensitivity to pathogen infections. However, single mutants showed no obvious alteration in pathogen resistance. To further investigate the regulatory mechanisms of UGT73C3/C4 in plant immunity, we conducted comprehensive secondary metabolome analyses and glycoside quantification. Overexpression lines accumulated higher levels of pinoresinol diglucosides than wild-type plants, both before and after Pst DC3000 treatment, whereas double mutants accumulated lower levels. Furthermore, in vitro and in vivo experiments demonstrated that UGT73C3 and UGT73C4 can glycosylate pinoresinol to form pinoresinol monoglucoside and diglucoside. Moreover, pinoresinol glycosylation promotes the plant immune response by increasing reactive oxygen species production and callose deposition. Additionally, the transcription factor HB34 was found to activate UGT73C3 and UGT73C4 transcription and play a key role in plant immunity. Overall, this study reveals a novel pathway in which UGT73C3/C4-mediated pinoresinol glycosylation, regulated by HB34, enhances the plant immune response.

摘要

尿苷二磷酸糖基转移酶(UGTs)是植物界中最大的糖基转移酶家族,通过将糖基部分转移到各种小分子上来调节许多代谢过程。然而,它们在植物中的生理意义在很大程度上仍然未知。在这里,我们揭示了拟南芥UGT基因UGT73C3和UGT73C4的功能和机制,它们受到丁香假单胞菌番茄致病变种(Pst)DC3000的强烈诱导。这些基因的过表达显著增强了植物的免疫反应,而它们在双突变体中的功能丧失导致对病原体感染的敏感性增加。然而,单突变体在病原体抗性方面没有表现出明显变化。为了进一步研究UGT73C3/C4在植物免疫中的调控机制,我们进行了全面的次生代谢组分析和糖苷定量。在Pst DC3000处理前后,过表达系积累的松脂醇二糖苷水平均高于野生型植物,而双突变体积累的水平较低。此外,体外和体内实验表明,UGT73C3和UGT73C4可以将松脂醇糖基化形成松脂醇单糖苷和二糖苷。此外,松脂醇糖基化通过增加活性氧的产生和胼胝质沉积来促进植物免疫反应。此外,发现转录因子HB34激活UGT73C3和UGT73C4的转录,并在植物免疫中起关键作用。总体而言,本研究揭示了一条新的途径,即由HB34调控的UGT73C3/C4介导的松脂醇糖基化增强了植物免疫反应。

https://cdn.ncbi.nlm.nih.gov/pmc/blobs/6259/12010377/2b11fd7a643d/gr1.jpg

文献AI研究员

20分钟写一篇综述,助力文献阅读效率提升50倍。

立即体验

用中文搜PubMed

大模型驱动的PubMed中文搜索引擎

马上搜索

文档翻译

学术文献翻译模型,支持多种主流文档格式。

立即体验