Suppr超能文献

棉花中糖基转移酶活性基因家族分析及赋予黄萎病抗性的功能验证

The Analysis of the Glycosyltransferase Activity Gene Family in and Functional Verification of Conferring Resistance to Verticillium Wilt.

作者信息

Zhang Mingli, Zhu Fang, Sun Guo, Mi Yingjie, Zhang Xuekun, Zhao Sifeng, Yu Yu, Xi Hui

机构信息

Key Laboratory of Oasis Agricultural Pest Management and Plant Protection Resources Utilization, College of Agriculture, Xinjiang Uygur Autonomous Region, Shihezi University, Shihezi 832003, China.

Xinjiang Academy of Agricultural Reclamation Sciences, Shihezi 832003, China.

出版信息

Int J Mol Sci. 2025 Mar 29;26(7):3170. doi: 10.3390/ijms26073170.

Abstract

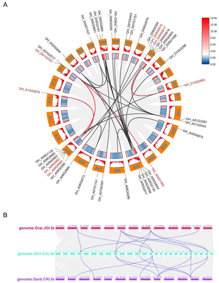
Glycosyltransferases () play an important role in plant growth and development, as well as responses to biotic and abiotic stresses. However, the function of the family in cotton resistance to Verticillium wilt is limited. In the present study, transcriptome analysis revealed eight upregulated in susceptible cotton varieties and downregulated in resistant cotton varieties during early inoculation, indicating they were involved in regulating the infection of in cotton. Promoter analysis revealed a high prevalence of MeJA (methyl jasmonate) and ABA (abscisic acid)-related cis-acting elements among these . Genome-wide and location analysis of the homologous genes showed that these were relatively conserved in evolution. Furthermore, a Virus-Induced Gene Silencing (VIGS) experimental results demonstrated a reduction in disease resistance after silencing. These insights not only deepen our understanding of the family's role in cotton, but also provide a foundation for future research on the disease resistance mechanisms of these genes.

摘要

糖基转移酶()在植物生长发育以及对生物和非生物胁迫的响应中发挥着重要作用。然而,该家族在棉花对黄萎病抗性方面的功能有限。在本研究中,转录组分析显示,在易感棉花品种中,有8种在黄萎病菌早期接种期间上调,而在抗性棉花品种中下调,这表明它们参与调控棉花中黄萎病菌的感染。启动子分析表明,这些糖基转移酶中茉莉酸甲酯(MeJA)和脱落酸(ABA)相关的顺式作用元件高度富集。同源基因的全基因组和定位分析表明,这些糖基转移酶在进化过程中相对保守。此外,病毒诱导基因沉默(VIGS)实验结果表明,糖基转移酶沉默后抗病性降低。这些见解不仅加深了我们对糖基转移酶家族在棉花中作用的理解,也为未来研究这些基因的抗病机制奠定了基础。

https://cdn.ncbi.nlm.nih.gov/pmc/blobs/de22/11989804/6c06b9af911a/ijms-26-03170-g001.jpg

文献AI研究员

20分钟写一篇综述,助力文献阅读效率提升50倍。

立即体验

用中文搜PubMed

大模型驱动的PubMed中文搜索引擎

马上搜索

文档翻译

学术文献翻译模型,支持多种主流文档格式。

立即体验