Suppr超能文献

加味四神汤治疗类风湿关节炎的有效成分、潜在机制的网络药理学、分子动力学模拟及实验验证

Active Ingredients and Potential Mechanism of Additive Sishen Decoction in Treating Rheumatoid Arthritis with Network Pharmacology and Molecular Dynamics Simulation and Experimental Verification.

作者信息

Ren Jinhong, Liu Ze, Qi Xiaoming, Meng Xiangda, Guo Linglin, Yu Yating, Dong Tao, Li Qingshan

机构信息

Shanxi Key Laboratory of Innovative Drug for the Treatment of Serious Diseases Basing on the Chronic Inflammation, College of Traditional Chinese Medicine and Food Engineering, Shanxi University of Chinese Medicine, Jinzhong, People's Republic of China.

出版信息

Drug Des Devel Ther. 2025 Jan 21;19:405-424. doi: 10.2147/DDDT.S489323. eCollection 2025.

Abstract

BACKGROUND

Rheumatoid arthritis (RA) is a chronic inflammatory autoimmune disease in which macrophages produce cytokines that enhance inflammation and contribute to the destruction of cartilage and bone. Additive Sishen decoction (ASSD) is a widely used traditional Chinese medicine for the treatment of RA; however, its active ingredients and the mechanism of its therapeutic effects remain unclear.

METHODS

To predict the ingredients and key targets of ASSD, we constructed "drug-ingredient-target-disease" and protein-protein interaction networks. Gene ontology and Kyoto Encyclopedia of Genes and Genomes enrichment analyses were performed to explore the potential mechanism. The activity of the predicted key ingredients was verified in lipopolysaccharide-stimulated macrophages. The binding mode between the key ingredients and key targets was elucidated using molecular docking and molecular dynamics simulation.

RESULTS

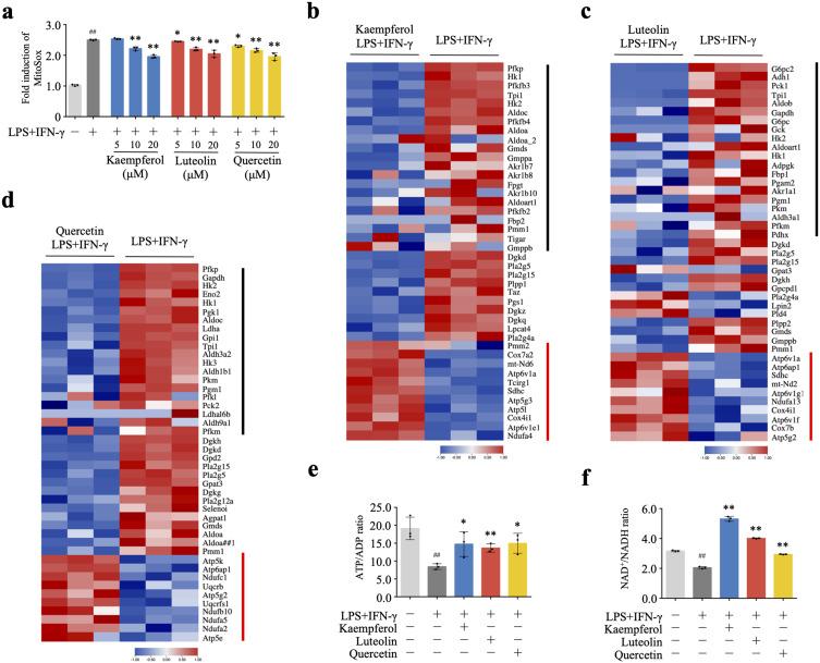
In all, 75 ASSD active ingredients and 1258 RA targets were analyzed, of which kaempferol, luteolin, and quercetin were considered key components that mainly act through inflammation-related pathways, such as the PI3K-AKT, TNF, and IL-17 signaling pathways, to ameliorate RA. Transcriptome sequencing suggested that kaempferol-, luteolin-, and quercetin-mediated inhibition of glycolysis reduced the lipopolysaccharide-induced production of proinflammatory factors. In vitro experiments indicated that kaempferol, luteolin, and quercetin decreased Glut1 and LDHA expression by diminishing PI3K-AKT signaling to inhibit glycolysis. Molecular dynamic simulation revealed that kaempferol, luteolin, and quercetin stably occupied the hydrophobic pocket of PI3Kδ.

CONCLUSION

Our results show that the PI3Kδ-mediated anti-inflammatory responses elicited by kaempferol, luteolin, and quercetin are crucial for the therapeutic efficacy of ASSD against RA.

摘要

背景

类风湿性关节炎(RA)是一种慢性炎症性自身免疫性疾病,巨噬细胞在其中产生细胞因子,增强炎症反应并导致软骨和骨破坏。加味四神汤(ASSD)是一种广泛用于治疗RA的中药;然而,其活性成分及其治疗作用机制仍不清楚。

方法

为预测ASSD的成分和关键靶点,我们构建了“药物-成分-靶点-疾病”和蛋白质-蛋白质相互作用网络。进行基因本体论和京都基因与基因组百科全书富集分析以探索潜在机制。在脂多糖刺激的巨噬细胞中验证预测的关键成分的活性。使用分子对接和分子动力学模拟阐明关键成分与关键靶点之间的结合模式。

结果

共分析了75种ASSD活性成分和1258个RA靶点,其中山奈酚、木犀草素和槲皮素被认为是主要通过PI3K-AKT、TNF和IL-17信号通路等炎症相关途径发挥作用以改善RA的关键成分。转录组测序表明,山奈酚、木犀草素和槲皮素介导的糖酵解抑制减少了脂多糖诱导的促炎因子产生。体外实验表明,山奈酚、木犀草素和槲皮素通过减弱PI3K-AKT信号传导来抑制糖酵解,从而降低Glut1和LDHA表达。分子动力学模拟显示,山奈酚、木犀草素和槲皮素稳定占据PI3Kδ的疏水口袋。

结论

我们的结果表明,山奈酚、木犀草素和槲皮素引发的PI3Kδ介导的抗炎反应对于ASSD治疗RA的疗效至关重要。

https://cdn.ncbi.nlm.nih.gov/pmc/blobs/f3fe/11762093/69117f86898f/DDDT-19-405-g0001.jpg

文献AI研究员

20分钟写一篇综述,助力文献阅读效率提升50倍。

立即体验

用中文搜PubMed

大模型驱动的PubMed中文搜索引擎

马上搜索

文档翻译

学术文献翻译模型,支持多种主流文档格式。

立即体验