Suppr超能文献

靶向HNRNPA2B1克服胃癌干细胞的化疗耐药性:机制与治疗潜力

Targeting HNRNPA2B1 to overcome chemotherapy resistance in gastric cancer stem cells: Mechanisms and therapeutic potential.

作者信息

Yu Miao, Fei Bingyuan, Chu Songtao

机构信息

Department of Gastrointestinal colorectal and anal surgery, The Third Bethune Hospital of Jilin University, Changchun, Jilin Province, China.

Department of Gastrointestinal colorectal and anal surgery, The Third Bethune Hospital of Jilin University, Changchun, Jilin Province, China.

出版信息

J Biol Chem. 2025 Apr;301(4):108234. doi: 10.1016/j.jbc.2025.108234. Epub 2025 Jan 25.

Abstract

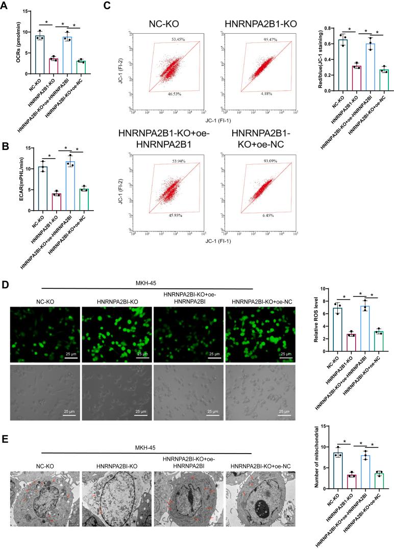
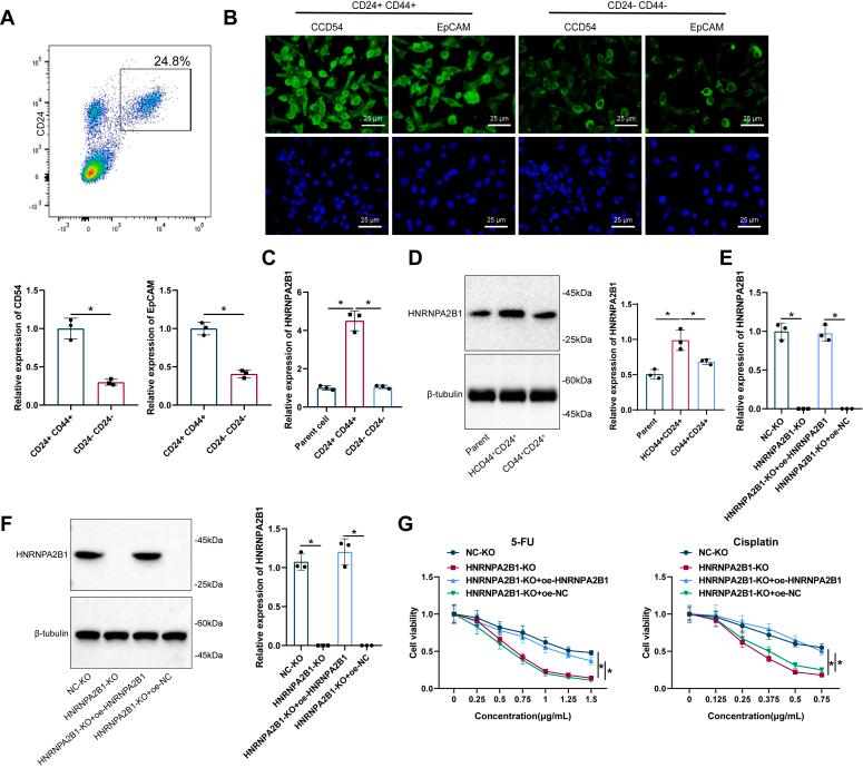
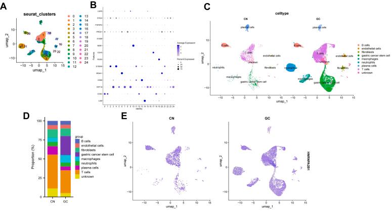
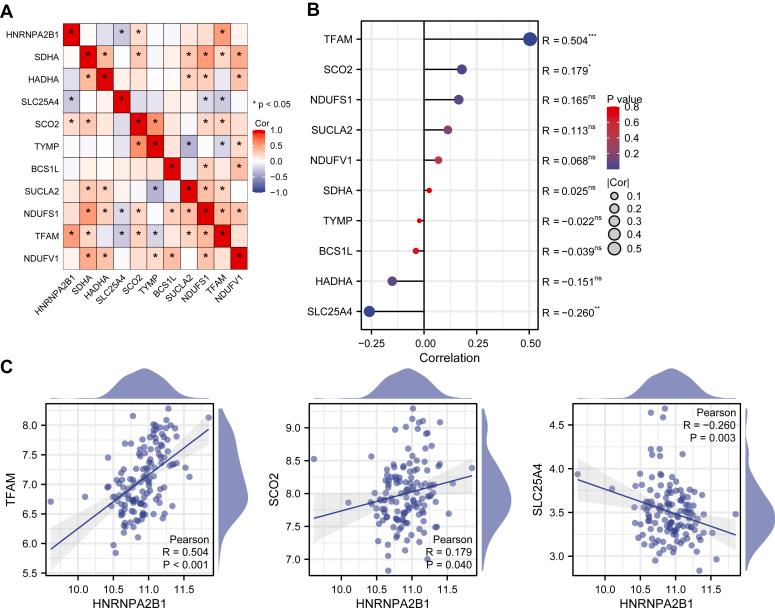
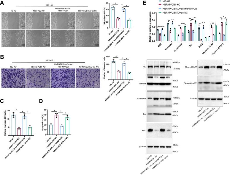
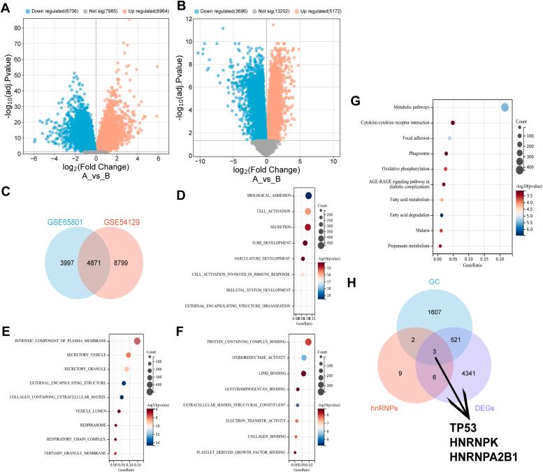
Gastric cancer (GC) remains a significant global health challenge, particularly due to the resistance of gastric cancer stem cells (GCSCs) to chemotherapy. This study investigates the role of heterogeneous nuclear ribonucleoprotein A2/B1 (HNRNPA2B1), a member of the heterogeneous nuclear ribonucleoproteins (hnRNPs), in modulating mitochondrial metabolic reprogramming and contributing to chemoresistance in GCSCs. Through extensive analysis of tumor cancer genome atlas (TCGA) and gene expression omnibus (GEO) datasets, HNRNPA2B1 was identified as a key regulator in GCSCs, correlating with poor prognosis and enhanced resistance to chemoresistance. CRISPR-Cas9 mediated knockout of HNRNPA2B1 in GCSCs led to a significant decrease in mitochondrial function, reduced migration, invasion, and sphere formation abilities, and markedly increased apoptosis. These changes were accompanied by a shift in metabolic activity, evidenced by decreased oxygen consumption and increased extracellular acidification. Our results highlight HNRNPA2B1 as a pivotal factor in sustaining the malignant phenotype of GCSCs and present it as a potential therapeutic target to improve chemotherapy efficacy in GC.

摘要

胃癌(GC)仍然是一项重大的全球健康挑战,尤其是由于胃癌干细胞(GCSCs)对化疗具有抗性。本研究调查了异质性核糖核蛋白A2/B1(HNRNPA2B1)(异质性核糖核蛋白(hnRNPs)的成员之一)在调节线粒体代谢重编程以及导致GCSCs化疗耐药中的作用。通过对肿瘤癌症基因组图谱(TCGA)和基因表达综合数据库(GEO)数据集的广泛分析,HNRNPA2B1被确定为GCSCs中的关键调节因子,与预后不良和化疗耐药性增强相关。CRISPR-Cas9介导的GCSCs中HNRNPA2B1基因敲除导致线粒体功能显著下降、迁移、侵袭和球体形成能力降低,以及细胞凋亡明显增加。这些变化伴随着代谢活性的转变,表现为耗氧量降低和细胞外酸化增加。我们的研究结果突出了HNRNPA2B1作为维持GCSCs恶性表型的关键因素,并将其作为提高GC化疗疗效的潜在治疗靶点。

https://cdn.ncbi.nlm.nih.gov/pmc/blobs/e1c9/11999277/925e158eda2f/gr1.jpg

文献AI研究员

20分钟写一篇综述,助力文献阅读效率提升50倍。

立即体验

用中文搜PubMed

大模型驱动的PubMed中文搜索引擎

马上搜索

文档翻译

学术文献翻译模型,支持多种主流文档格式。

立即体验