Suppr超能文献

肾透明细胞癌中预后生物标志物的鉴定与验证:免疫-基质评分与生存预测

Identification and validation of prognostic biomarkers in ccRCC: immune-stromal score and survival prediction.

作者信息

Lyu Fang, Zhong Yuxin, He Qingliu, Xiao Wen, Zhang Xiaoping

机构信息

Department of Urology, Union Hospital, Tongji Medical College, Huazhong University of Science and Technology, Wuhan, 430022, China.

Department of Critical Care Medicine, Zhongnan Hospital of Wuhan University, Wuhan, 430071, China.

出版信息

BMC Cancer. 2025 Jan 27;25(1):148. doi: 10.1186/s12885-025-13534-0.

Abstract

BACKGROUND

The tumor microenvironment (TME) is integral to tumor progression. However, its prognostic implications and underlying mechanisms in clear cell renal cell carcinoma (ccRCC) are not yet fully elucidated. This study aims to examine the prognostic significance of genes associated with immune-stromal scores and to explore their underlying mechanisms in ccRCC.

METHODS

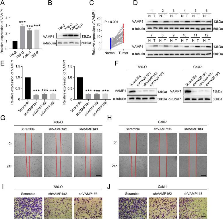
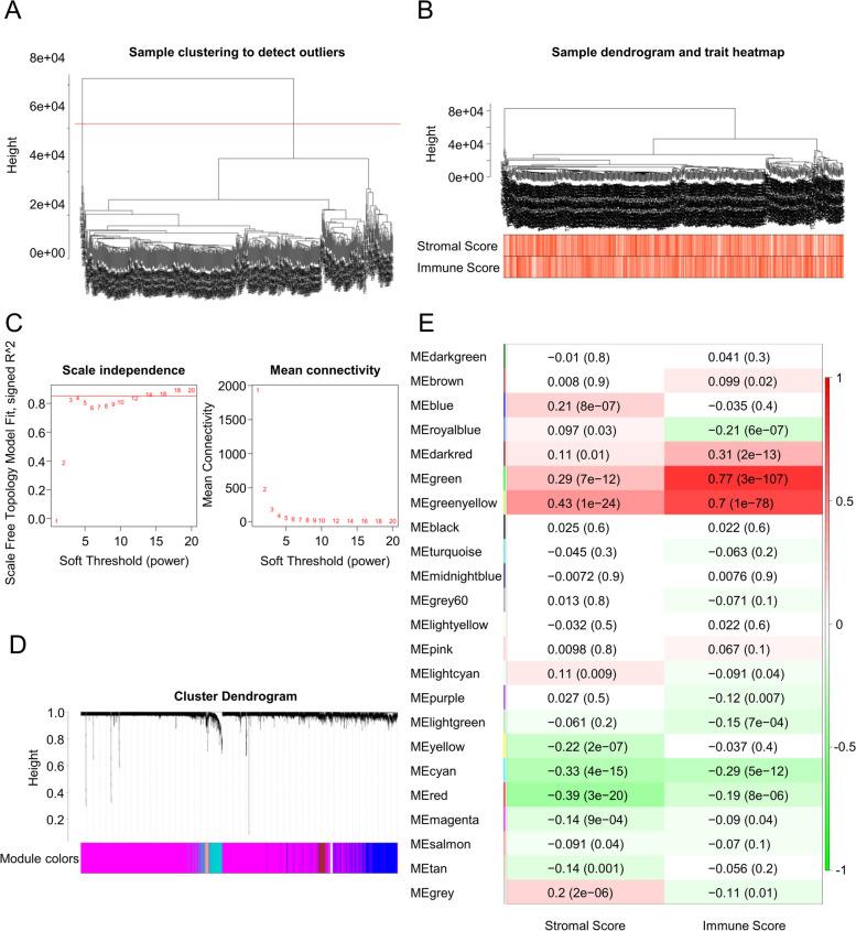
Data from the Cancer Genome Atlas (TCGA) and International Cancer Genome Consortium (ICGC) were subjected to analysis to compute immune and stromal scores utilizing the ESTIMATE algorithm. The weighted gene co-expression network analysis (WGCNA) was employed to identify gene modules associated with these scores. Differentially expressed genes were assessed using the limma package. Prognostic biomarkers were subsequently identified through univariate, LASSO, and multivariate Cox regression analyses, culminating in the development of a risk score model. Gene expression was confirmed in ccRCC cell lines (786-O, Caki-1) and tumor tissues. Functional assays, such as wound healing and Transwell assays, were employed to evaluate tumor invasion and migration. The prognostic accuracy was assessed through ROC curve analysis, and a nomogram integrating risk scores with clinical variables was constructed. Analyses of immune infiltration, human leukocyte antigen (HLA) expression, immune checkpoint expression, immunophenoscore (IPS), tumor immune dysfunction and exclusion (TIDE) scores, and responses to six targeted therapies were conducted across different risk groups.

RESULTS

Twelve critical prognostic markers, including CAPRIN1, CXCR3, FERMT3, HAPLN3, HBP1, MACF1, MPEG1, OSCAR, STAT1, UBA7, VAMP1, and VSIG4, were identified. The risk score model exhibited a high degree of predictive accuracy for survival outcomes in ccRCC. Immune profiling revealed significant differences in the TME between risk groups, with high-risk patients displaying elevated expression of HLA and immune checkpoints. Drug sensitivity analyses suggested that high-risk patients had a better response to erlotinib, temsirolimus, axitinib, and sunitinib, whereas low-risk patients demonstrated greater sensitivity to pazopanib. Variability in immunotherapy responsiveness between groups was observed based on IPS and TIDE analyses.

CONCLUSION

This study highlights the prognostic value and TME-related mechanisms of immune-stromal score signatures in ccRCC, developing a risk score model and nomogram for predicting patient prognosis.

摘要

背景

肿瘤微环境(TME)是肿瘤进展不可或缺的一部分。然而,其在透明细胞肾细胞癌(ccRCC)中的预后意义及潜在机制尚未完全阐明。本研究旨在探讨与免疫-基质评分相关基因的预后意义,并探究其在ccRCC中的潜在机制。

方法

利用癌症基因组图谱(TCGA)和国际癌症基因组联盟(ICGC)的数据,采用ESTIMATE算法进行分析以计算免疫和基质评分。运用加权基因共表达网络分析(WGCNA)来识别与这些评分相关的基因模块。使用limma软件包评估差异表达基因。随后通过单因素、LASSO和多因素Cox回归分析确定预后生物标志物,最终建立风险评分模型。在ccRCC细胞系(786-O、Caki-1)和肿瘤组织中验证基因表达。采用伤口愈合实验和Transwell实验等功能实验评估肿瘤侵袭和迁移能力。通过ROC曲线分析评估预后准确性,并构建整合风险评分与临床变量的列线图。对不同风险组进行免疫浸润、人类白细胞抗原(HLA)表达、免疫检查点表达、免疫表型评分(IPS)、肿瘤免疫功能障碍和排除(TIDE)评分以及对六种靶向治疗反应的分析。

结果

确定了12个关键预后标志物,包括CAPRIN1、CXCR3、FERMT3、HAPLN3、HBP1、MACF1、MPEG1、OSCAR、STAT1、UBA7、VAMP1和VSIG4。风险评分模型对ccRCC患者的生存结局具有高度预测准确性。免疫分析显示风险组之间的TME存在显著差异,高危患者的HLA和免疫检查点表达升高。药物敏感性分析表明,高危患者对厄洛替尼、替西罗莫司、阿昔替尼和舒尼替尼反应较好,而低危患者对帕唑帕尼更敏感。基于IPS和TIDE分析观察到组间免疫治疗反应性的差异。

结论

本研究突出了免疫-基质评分特征在ccRCC中的预后价值及与TME相关的机制,建立了用于预测患者预后的风险评分模型和列线图。

https://cdn.ncbi.nlm.nih.gov/pmc/blobs/5d73/11771106/fe2edb46fd2f/12885_2025_13534_Fig1_HTML.jpg

文献AI研究员

20分钟写一篇综述,助力文献阅读效率提升50倍。

立即体验

用中文搜PubMed

大模型驱动的PubMed中文搜索引擎

马上搜索

文档翻译

学术文献翻译模型,支持多种主流文档格式。

立即体验