Suppr超能文献

S100A13驱动的胰腺腺癌细胞与癌症相关成纤维细胞之间的相互作用通过钙信号传导促进肿瘤进展。

S100A13-driven interaction between pancreatic adenocarcinoma cells and cancer-associated fibroblasts promotes tumor progression through calcium signaling.

作者信息

Xia Liuyuan, Guo Xin, Lu Dong, Jiang Yixin, Liang Xiaohui, Shen Yiwen, Lin Jiayi, Zhang Lijun, Chen Hongzhuan, Jin Jinmei, Luan Xin, Zhang Weidong

机构信息

School of Pharmacy, Naval Medical University, Shanghai, 200433, China.

Shanghai Frontiers Science Center for Chinese Medicine Chemical Biology, Institute of Interdisciplinary Integrative Medicine Research and Shuguang Hospital, Shanghai University of Traditional Chinese Medicine, Shanghai, 201203, China.

出版信息

Cell Commun Signal. 2025 Jan 28;23(1):51. doi: 10.1186/s12964-025-02049-7.

Abstract

BACKGROUND

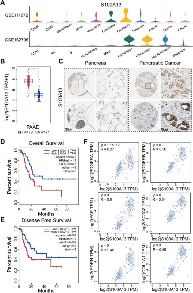
Cancer-associated fibroblasts (CAFs) are key components of the pancreatic adenocarcinoma (PAAD) tumor microenvironment (TME), where they promote tumor progression and metastasis through immunosuppressive functions. Although significant progress has been made in understanding the crosstalk between cancer cells and CAFs, many underlying mechanisms remain unclear. Recent studies have highlighted the importance of calcium signaling in enhancing interactions between tumor cells and the surrounding stroma, with the S100 family of proteins serving as important regulators. While the roles of some S100 proteins have been extensively studied, others, such as S100A13, remain less well understood.

METHODS

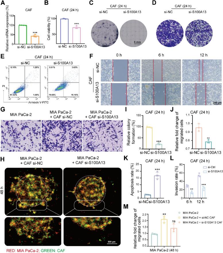
Bioinformatic analysis was employed to predict the pathogenic potential of CAFs and S100A13. Stable S100A13 knockdown CAFs were generated using a short hairpin RNA system. Cellular viability and apoptosis rates were evaluated through CCK-8 and flow cytometry tests, respectively. Additionally, the wound healing and migration assays were conducted to assess the invasive and metastatic capabilities. Transcriptome analysis was conducted to identify differential gene expression and associated signaling pathways in PAAD cells derived from an indirect culture system. Furthermore, the protumoral role of S100A13 in PAAD was further verified using both 3D bioprinting and cell line-based xenograft tumor models.

RESULTS

In this study, we identified a strong association between S100A13, a calcium-binding protein, and CAFs in PAAD. Gene expression analysis revealed that S100A13 was highly expressed in CAFs and correlated with poor prognosis. Knockdown of S100A13 in CAFs reduced the metastatic potential of PAAD cells. In addition, S100A13 depletion impaired cell motility and calcium signaling pathways within the TME. Furthermore, silencing S100A13 in CAFs markedly slowed PAAD progression in both tumor spheroids and Balb/c nude mice.

CONCLUSIONS

Together, our findings underscore the critical role of CAFs-derived S100A13 in PAAD progression and suggest that targeting S100A13 may offer a promising therapeutic strategy for PAAD.

摘要

背景

癌症相关成纤维细胞(CAFs)是胰腺腺癌(PAAD)肿瘤微环境(TME)的关键组成部分,在该环境中,它们通过免疫抑制功能促进肿瘤进展和转移。尽管在理解癌细胞与CAFs之间的相互作用方面取得了重大进展,但许多潜在机制仍不清楚。最近的研究强调了钙信号在增强肿瘤细胞与周围基质之间相互作用中的重要性,其中S100蛋白家族作为重要的调节因子。虽然一些S100蛋白的作用已得到广泛研究,但其他一些蛋白,如S100A13,仍了解较少。

方法

采用生物信息学分析来预测CAFs和S100A13的致病潜力。使用短发夹RNA系统构建稳定敲低S100A13的CAFs。分别通过CCK-8和流式细胞术检测评估细胞活力和凋亡率。此外,进行伤口愈合和迁移试验以评估侵袭和转移能力。进行转录组分析以鉴定源自间接培养系统的PAAD细胞中的差异基因表达和相关信号通路。此外,使用3D生物打印和基于细胞系的异种移植肿瘤模型进一步验证S100A13在PAAD中的促肿瘤作用。

结果

在本研究中,我们发现PAAD中钙结合蛋白S100A13与CAFs之间存在密切关联。基因表达分析显示,S100A13在CAFs中高表达且与不良预后相关。敲低CAFs中的S100A13可降低PAAD细胞的转移潜力。此外,S100A13缺失损害了TME内的细胞运动性和钙信号通路。此外,在CAFs中沉默S100A13显著减缓了肿瘤球体和Balb/c裸鼠中PAAD的进展。

结论

总之,我们的研究结果强调了CAFs来源的S100A13在PAAD进展中的关键作用,并表明靶向S100A13可能为PAAD提供一种有前景的治疗策略。

https://cdn.ncbi.nlm.nih.gov/pmc/blobs/4aef/11773924/a18809f73ebf/12964_2025_2049_Fig1_HTML.jpg

文献AI研究员

20分钟写一篇综述,助力文献阅读效率提升50倍。

立即体验

用中文搜PubMed

大模型驱动的PubMed中文搜索引擎

马上搜索

文档翻译

学术文献翻译模型,支持多种主流文档格式。

立即体验