Suppr超能文献

ABC转运蛋白A7通过NLRP3炎性小体调节阿尔茨海默病小鼠的神经炎症。

The ABC transporter A7 modulates neuroinflammation via NLRP3 inflammasome in Alzheimer's disease mice.

作者信息

Santos-García Irene, Bascuñana Pablo, Brackhan Mirjam, Villa María, Eiriz Ivan, Brüning Thomas, Pahnke Jens

机构信息

Translational Neurodegeneration Research and Neuropathology Lab, Department of Clinical Medicine (KlinMed), Medical Faculty, University of Oslo (UiO) and Section of Neuropathology Research, Department of Pathology (PAT), Clinics for Laboratory Medicine (KLM), Oslo University Hospital (OUS), Sognsvannsveien 20, Oslo, NO-0372, Norway.

Brain Mapping Group, Hospital Clínico San Carlos, IdISSC, Madrid, Spain.

出版信息

Alzheimers Res Ther. 2025 Jan 27;17(1):30. doi: 10.1186/s13195-025-01673-2.

Abstract

BACKGROUND

Specific genetic variants in the ATP-binding cassette transporter A7 locus (ABCA7) are associated with an increased risk of Alzheimer's disease (AD). ABCA7 transports lipids from/across cell membranes, regulates Aβ peptide processing and clearance, and modulates microglial and T-cell functions to maintain immune homeostasis in the brain. During AD pathogenesis, neuroinflammation is one of the key mechanisms involved. Therefore, we wanted to investigate the specific role of ABCA7 in microglial activation via the NLRP3 inflammasome.

METHODS

We developed the first humanized, Cre-inducible ABCA7 knock-in mouse model, crossbred it with the APPPS1-21 β-amyloidosis model, and generated constitutive ABCA7 and microglia Cx3cr1-specific conditional ABCA7 AD mice. The role of ABCA7 was analyzed using histological, biochemical, molecular and mass spectrometry methods.

RESULTS

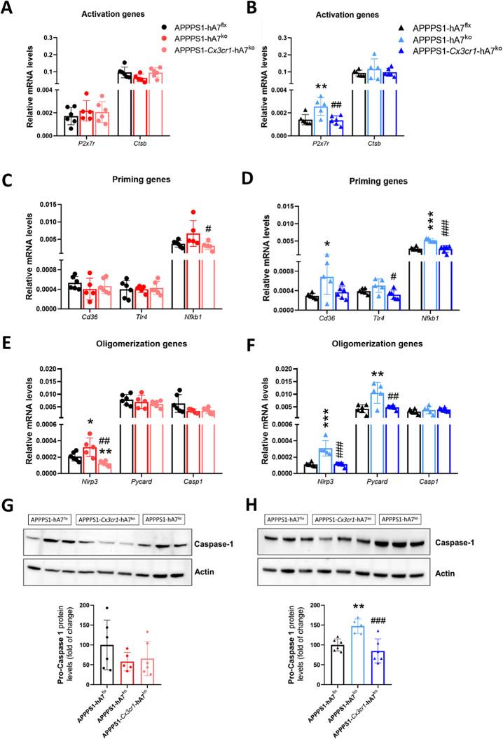
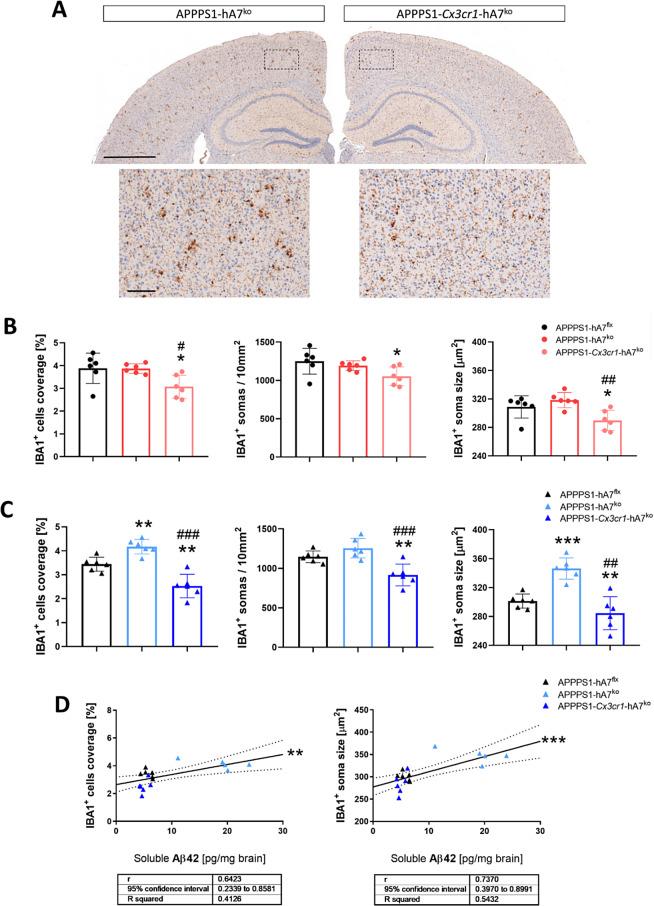
Constitutive knockout of the Abca7 gene in APPPS1 mice increased the levels of Aβ42 and the number of IBA1+ (microglia) and GFAP+ (astrocytes) cells. Changes in the levels of astrocytes and microglia are associated with the activation of the NLRP3 inflammasome and increased levels of proinflammatory cytokines, such as IL1β and TNFα. Interestingly, microglia-specific ABCA7 restored Aβ peptide levels and IBA1 and GFAP and NLRP3-related gene expression to the original APPPS1 mouse levels. In primary glial cell cultures of APPPS1-hA7 microglia and APPPS1 astrocytes from newborn pups, we observed that conditioned media from LPS-stimulated microglia was able to induce NLRP3 inflammasome expression and proinflammatory cytokine release in astrocytes.

CONCLUSIONS

Our data suggest that ABCA7 transporters regulate the communication between microglia and astrocytes through the NLRP3 inflammasome and the release of proinflammatory cytokines. This regulation implicates ABCA7 as a key driver ultimately involved in the persistence of the inflammatory response observed in AD.

摘要

背景

ATP结合盒转运蛋白A7基因座(ABCA7)中的特定基因变异与阿尔茨海默病(AD)风险增加相关。ABCA7可跨细胞膜转运脂质,调节Aβ肽的加工和清除,并调节小胶质细胞和T细胞功能以维持大脑中的免疫稳态。在AD发病机制中,神经炎症是其中一个关键机制。因此,我们想研究ABCA7通过NLRP3炎性小体在小胶质细胞激活中的具体作用。

方法

我们构建了首个可诱导性、人源化的ABCA7基因敲入小鼠模型,将其与APPPS1-21β淀粉样变性模型杂交,生成了组成型ABCA7和小胶质细胞Cx3cr1特异性条件性ABCA7 AD小鼠。使用组织学、生化、分子和质谱方法分析ABCA7的作用。

结果

APPPS1小鼠中Abca7基因的组成型敲除增加了Aβ42水平以及IBA1 +(小胶质细胞)和GFAP +(星形胶质细胞)细胞的数量。星形胶质细胞和小胶质细胞水平的变化与NLRP3炎性小体的激活以及促炎细胞因子如IL1β和TNFα水平的升高相关。有趣的是,小胶质细胞特异性ABCA7可将Aβ肽水平、IBA1和GFAP以及NLRP3相关基因表达恢复到原始APPPS1小鼠水平。在来自新生幼崽的APPPS1-hA7小胶质细胞和APPPS1星形胶质细胞的原代胶质细胞培养物中,我们观察到来自LPS刺激的小胶质细胞的条件培养基能够诱导星形胶质细胞中NLRP3炎性小体表达和促炎细胞因子释放。

结论

我们的数据表明,ABCA7转运蛋白通过NLRP3炎性小体和促炎细胞因子的释放调节小胶质细胞与星形胶质细胞之间的通讯。这种调节表明ABCA7是最终参与AD中观察到的炎症反应持续存在的关键驱动因素。

https://cdn.ncbi.nlm.nih.gov/pmc/blobs/50eb/11773842/1c5e42f1cc39/13195_2025_1673_Fig1_HTML.jpg

文献AI研究员

20分钟写一篇综述,助力文献阅读效率提升50倍。

立即体验

用中文搜PubMed

大模型驱动的PubMed中文搜索引擎

马上搜索

文档翻译

学术文献翻译模型,支持多种主流文档格式。

立即体验