Suppr超能文献

单核RNA测序揭示了多个白色脂肪组织库之间的异质性。

Single-nucleus RNA sequencing reveals heterogeneity among multiple white adipose tissue depots.

作者信息

Xie Limin, Hu Wanyu, Zhang Haowei, Ding Yujin, Zeng Qin, Liao Xiyan, Wang Dandan, Xie Wanqin, Hui Hannah Xiaoyan, Deng Tuo

机构信息

National Clinical Research Center for Metabolic Diseases, and Department of Metabolism and Endocrinology, The Second Xiangya Hospital of Central South University, Changsha, Hunan 410011, China.

Key Laboratory of Diabetes Immunology, Ministry of Education, and Metabolic Syndrome Research Center, The Second Xiangya Hospital of Central South University, Changsha, Hunan 410011, China.

出版信息

Life Metab. 2023 Nov 21;2(6):load045. doi: 10.1093/lifemeta/load045. eCollection 2023 Dec.

Abstract

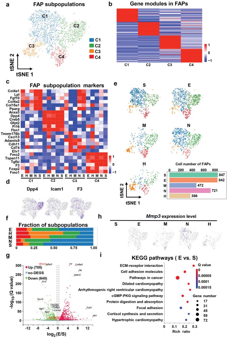
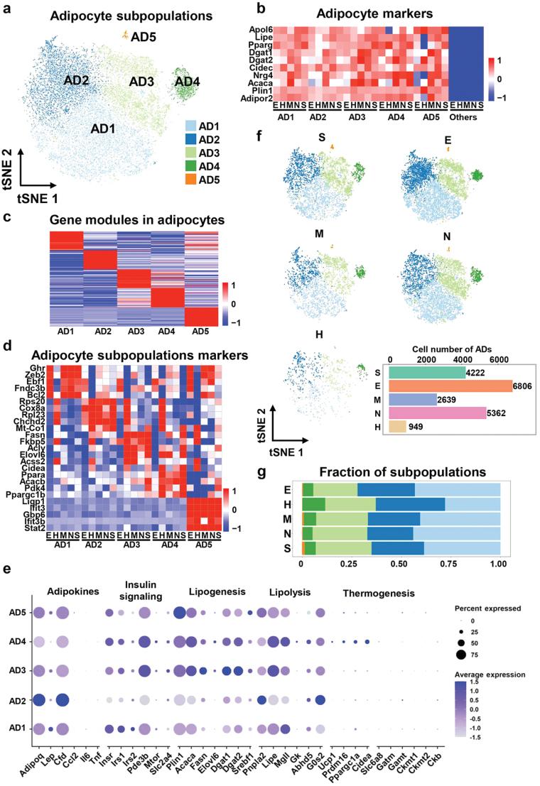
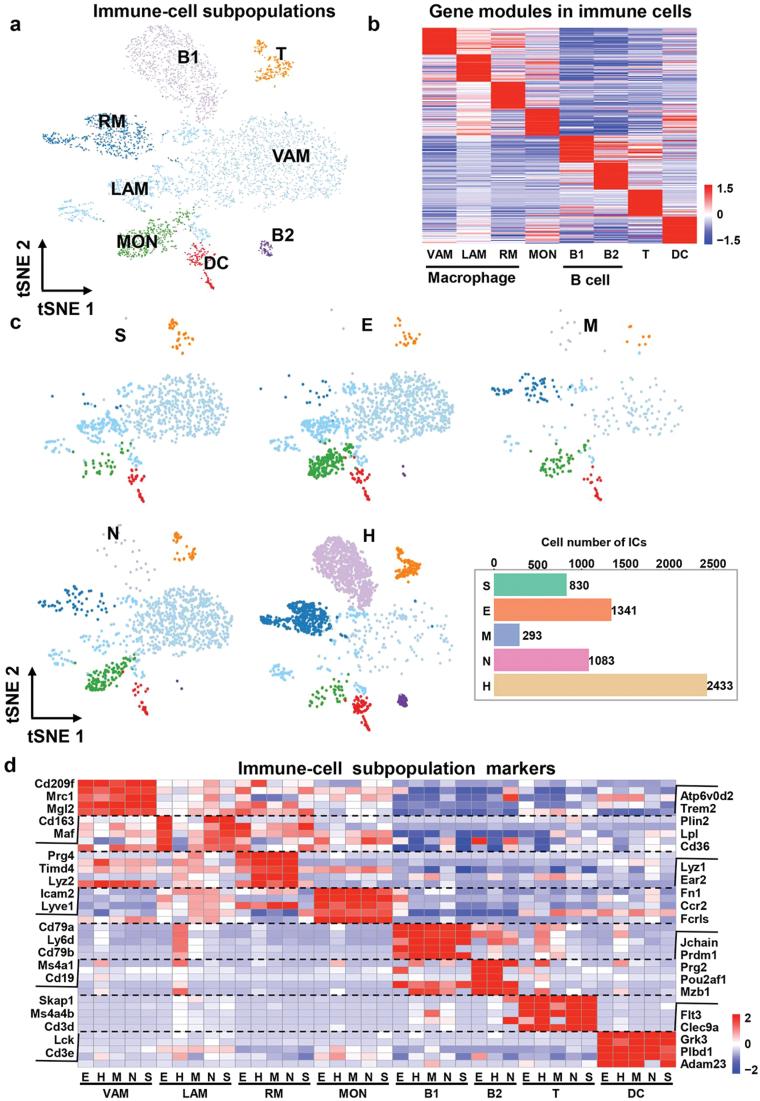
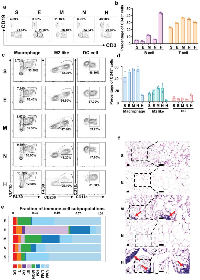
Regardless of its anatomical site, adipose tissue shares a common energy-storage role but exhibits distinctive properties. Exploring the cellular and molecular heterogeneity of white adipose tissue (WAT) is crucial for comprehending its function and properties. However, existing single-nucleus RNA sequencing (snRNA-seq) studies of adipose tissue heterogeneity have examined only one or two depots. In this study, we employed snRNA-seq to test five representative depots including inguinal, epididymal, mesenteric, perirenal, and pericardial adipose tissues in mice under physiological conditions. By analyzing the contents of main cell categories and gene profiles of various depots, we identified their distinctive physiological properties. Immune cells and fibro-adipogenic progenitor cells (FAPs) showed dramatic differences among WAT depots, while adipocytes seemed to be conserved. The heightened presence of regulatory macrophages and B cells in pericardial adipose tissues implied their potential contribution to the preservation of coronary vascular function. Moreover, the selective aggregation of pericytes within mesenteric adipose tissue was likely associated with the maintenance of intestinal barrier homeostasis. Using a combination of RNA sequencing and snRNA-seq analysis, the major subpopulations of FAPs derived from these depots determined the site characteristics of FAPs to a certain extent. Our work establishes a systematic and reliable foundation for investigating the heterogeneity of WAT depots and elucidating the unique roles these depots play in coordinating the function of adjacent organs.

摘要

无论其解剖位置如何,脂肪组织都具有共同的能量储存作用,但表现出独特的特性。探索白色脂肪组织(WAT)的细胞和分子异质性对于理解其功能和特性至关重要。然而,现有的关于脂肪组织异质性的单核RNA测序(snRNA-seq)研究仅考察了一两个脂肪库。在本研究中,我们采用snRNA-seq对生理条件下小鼠的五个代表性脂肪库进行检测,包括腹股沟、附睾、肠系膜、肾周和心包脂肪组织。通过分析各脂肪库的主要细胞类别含量和基因图谱,我们确定了它们独特的生理特性。免疫细胞和成纤维脂肪祖细胞(FAPs)在不同的WAT脂肪库中表现出显著差异,而脂肪细胞似乎较为保守。心包脂肪组织中调节性巨噬细胞和B细胞的大量存在暗示了它们对冠状动脉血管功能维持的潜在贡献。此外,肠系膜脂肪组织中周细胞的选择性聚集可能与肠道屏障稳态的维持有关。通过结合RNA测序和snRNA-seq分析,来自这些脂肪库的FAPs的主要亚群在一定程度上决定了FAPs的位点特征。我们的工作为研究WAT脂肪库的异质性以及阐明这些脂肪库在协调相邻器官功能中所起的独特作用奠定了系统而可靠的基础。

https://cdn.ncbi.nlm.nih.gov/pmc/blobs/1b5e/11748973/f63c3081b8cb/load045_fig1.jpg

文献AI研究员

20分钟写一篇综述,助力文献阅读效率提升50倍。

立即体验

用中文搜PubMed

大模型驱动的PubMed中文搜索引擎

马上搜索

文档翻译

学术文献翻译模型,支持多种主流文档格式。

立即体验