Suppr超能文献

小核RNA测序揭示了冷刺激后恢复到热中性状态时皮下白色脂肪组织的重塑情况。

snRNA-seq reveals subcutaneous white adipose tissue remodeling upon return to thermoneutrality after cold stimulation.

作者信息

Yang Yusha, Zhang Guanyu, Yi Ting, Yang Shuran, Wu Shuai, Zhang Yongqiang, Zhang Li, Li Xi, Wu Xiuxuan, Li Jun, Yang Danfeng

机构信息

School of Public Health, The Key Laboratory of Environmental Pollution Monitoring and Disease Control, Ministry of Education, Guizhou Medical University, Guiyang, China.

Academy of Military Medical Sciences, Academy of Military Sciences, Tianjin, China.

出版信息

Front Cell Dev Biol. 2025 May 22;13:1578180. doi: 10.3389/fcell.2025.1578180. eCollection 2025.

Abstract

INTRODUCTION

Cold stimulation induces browning of subcutaneous white adipose tissue (sWAT), making it a prime target for treating obesity and metabolic disorders. However, this remodeling is reversible: upon return to thermoneutrality (rewarming), sWAT whitens and loses its enhanced metabolic functions. Given the limited understanding of the microscopic dynamic changes and underlying mechanisms during this process, we established a temporally dynamic mouse model spanning the entire period from cold stimulation to the return to thermoneutrality, with inguinal sWAT (iWAT) selected as the study subject.

METHODS

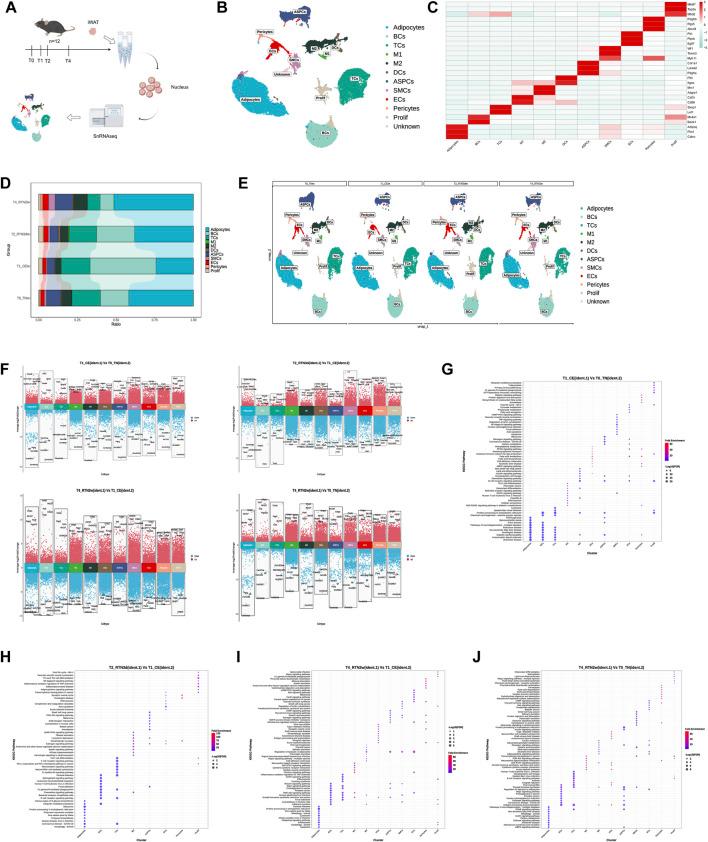
Based on preliminary data demonstrating stabilization in iWAT histology, expression levels of key thermogenic proteins, and the bulk transcriptome, we selected the two-week time point after the return to thermoneutrality for detailed analysis. Subsequently, we employed single-nucleus RNA sequencing (snRNA-seq) to comprehensively characterize iWAT cellular dynamics during cold stimulation and the subsequent two-week period after the return to thermoneutrality.

RESULTS

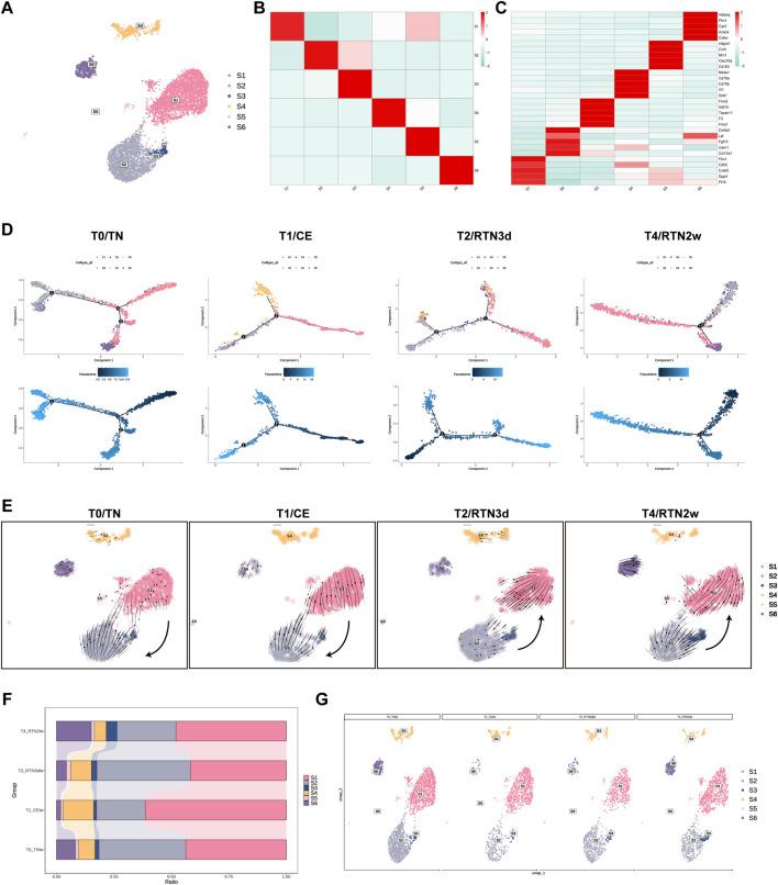
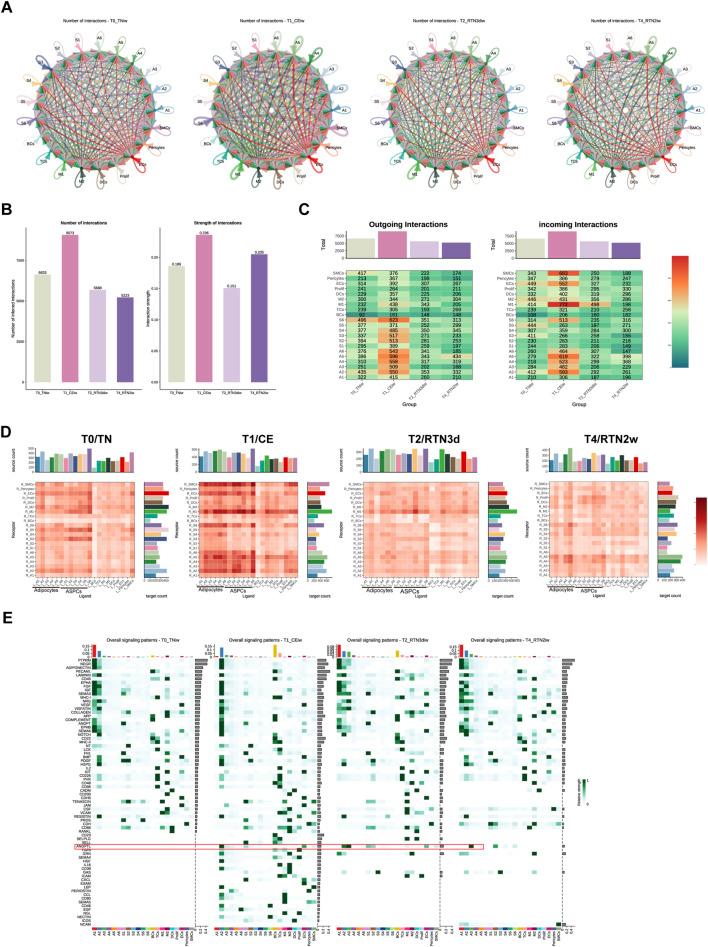
Our findings revealed that while iWAT phenotypically reverts to a white state after 2 weeks of rewarming, as evidenced by structural, functional, and bulk transcriptomic characteristics, significant cold-induced molecular and cellular signatures persist. Specifically, we observed altered differentiation trajectories in both adipose stem and progenitor cells (ASPCs) and adipocytes, suggesting dedifferentiation and reprogramming tendencies. Furthermore, the ANGPTL signaling pathway, activated in thermogenic adipocyte subpopulation A3 during cold stimulation, remained active and influenced cell-cell communication even after the loss of thermogenic capacity.

DISCUSSION

hese findings provide novel insights into elucidating the complex cellular and molecular mechanisms underlying the temperature-dependent plasticity of iWAT, and suggest that the ANGPTL signaling pathway may play a potential role in maintaining the white phenotype of iWAT after withdrawal from cold stimulation.

摘要

引言

冷刺激可诱导皮下白色脂肪组织(sWAT)褐变,使其成为治疗肥胖症和代谢紊乱的主要靶点。然而,这种重塑是可逆的:恢复到热中性状态(复温)后,sWAT会变白并失去其增强的代谢功能。鉴于对这一过程中微观动态变化及其潜在机制的了解有限,我们建立了一个从冷刺激到恢复热中性状态的整个时期的时间动态小鼠模型,选择腹股沟sWAT(iWAT)作为研究对象。

方法

基于初步数据显示iWAT组织学、关键产热蛋白表达水平和整体转录组的稳定性,我们选择恢复热中性状态两周后的时间点进行详细分析。随后,我们采用单核RNA测序(snRNA-seq)全面表征冷刺激期间及恢复热中性状态后的两周内iWAT的细胞动态变化。

结果

我们的研究结果表明,虽然复温2周后iWAT在表型上恢复为白色状态,这在结构、功能和整体转录组特征上得到了证明,但冷诱导的显著分子和细胞特征仍然存在。具体而言,我们观察到脂肪干细胞和祖细胞(ASPCs)以及脂肪细胞的分化轨迹发生了改变,表明存在去分化和重编程趋势。此外,冷刺激期间在产热脂肪细胞亚群A3中激活的ANGPTL信号通路即使在产热能力丧失后仍保持活跃,并影响细胞间通讯。

讨论

这些发现为阐明iWAT温度依赖性可塑性背后复杂的细胞和分子机制提供了新的见解,并表明ANGPTL信号通路可能在冷刺激撤除后维持iWAT白色表型方面发挥潜在作用。

https://cdn.ncbi.nlm.nih.gov/pmc/blobs/2e8b/12138199/128e12812d91/fcell-13-1578180-g001.jpg

文献AI研究员

20分钟写一篇综述,助力文献阅读效率提升50倍。

立即体验

用中文搜PubMed

大模型驱动的PubMed中文搜索引擎

马上搜索

文档翻译

学术文献翻译模型,支持多种主流文档格式。

立即体验