Suppr超能文献

单核RNA测序揭示了冷暴露后内脏脂肪组织微环境的动态变化及代谢特征。

Single-nucleus RNA sequencing reveals dynamic changes in the microenvironment of visceral adipose tissue and metabolic characteristics after cold exposure.

作者信息

Yi Ting, Wu Shuai, Yang Yusha, Li Xi, Yang Shuran, Zhang Yongqiang, Zhang Li, Hu Yuyu, Zhang Guanyu, Li Jun, Yang Danfeng

机构信息

School of Public Health, The Key Laboratory of Environmental Pollution Monitoring and Disease Control, Ministry of Education, Guizhou Medical University, Guiyang, China.

Academy of Military Medical Sciences, Academy of Military Sciences, Tianjin, China.

出版信息

Front Endocrinol (Lausanne). 2025 Mar 24;16:1562431. doi: 10.3389/fendo.2025.1562431. eCollection 2025.

Abstract

INTRODUCTION

Visceral adipose tissue (VAT) plays a crucial role in regulating systemic metabolic balance. Excess accumulation of VAT is closely associated with various metabolic disorders, a process that involves the coordinated actions of multiple cell types within the tissue. Cold exposure, as a potential intervention, has been proposed to improve metabolic dysfunction. However, the heterogeneity of VAT and its comprehensive metabolic characteristics under cold exposure remain unclear.

METHODS

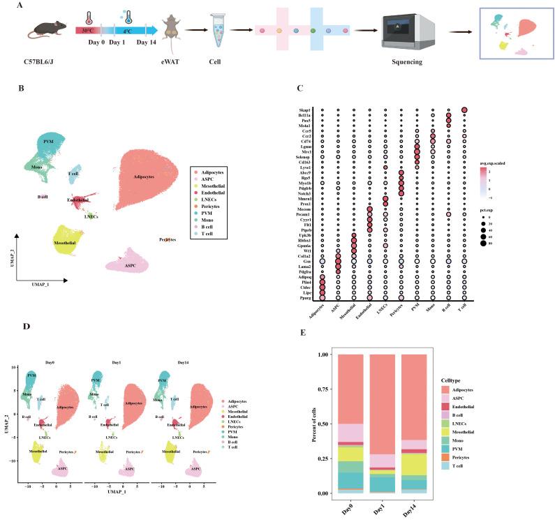
We collected epididymal white adipose tissue (eWAT) of C57BL/6J mice after cold exposure at three different time points for single-nucleus RNA sequencing (snRNA-seq) analysis.

RESULTS

We successfully identified ten major cell types in eWAT, enabling understanding of the dynamic changes in the eWAT microenvironment and its metabolic features during cold exposure. This study revealed that cold exposure for 1 day reduced cellular metabolic activity and intercellular communication in eWAT including receptor-ligand-based cell communication and metabolite-mediated interactions. However, after 14 days of cold acclimation, the metabolic activity of adipocytes was significantly enhanced, and intercellular metabolic communication was restored. Additionally, prolonged cold exposure promoted the formation of a distinct adipocyte subpopulation that may be associated with UCP1-independent thermogenesis. These changes may be a new homeostatic state established by VAT to adapt to the cold environment. The study also identified the importance of adipocytes, adipose stem and progenitor cells, myeloid cells, and endothelial cells in the process of cold adaptation.

DISCUSSION

This research provides valuable insights into the cellular heterogeneity, adipocyte remodeling, and metabolic reprogramming in eWAT after cold exposure. It highlights the critical role of transcriptional dynamics in eWAT during cold exposure and provides new perspectives on the prevention and treatment of metabolic diseases.

摘要

引言

内脏脂肪组织(VAT)在调节全身代谢平衡中起着关键作用。VAT的过度积累与各种代谢紊乱密切相关,这一过程涉及该组织内多种细胞类型的协同作用。冷暴露作为一种潜在的干预措施,已被提出可改善代谢功能障碍。然而,冷暴露下VAT的异质性及其综合代谢特征仍不清楚。

方法

我们在三个不同时间点对C57BL/6J小鼠进行冷暴露后,收集附睾白色脂肪组织(eWAT)用于单核RNA测序(snRNA-seq)分析。

结果

我们成功鉴定出eWAT中的十种主要细胞类型,从而能够了解冷暴露期间eWAT微环境及其代谢特征的动态变化。这项研究表明,冷暴露1天会降低eWAT中的细胞代谢活性和细胞间通讯,包括基于受体-配体的细胞通讯和代谢物介导的相互作用。然而,在冷适应14天后,脂肪细胞中的代谢活性显著增强,细胞间代谢通讯得以恢复。此外,长时间冷暴露促进了一个独特的脂肪细胞亚群的形成,这可能与不依赖解偶联蛋白1(UCP1)的产热有关。这些变化可能是VAT建立的一种新的稳态状态,以适应寒冷环境。该研究还确定了脂肪细胞、脂肪干细胞和祖细胞、髓样细胞和内皮细胞在冷适应过程中的重要性。

讨论

本研究为冷暴露后eWAT中的细胞异质性、脂肪细胞重塑和代谢重编程提供了有价值的见解。它突出了冷暴露期间eWAT中转录动力学的关键作用,并为代谢疾病的预防和治疗提供了新的视角。

https://cdn.ncbi.nlm.nih.gov/pmc/blobs/7f8f/11973077/7698d59bd89c/fendo-16-1562431-g001.jpg

文献AI研究员

20分钟写一篇综述,助力文献阅读效率提升50倍。

立即体验

用中文搜PubMed

大模型驱动的PubMed中文搜索引擎

马上搜索

文档翻译

学术文献翻译模型,支持多种主流文档格式。

立即体验