Suppr超能文献

黄连素通过调节肠道微生物群减轻仔猪模型中肠毒素诱导的肠黏膜屏障功能损伤。

Berberine alleviates enterotoxigenic -induced intestinal mucosal barrier function damage in a piglet model by modulation of the intestinal microbiome.

作者信息

Du Min, Liu Xinran, Ji Xu, Wang Yue, Liu Xiaodan, Zhao Chunfang, Jin Erhui, Gu Youfang, Wang Hongyu, Zhang Feng

机构信息

College of Animal Science, Anhui Science and Technology University, Chuzhou, China.

Anhui Province Key Laboratory of Livestock and Poultry Product Safety Engineering, Institute of Animal Science and Veterinary Medicine, Anhui Academy of Agricultural Sciences, Hefei, China.

出版信息

Front Nutr. 2025 Jan 14;11:1494348. doi: 10.3389/fnut.2024.1494348. eCollection 2024.

Abstract

INTRODUCTION

Enterotoxic (ETEC) is the main pathogen that causes diarrhea, especially in young children. This disease can lead to substantial morbidity and mortality and is a major global health concern. Managing ETEC infections is challenging owing to the increasing prevalence of antibiotic resistance. Berberine, categorized as a substance with similarities in "medicine and food," has been used in China for hundreds of years to treat gastrointestinal disorders and bacteria-induced diarrhea. This study investigated the preventive effect of dietary berberine on the intestinal mucosal barrier induced by ETEC and the microbial community within the intestines of weaned piglets.

METHODS

Twenty-four piglets were randomly divided into four groups. Piglets were administered either a standard diet or a standard diet supplemented with berberine at concentrations of 0.05 and 0.1%. and orally administered ETEC or saline.

RESULTS

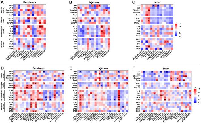
Dietary supplementation with berberine reduced diamine oxidase, d-lactate, and endotoxin levels in piglets infected with ETEC ( < 0.05). Berberine increased jejunal villus height, villus/crypt ratio, mucosal thickness ( < 0.05), and goblet cell numbers in the villi and crypts ( < 0.05). Furthermore, berberine increased the optical density of mucin 2 and the mucin 2, P-glycoprotein, and CYP3A4 mRNA expression levels ( < 0.05). Berberine increased the expressions of zonula occludins-1 (ZO-1), zonula occludins-2 (ZO-2), Claudin-1, Occludin, and E-cadherin in the ileum ( < 0.05). Moreover, berberine increased the expression of BCL2, reduced intestinal epithelial cell apoptosis ( < 0.05) and decreased the expression of BAX and BAK in the duodenum and jejunum, as well as that of CASP3 and CASP9 in the duodenum and ileum ( < 0.05). Berberine decreased the expression of IL-1β, IL-6, IL-8, TNF-α, and IFN-γ ( < 0.05) and elevated total volatile fatty acids, acetic acid, propionic acid, valeric acid, and isovaleric acid concentrations ( < 0.05). Notably, berberine enhanced the abundance of beneficial bacteria including , and . Simultaneously, the relative abundance of harmful and pathogenic bacteria, such as , and , decreased ( < 0.05).

DISCUSSION

Berberine alleviated ETEC-induced intestinal mucosal barrier damage in weaned piglets models. This is associated with enhancement of the physical, chemical, and immune barrier functions of piglets by enhancing intestinal microbiota homeostasis.

摘要

引言

产肠毒素大肠杆菌(ETEC)是引起腹泻的主要病原体,尤其是在幼儿中。这种疾病可导致大量发病和死亡,是全球主要的健康问题。由于抗生素耐药性的日益普遍,管理ETEC感染具有挑战性。黄连素被归类为“药食同源”物质,在中国已被用于治疗胃肠道疾病和细菌引起的腹泻数百年。本研究调查了日粮中黄连素对ETEC诱导的断奶仔猪肠道黏膜屏障及肠道微生物群落的预防作用。

方法

将24头仔猪随机分为四组。给仔猪喂食标准日粮或添加浓度为0.05%和0.1%黄连素的标准日粮,并口服ETEC或生理盐水。

结果

日粮中添加黄连素可降低感染ETEC仔猪的二胺氧化酶、D-乳酸和内毒素水平(P<0.05)。黄连素增加了空肠绒毛高度、绒毛/隐窝比值、黏膜厚度(P<0.05)以及绒毛和隐窝中的杯状细胞数量(P<0.05)。此外,黄连素增加了黏蛋白2的光密度以及黏蛋白2、P-糖蛋白和CYP3A4 mRNA表达水平(P<0.05)。黄连素增加了回肠中小带闭合蛋白-1(ZO-1)、小带闭合蛋白-2(ZO-2)、Claudin-1、闭合蛋白和E-钙黏蛋白的表达(P<0.05)。此外,黄连素增加了BCL2的表达,减少了肠上皮细胞凋亡(P<0.05),并降低了十二指肠和空肠中BAX和BAK的表达,以及十二指肠和回肠中CASP3和CASP9的表达(P<0.05)。黄连素降低了IL-1β、IL-6、IL-8、TNF-α和IFN-γ的表达(P<0.05),并提高了总挥发性脂肪酸、乙酸、丙酸、戊酸和异戊酸的浓度(P<0.05)。值得注意的是,黄连素提高了有益菌的丰度,包括[具体有益菌名称1]、[具体有益菌名称2]和[具体有益菌名称3]。同时,有害和致病细菌的相对丰度,如[具体有害菌名称1]、[具体有害菌名称2]和[具体有害菌名称3],降低了(P<0.05)。

讨论

黄连素减轻了ETEC诱导的断奶仔猪模型肠道黏膜屏障损伤。这与通过增强肠道微生物群稳态来增强仔猪的物理、化学和免疫屏障功能有关。

https://cdn.ncbi.nlm.nih.gov/pmc/blobs/ce79/11772193/e97c4ebda768/fnut-11-1494348-g0001.jpg

文献AI研究员

20分钟写一篇综述,助力文献阅读效率提升50倍。

立即体验

用中文搜PubMed

大模型驱动的PubMed中文搜索引擎

马上搜索

文档翻译

学术文献翻译模型,支持多种主流文档格式。

立即体验