Suppr超能文献

编码血凝素的禽流感信使核糖核酸疫苗为无特定病原体鸡提供针对不同H5N1病毒的完全保护。

Avian influenza mRNA vaccine encoding hemagglutinin provides complete protection against divergent H5N1 viruses in specific-pathogen-free chickens.

作者信息

Wang Zhaoyang, Tian Chongyu, Zhu Jiahang, Wang Shiqian, Ao Xiang, He Yanjuan, Chen Huixin, Liao Xiuying, Kong Deming, Zhou Yongfei, Tai Wanbo, Liao Ming, Fan Huiying

机构信息

College of Veterinary Medicine, South China Agricultural University, Guangzhou, 510642, China.

Key Laboratory of Zoonosis Prevention and Control of Guangdong Province, Guangzhou, 510642, China.

出版信息

J Nanobiotechnology. 2025 Jan 29;23(1):55. doi: 10.1186/s12951-025-03156-w.

Abstract

BACKGROUND

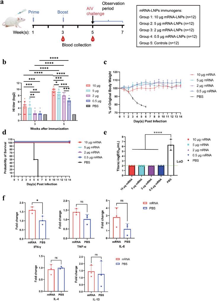
The rapid mutation of avian influenza virus (AIV) poses a significant threat to both the poultry industry and public health. Herein, we have successfully developed an mRNA-LNPs candidate vaccine for H5 subtype highly pathogenic avian influenza and evaluated its immunogenicity and protective efficacy.

RESULTS

In experiments on BALB/c mice, the vaccine candidate elicited strong humoral and a certain cellular immune responses and protected mice from the heterologous AIV challenge. Antibody and splenocyte passive transfer assays in mice suggested that antibodies played a crucial role in providing protection. Experiments involving SPF chickens have revealed that two doses of the 5 µg vaccine candidate in this study provided 100% complete protection against homologous strains, but only 50% complete protection against heterologous strains. Even immunization with two doses of the 15 µg vaccine candidate resulted in 90% complete protection against heterologous strains. To enhance the immune efficacy of the candidate vaccine, we designed 6 sequences with different secondary structures and screened out the candidate sequence with the highest expression (SY2-HA mRNA). Experiments on SPF chickens showed that two doses of 5 µg SY2-HA mRNA-LNP vaccine provided 100% complete protection against homologous and heterologous H5N1 AIV strains. Immunization tests with the SY2-HA mRNA-LNP vaccine were repeated in the SPF chicken model, inducing antibody production levels that are consistent with previous tests and providing 100% complete protection against both homologous and heterologous strains of the virus, indicating that the vaccine has a stable immune efficacy.

CONCLUSIONS

The vaccine developed in this study provides complete protection against divergent H5N1 AIV strains in chickens, offering a promising approach for the future development of mRNA vaccines against multivalent avian influenza subtypes.

摘要

背景

禽流感病毒(AIV)的快速变异对家禽业和公共卫生都构成了重大威胁。在此,我们成功研发了一种针对H5亚型高致病性禽流感的mRNA-LNPs候选疫苗,并评估了其免疫原性和保护效果。

结果

在BALB/c小鼠实验中,该候选疫苗引发了强烈的体液免疫和一定的细胞免疫反应,并保护小鼠免受异源AIV攻击。小鼠体内的抗体和脾细胞被动转移试验表明,抗体在提供保护方面起着关键作用。涉及SPF鸡的实验表明,本研究中两剂5μg的候选疫苗对同源毒株提供了100%的完全保护,但对异源毒株仅提供了50%的完全保护。即使接种两剂15μg的候选疫苗也能对异源毒株产生90%的完全保护。为提高候选疫苗的免疫效果,我们设计了6种具有不同二级结构的序列,并筛选出表达量最高的候选序列(SY2-HA mRNA)。SPF鸡实验表明,两剂5μg的SY2-HA mRNA-LNP疫苗对同源和异源H5N1 AIV毒株均提供了100%的完全保护。在SPF鸡模型中重复进行SY2-HA mRNA-LNP疫苗的免疫试验,诱导产生的抗体水平与先前试验一致,并对病毒的同源和异源毒株均提供了100%的完全保护,表明该疫苗具有稳定的免疫效果。

结论

本研究开发的疫苗为鸡提供了针对不同H5N1 AIV毒株的完全保护,为未来开发针对多价禽流感亚型的mRNA疫苗提供了一种有前景的方法。

https://cdn.ncbi.nlm.nih.gov/pmc/blobs/ee01/11776166/c17739964291/12951_2025_3156_Fig1_HTML.jpg

文献AI研究员

20分钟写一篇综述,助力文献阅读效率提升50倍。

立即体验

用中文搜PubMed

大模型驱动的PubMed中文搜索引擎

马上搜索

文档翻译

学术文献翻译模型,支持多种主流文档格式。

立即体验