Suppr超能文献

腺嘌呤碱基编辑器纠正了人诱导多能干细胞和肾类器官中的常染色体显性多囊肾病点突变。

Adenine base editor corrected ADPKD point mutations in hiPSCs and kidney organoids.

作者信息

Wang Jingwen, Qiu Yanling, Zhang Lei, Zhou Xinyao, Hu Sihui, Liu Qianyi, Yin Sisi, Su Zehong, Liu Simiao, Liu Haiying, Wu Xueqing, Huang Junjiu

机构信息

MOE Key Laboratory of Gene Function and Regulation, State Key Laboratory of Biocontrol, School of Life Sciences, Sun Yat-Sen University, Guangzhou, Guangdong, 510275, China.

Center of Reproductive Medicine, Children's Hospital of Shanxi and Women Health Center of Shanxi, Taiyuan, Shanxi, 030013, China.

出版信息

Adv Biotechnol (Singap). 2024 Jun 11;2(2):20. doi: 10.1007/s44307-024-00026-8.

Abstract

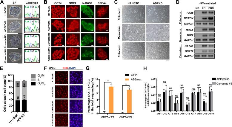
Autosomal dominant polycystic kidney disease (ADPKD) is a dominant genetic disorder caused primarily by mutations in the PKD1 gene, resulting in the formation of numerous cysts and eventually kidney failure. However, there are currently no gene therapy studies aimed at correcting PKD1 gene mutations. In this study, we identified two mutation sites associated with ADPKD, c.1198 (C > T) and c.8311 (G > A), which could potentially be corrected by adenine base editor (ABE). The correction efficiencies of different ABE variants were tested using the HEK293T-PKD1 c.1198 (C > T) and HEK293T-PKD1 c.8311 (G > A) reporter cell lines. We then generated induced pluripotent stem cells (iPSCs) from the peripheral blood mononuclear cells (PBMCs) of the heterozygous patient to develop a disease cell model. Since the iPSCs did not exhibit a typical disease phenotype in stem cell status, differentiation into kidney organoids in vitro led to the expression of kidney organ-specific marker proteins. Stimulation of cAMP signaling with forskolin resulted in cystic expansion of renal epithelial tissue in iPSC-derived kidney organoids, resembling the cystic phenotype observed in ADPKD patients. However, kidney organoids differentiated from ABE-corrected iPSCs did not display the cystic phenotype. Furthermore, we used a dual AAV split-ABEmax system as a therapeutic strategy and achieved an average editing efficiency of approximately 6.56% in kidney organoids. Overall, this study provides a framework for gene therapy targeting ADPKD through ABE single-base editing, offering promising prospects for future therapeutic interventions.

摘要

常染色体显性多囊肾病(ADPKD)是一种主要由PKD1基因突变引起的显性遗传疾病,会导致大量囊肿形成并最终发展为肾衰竭。然而,目前尚无旨在纠正PKD1基因突变的基因治疗研究。在本研究中,我们鉴定出了两个与ADPKD相关的突变位点,即c.1198(C>T)和c.8311(G>A),它们有可能被腺嘌呤碱基编辑器(ABE)纠正。使用HEK293T-PKD1 c.1198(C>T)和HEK293T-PKD1 c.8311(G>A)报告细胞系测试了不同ABE变体的校正效率。然后,我们从杂合患者的外周血单个核细胞(PBMC)中生成了诱导多能干细胞(iPSC),以建立疾病细胞模型。由于iPSC在干细胞状态下未表现出典型的疾病表型,因此在体外分化为肾类器官会导致肾类器官特异性标记蛋白的表达。用福司可林刺激cAMP信号通路会导致iPSC来源的肾类器官中肾上皮组织出现囊性扩张,类似于在ADPKD患者中观察到的囊性表型。然而,从ABE校正的iPSC分化而来的肾类器官未表现出囊性表型。此外,我们使用双AAV拆分ABEmax系统作为治疗策略,在肾类器官中实现了约6.56%的平均编辑效率。总体而言,本研究为通过ABE单碱基编辑靶向ADPKD的基因治疗提供了框架,为未来的治疗干预提供了有希望的前景。

https://cdn.ncbi.nlm.nih.gov/pmc/blobs/89d1/11740842/31b10dc9a94f/44307_2024_26_Fig1_HTML.jpg

文献AI研究员

20分钟写一篇综述,助力文献阅读效率提升50倍。

立即体验

用中文搜PubMed

大模型驱动的PubMed中文搜索引擎

马上搜索

文档翻译

学术文献翻译模型,支持多种主流文档格式。

立即体验