Suppr超能文献

HOXC-AS1与EZH2的相互作用增加HOXC9表达并促进口腔白斑的恶性转化。

HOXC-AS1 and EZH2 interaction increase HOXC9 expression and promote the malignant transformation of oral leukoplakia.

作者信息

Chen Xiaochuan, Han Jiusong, Li Shuhua, Yang Xi, Yang Shuyu, Xu Chenrong, Liang Xueyi

机构信息

Stomatological Hospital, School of Stomatology, Southern Medical University, S366 Jiangnan Boulevard, Guangzhou, Guangdong 510280, China.

Guanghua School of Stomatology, Sun Yat-sen University, No. 55 Linyuan Xi Road, Guangzhou, Guangdong 510055, China.

出版信息

J Cancer. 2025 Jan 13;16(4):1202-1214. doi: 10.7150/jca.103482. eCollection 2025.

Abstract

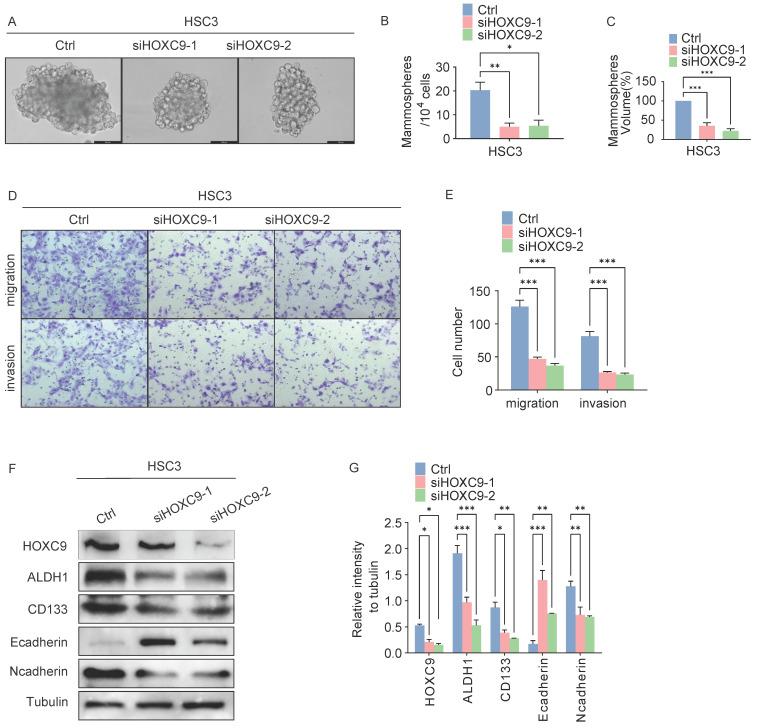
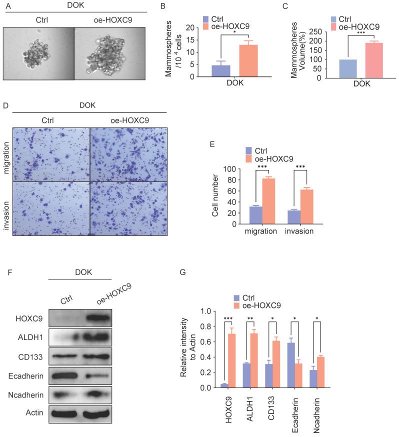
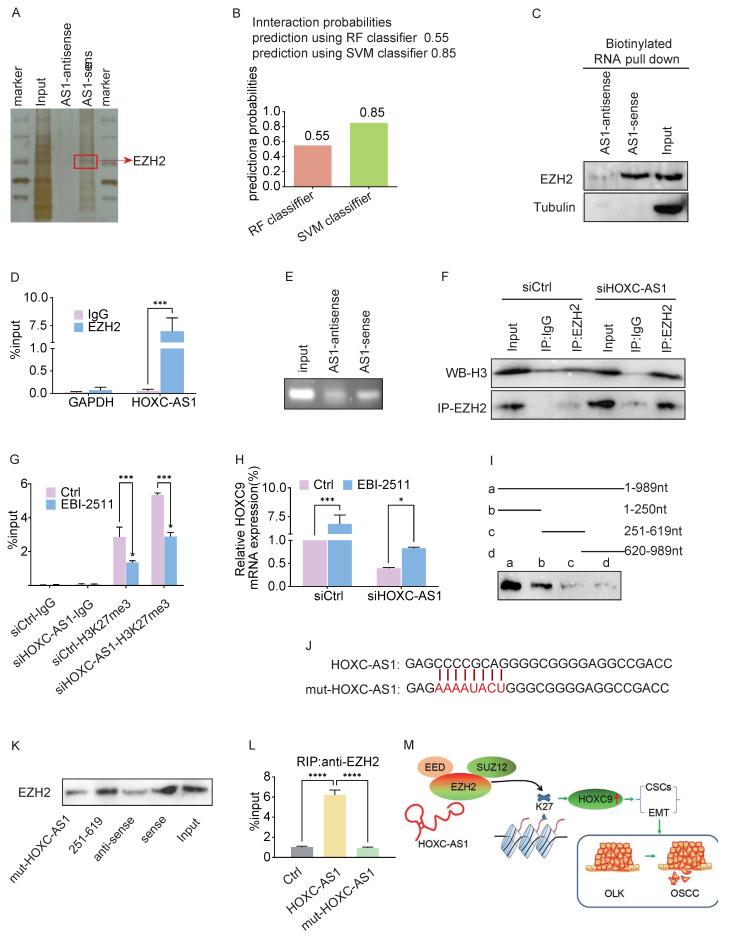
To investigate the role of HOXC9 in the transformation of oral leukoplakia (OLK) to oral squamous cell carcinoma (OSCC) and its effectiveness as a new molecular marker for oral leukoplakia carcinogenesis. : We assessed HOXC9 in OLK and OSCC using immunohistochemistry (IHC). Colony formation and transwell experiment were employed to appraise the function of HOXC9 in the malignant transformation of OLK. ChIP-qPCR, CO-IP, RIP-qPCR, RNA pull down and mass spectrometry were using to evaluate the molecular mechanism of HOXC9. HOXC9 expression was higher in patients with OSCC than in those with OLK, which is associated with increased malignant transformation of OLK. Functional experiments suggested that HOXC9 induces the acquisition of cancer stem cells (CSCs) and epithelial-to-mesenchymal transition (EMT). Subsequently, we found that the HOXC9-mediated malignant phenotype was reversed by HOXC-AS1 depletion. Mechanistically, HOXC-AS1 regulates H3K27me3 methylation and EZH2 as a potential HOXC-AS1-HOXC9 interacting protein. Finally, we found that the 251-619nt nucleotide of HOXC-AS1 competitively binds to EZH2. HOXC-AS1 competitively binds to EZH2, inhibiting its binding to H3 in the HOXC9 promoter region, resulting in a decrease in H3K27me3 and enhanced expression of HOXC9, thereby promoting CSCs and EMT in oral leukoplakia, ultimately leading to malignant transformation into oral squamous cell carcinoma.

摘要

研究HOXC9在口腔白斑(OLK)向口腔鳞状细胞癌(OSCC)转化中的作用及其作为口腔白斑癌变新分子标志物的有效性。:我们采用免疫组织化学(IHC)检测OLK和OSCC中的HOXC9。采用集落形成和Transwell实验评估HOXC9在OLK恶性转化中的功能。采用染色质免疫沉淀-定量聚合酶链反应(ChIP-qPCR)、免疫共沉淀(CO-IP)、RNA免疫沉淀-定量聚合酶链反应(RIP-qPCR)、RNA下拉和质谱分析来评估HOXC9的分子机制。HOXC9在OSCC患者中的表达高于OLK患者,这与OLK恶性转化增加有关。功能实验表明,HOXC9诱导癌症干细胞(CSCs)的获得和上皮-间质转化(EMT)。随后,我们发现HOXC-AS1缺失可逆转HOXC9介导的恶性表型。机制上,HOXC-AS1调节H3K27me3甲基化,EZH2作为潜在的HOXC-AS1-HOXC9相互作用蛋白。最后,我们发现HOXC-AS1的251-619nt核苷酸竞争性结合EZH2。HOXC-AS1竞争性结合EZH2,抑制其与HOXC9启动子区域H3的结合,导致H3K27me3减少和HOXC9表达增强,从而促进口腔白斑中的CSCs和EMT,最终导致恶性转化为口腔鳞状细胞癌。

https://cdn.ncbi.nlm.nih.gov/pmc/blobs/0fc8/11786031/81fe70cc10c2/jcav16p1202g001.jpg

文献AI研究员

20分钟写一篇综述,助力文献阅读效率提升50倍。

立即体验

用中文搜PubMed

大模型驱动的PubMed中文搜索引擎

马上搜索

文档翻译

学术文献翻译模型,支持多种主流文档格式。

立即体验