Suppr超能文献

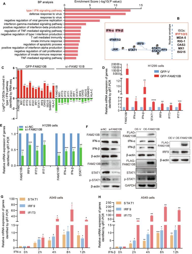
FAM210B通过上调IFN-α/β表达激活STAT1/IRF9/IFIT3轴,以阻碍肺腺癌的进展。

FAM210B activates STAT1/IRF9/IFIT3 axis by upregulating IFN-α/β expression to impede the progression of lung adenocarcinoma.

作者信息

Gao Xuejuan, Huang Donglan, Liu Ying, Zhang Gui, Zheng Xiaofen, Guan Baiye, Chen Aiwen, Wu Jiayao, Luo Shi-Ming, Liu Zonghua, Chen Luxuan, Liu Xiaohui, Jin Jingjie, Yin Xingfeng, Sun Zhenghua, Zhang Yunfang, Lu Meizhi, Zhang Gong, Liu Wanting, Liu Langxia

机构信息

MOE Key Laboratory of Tumor Molecular Biology and State Key Laboratory of Bioactive Molecules and Druggability Assessment, Institute of Life and Health Engineering, College of Life Science and Technology, Jinan University, Guangzhou, China.

Guangzhou Key Laboratory of Metabolic Diseases and Reproductive Health, Guangdong-Hong Kong Metabolism & Reproduction Joint Laboratory, Reproductive Medicine Center, Guangdong Second Provincial General Hospital, Guangzhou, Guangdong, China.

出版信息

Cell Death Dis. 2025 Feb 3;16(1):63. doi: 10.1038/s41419-025-07375-9.

Abstract

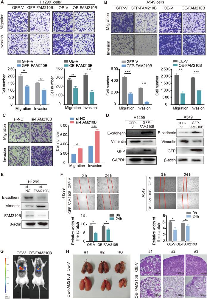
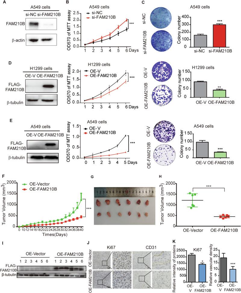
FAM210B (family with sequence similarity 210 member B) is a novel protein that has been linked to tumor development. However, its role and underlying mechanisms in lung adenocarcinoma (LUAD) progression remain largely unexplored. In this study, FAM210B was observed to be down-regulated in LUAD cells. Analyses of public datasets revealed that decreased expression of FAM210B predicts poor survival. Accordingly, in vitro and in vivo studies have confirmed the inhibitory role of FAM210B on the growth and tumor metastasis of LUAD cells. RNA-seq analysis further indicated that FAM210B plays a role in regulating innate immune-related signaling pathways in LUAD cells, particularly involving the production of type I interferon (IFN-α/β). Specifically, FAM210B activates STAT1/IRF9/IFIT3 axis by upregulating IFN-α/β expression, leading to the inhibition of proliferation and migration of LUAD cells. Furthermore, TOM70 (Translocase of outer mitochondrial membrane 70, also named as TOMM70) has been identified as a functional interacting partner of FAM210B in its modulation on the expression of IFN-α/β, as well as the proliferative and metastatic phenotypes of LUAD cells. In conclusion, our study indicates that FAM210B is an important suppressor of cellular viability and mobility during lung cancer progression.

摘要

FAM210B(序列相似性家族210成员B)是一种与肿瘤发展相关的新型蛋白质。然而,其在肺腺癌(LUAD)进展中的作用及潜在机制仍 largely 未被探索。在本研究中,观察到FAM210B在LUAD细胞中表达下调。对公共数据集的分析显示,FAM210B表达降低预示着生存不良。因此,体外和体内研究证实了FAM210B对LUAD细胞生长和肿瘤转移的抑制作用。RNA测序分析进一步表明,FAM210B在调节LUAD细胞中与先天免疫相关的信号通路中发挥作用,特别是涉及I型干扰素(IFN-α/β)的产生。具体而言,FAM210B通过上调IFN-α/β表达激活STAT1/IRF9/IFIT3轴,导致LUAD细胞增殖和迁移受到抑制。此外,TOM70(外线粒体膜转位酶70,也称为TOMM70)已被确定为FAM210B在调节IFN-α/β表达以及LUAD细胞增殖和转移表型方面的功能性相互作用伙伴。总之,我们的研究表明FAM210B是肺癌进展过程中细胞活力和迁移的重要抑制因子。

https://cdn.ncbi.nlm.nih.gov/pmc/blobs/4df8/11791038/c8f822c120b0/41419_2025_7375_Fig1_HTML.jpg

文献AI研究员

20分钟写一篇综述,助力文献阅读效率提升50倍。

立即体验

用中文搜PubMed

大模型驱动的PubMed中文搜索引擎

马上搜索

文档翻译

学术文献翻译模型,支持多种主流文档格式。

立即体验