Suppr超能文献

在肝细胞癌中,NUAK1通过激活GSK-3β/β-连环蛋白信号通路,作为程序性死亡受体配体1(PD-L1)的新型调节因子发挥作用。

NUAK1 acts as a novel regulator of PD-L1 via activating GSK-3β/β-catenin pathway in hepatocellular carcinoma.

作者信息

Yao Chao-Yan, Tao Hang-Tian, He Jin-Jin, Zhu Feng-Yi, Xie Cui-Qing, Cheng Yu-Na, Li Ji-Qin, Liu Zhuang-Zhuang, Hou Chun-Yu, Liu Xue-Li, Fan Yong-Li, Fang Dong, Lv Xin-Rui

机构信息

Department of Pharmacy, The First Affiliated Hospital of Henan University, Kaifeng, 475004, China.

Institute of Chemical Biology, School of Pharmacy, Henan University, N. Jinming Ave, Kaifeng, 475004, China.

出版信息

Mol Med. 2025 Feb 3;31(1):38. doi: 10.1186/s10020-025-01088-7.

Abstract

BACKGROUND

NUAK1 is associated with metastasis and drug resistance in hepatocellular carcinoma (HCC). However, little is known about the immune functions of NUAK1 in HCC. Therefore, the aim of this study was to elucidate the novel role of NUAK1 in facilitating immune evasion in HCC and to investigate the mechanisms underpinning this process.

METHOD

The levels of NUAK1 expression and the infiltration of CD8 T cells were assessed in tumor tissues from HCC patients and mice xenograft model. HCC cell lines were used to validate the role of NUAK1 in regulating the transcription of PD-L1, the diethylnitrosamine-induced HCC model was established and the expression levels of NUAK1 and PD-L1 proteins in the rat livers were detected. Western blotting, immunofluorescence, real time PCR, and immunohistochemical staining were used to investigate the underlying mechanisms by which NUAK1 regulates PD-L1 expression in hepatocellular carcinoma.

RESULTS

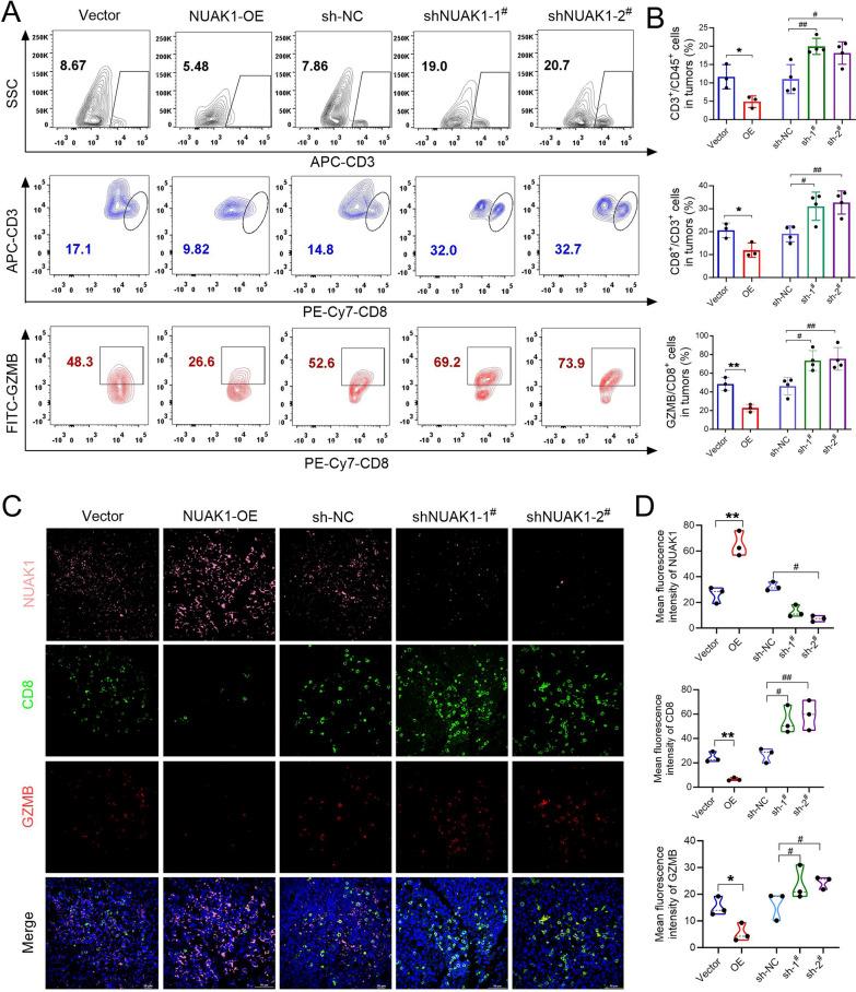
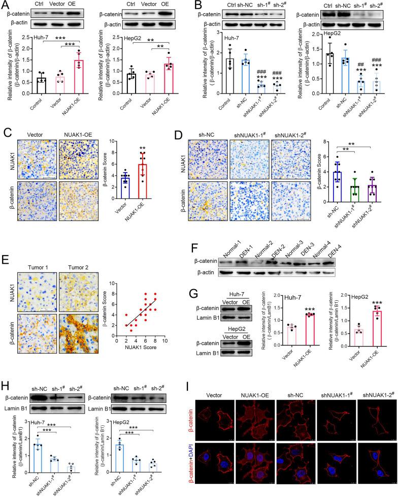
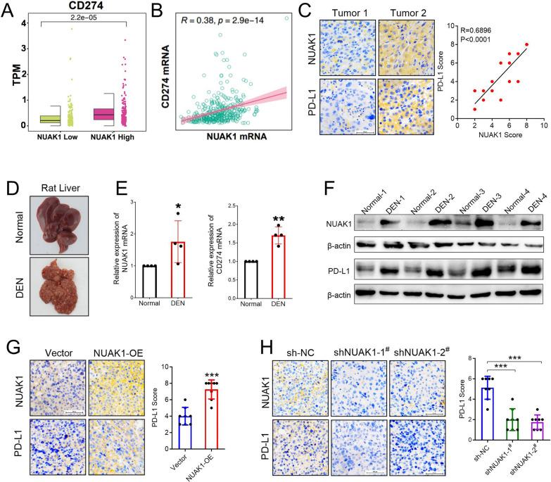
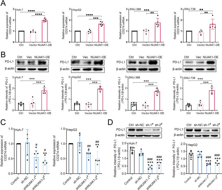
NUAK1 expression was negatively correlated with CD8 T cell infiltration in tumor tissues from HCC patients and mice xenograft model. Both gain and loss of functions have identified NUAK1 promoted PD-L1 expression at transcriptional level in HCC cells. The increased expression of NUAK1 and PD-L1 proteins were observed in the rat livers of diethylnitrosamine-induced HCC model. Moreover, overexpression of NUAK1 promotes GSK3β Ser phosphorylation, β-catenin expression and nuclear accumulation in HCC cells. By contrast, knockdown of NUAK1 has opposite effects. Inhibition of GSK3β activity significantly promoted β-catenin expression and PD-L1 expression in HCC cells. IHC analyses of tumor tissues from HCC patients suggested that the levels of p-GSK3β and β-catenin were positively correlated with NUAK1 expression. Knockdown of β-catenin also reversed NUAK1-mediated PD-L1 expression in HCC cells.

CONCLUSIONS

This study revealed a novel role for NUAK1, which promotes the transcriptional expression of PD-L1 by activating GSK3β/β-catenin signaling pathway, leading to immune escape of hepatocellular carcinoma. Registry and the registration no. of the study/trial: Not applicable.

摘要

背景

NUAK1与肝细胞癌(HCC)的转移和耐药性相关。然而,关于NUAK1在HCC中的免疫功能知之甚少。因此,本研究的目的是阐明NUAK1在促进HCC免疫逃逸中的新作用,并研究这一过程的潜在机制。

方法

评估HCC患者肿瘤组织和小鼠异种移植模型中NUAK1的表达水平以及CD8 T细胞的浸润情况。使用HCC细胞系验证NUAK1在调节PD-L1转录中的作用,建立二乙基亚硝胺诱导的HCC模型,并检测大鼠肝脏中NUAK1和PD-L1蛋白的表达水平。采用蛋白质免疫印迹法、免疫荧光法、实时定量PCR和免疫组织化学染色法研究NUAK1调节肝细胞癌中PD-L1表达的潜在机制。

结果

在HCC患者肿瘤组织和小鼠异种移植模型中,NUAK1表达与CD8 T细胞浸润呈负相关。功能获得和功能缺失实验均表明NUAK1在转录水平上促进HCC细胞中PD-L1的表达。在二乙基亚硝胺诱导的HCC模型的大鼠肝脏中观察到NUAK1和PD-L1蛋白表达增加。此外,NUAK1的过表达促进HCC细胞中GSK3β丝氨酸磷酸化、β-连环蛋白表达和核积累。相反,敲低NUAK1则产生相反的效果。抑制GSK3β活性显著促进HCC细胞中β-连环蛋白表达和PD-L1表达。对HCC患者肿瘤组织的免疫组织化学分析表明,p-GSK3β和β-连环蛋白水平与NUAK1表达呈正相关。敲低β-连环蛋白也可逆转NUAK1介导的HCC细胞中PD-L1的表达。

结论

本研究揭示了NUAK1的新作用,即通过激活GSK3β/β-连环蛋白信号通路促进PD-L1的转录表达,导致肝细胞癌的免疫逃逸。研究注册情况:不适用。

https://cdn.ncbi.nlm.nih.gov/pmc/blobs/7ab9/11789290/62eb3a06ac03/10020_2025_1088_Fig1_HTML.jpg

文献AI研究员

20分钟写一篇综述,助力文献阅读效率提升50倍。

立即体验

用中文搜PubMed

大模型驱动的PubMed中文搜索引擎

马上搜索

文档翻译

学术文献翻译模型,支持多种主流文档格式。

立即体验