Suppr超能文献

缺氧条件下m6A修饰和转录本数量对植物应激颗粒中mRNA组成的影响

Impact of m6A modification and transcript quantity on mRNA composition in plant stress granules under hypoxia.

作者信息

Kubiak Dawid Jakub, Szcześniak Michał Wojciech, Ostrowska Karolina, Bielewicz Dawid, Bhat Susheel Sagar, Niedojadło Katarzyna, Szweykowska-Kulińska Zofia, Jarmołowski Artur, Fray Rupert George, Niedojadło Janusz

机构信息

Department of Cellular and Molecular Biology, Nicolaus Copernicus University, Lwowska 1, 87-100, Torun, Poland.

Institute of Human Biology and Evolution, Faculty of Biology, Adam Mickiewicz University, Poznan 61-614, Poland.

出版信息

J Exp Bot. 2025 May 27;76(8):2338-2355. doi: 10.1093/jxb/eraf046.

Abstract

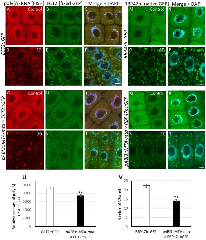
Stress granules (SGs) are cytoplasmic structures that appear in response to unfavorable environmental conditions. The mechanisms governing the accumulation of transcripts in SGs are only partially understood, and despite the recognized role of N6-methyladenosine (m6A) in plant transcriptome regulation, its impact on SG composition and assembly remains unknown. In Lupinus angustifolius, SGs display a distinctive bi-zonal structure comprising of a ring and a central area with differences in their ultrastructure and composition. Following a transcriptome analysis, specific mRNAs were chosen to investigate their localization within SGs and to assess m6A levels. Transcripts of hypoxia-responsive genes (ADH1 and HUP7) showed significantly lower levels of m6A compared to housekeeping genes, but only ADH1 was absent in SGs. HUP7 mRNA, characterized by a low quantity of m6A, was present both in the SGs and the cytoplasm, probably due to an extremely high expression level. The m6A modification was observed only during the assembly of SGs. In mutants of Arabidopsis with reduced levels of m6A, ECT2 (a reader of m6A) was not observed in SGs, and poly(A) RNA levels and the number of SGs were reduced. Our findings thus demonstrate a limited impact of m6A modification on SG assembly; however, the interplay between m6A modification and the overall transcript quantity in the cytoplasm appears to play a regulatory role in mRNA partitioning and assembly of SGs.

摘要

应激颗粒(SGs)是在不利环境条件下出现的细胞质结构。目前仅部分了解调控转录本在应激颗粒中积累的机制,尽管已认识到N6-甲基腺苷(m6A)在植物转录组调控中的作用,但其对应激颗粒组成和组装的影响仍不清楚。在窄叶羽扇豆中,应激颗粒呈现出独特的双区结构,由一个环和一个中心区域组成,它们的超微结构和组成存在差异。通过转录组分析,选择了特定的mRNA来研究它们在应激颗粒中的定位并评估m6A水平。与管家基因相比,缺氧反应基因(ADH1和HUP7)的转录本显示出明显较低的m6A水平,但只有ADH1不在应激颗粒中。以低量m6A为特征的HUP7 mRNA同时存在于应激颗粒和细胞质中,这可能是由于其极高的表达水平。仅在应激颗粒组装过程中观察到m6A修饰。在m6A水平降低的拟南芥突变体中,在应激颗粒中未观察到ECT2(一种m6A的读取蛋白),并且poly(A) RNA水平和应激颗粒数量减少。因此,我们的研究结果表明m6A修饰对应激颗粒组装的影响有限;然而,m6A修饰与细胞质中整体转录本数量之间的相互作用似乎在mRNA分配和应激颗粒组装中起调节作用。

https://cdn.ncbi.nlm.nih.gov/pmc/blobs/e6a2/12116189/dc92596be9ac/eraf046_fig1.jpg

文献AI研究员

20分钟写一篇综述,助力文献阅读效率提升50倍。

立即体验

用中文搜PubMed

大模型驱动的PubMed中文搜索引擎

马上搜索

文档翻译

学术文献翻译模型,支持多种主流文档格式。

立即体验