Suppr超能文献

富马酸二甲酯促进肝细胞核因子1β(HNF1B)的降解并抑制肾透明细胞癌的进展。

Dimethyl fumarate promotes the degradation of HNF1B and suppresses the progression of clear cell renal cell carcinoma.

作者信息

Dai Yue, Li Hongchen, Fan Shiyin, Wang Kai, Cui Ziyi, Zhao Xinyu, Sun Xue, Lin Mingen, Li Jiaxi, Gao Yi, Tian Ziyin, Yang Hui, Zha Bingbing, Lv Lei, Xu Yanping

机构信息

Fifth People's Hospital of Shanghai, MOE Key Laboratory of Metabolism and Molecular Medicine, Department of Biochemistry and Molecular Biology, School of Basic Medical Sciences, Fudan University, Shanghai, China.

Tongji Hospital, Frontier Science Center for Stem Cell Research, School of Life Sciences and Technology, Tongji University, Shanghai, China.

出版信息

Cell Death Dis. 2025 Feb 6;16(1):71. doi: 10.1038/s41419-025-07412-7.

Abstract

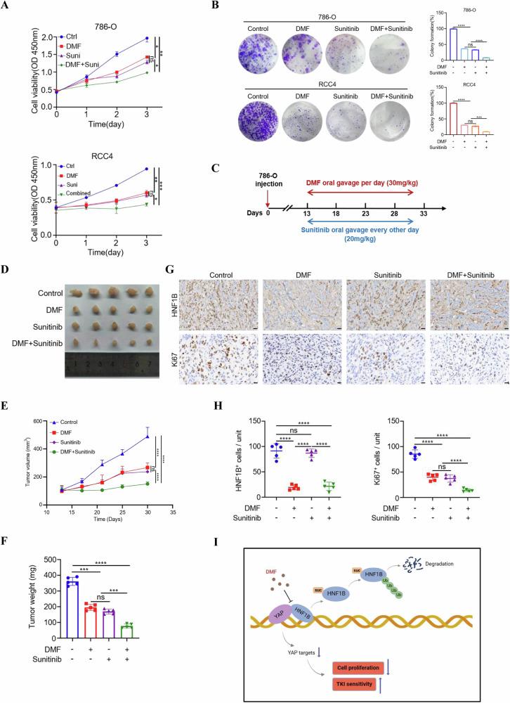
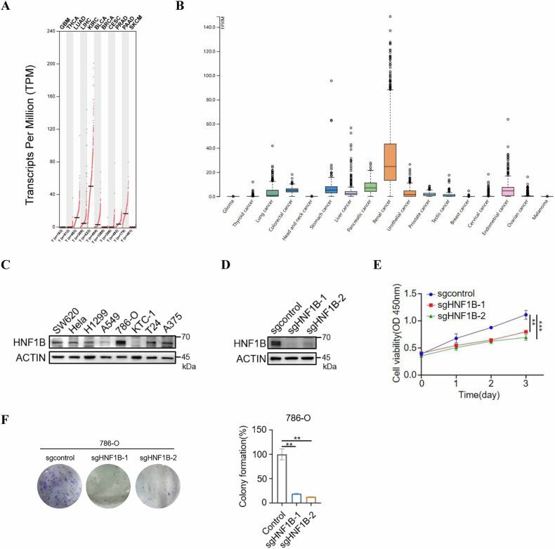
Clear cell renal cell carcinoma (ccRCC) is the most lethal subtype of renal cancer, and its treatment options remain limited. Therefore, there is an urgent need to discover therapeutic agents for ccRCC treatment. Here, we demonstrate that dimethyl fumarate (DMF), an approved medication for multiple sclerosis [1] and psoriasis, can inhibit the proliferation of ccRCC cells. Mechanistically, hepatocyte nuclear factor 1β (HNF1B), a transcription factor highly expressed in ccRCC, is succinated by DMF at cysteine residues, leading to its proteasomal degradation. Furthermore, HNF1B interacts with and stabilizes Yes-associated protein (YAP), thus DMF-mediated HNF1B degradation decreases YAP protein level and the expression of its target genes, resulting in the suppression of ccRCC cell proliferation. Importantly, oral administration of DMF sensitizes ccRCC to sunitinib treatment and enhances its efficacy in mice. In summary, we provide evidences supporting DMF as a potential drug for clinical treatment of ccRCC by targeting HNF1B and reveal a previously unrecognized role of HNF1B in regulating YAP in ccRCC.

摘要

透明细胞肾细胞癌(ccRCC)是肾癌中致死性最高的亚型,其治疗选择仍然有限。因此,迫切需要发现用于治疗ccRCC的治疗药物。在此,我们证明富马酸二甲酯(DMF),一种已被批准用于治疗多发性硬化症[1]和银屑病的药物,可以抑制ccRCC细胞的增殖。从机制上讲,肝细胞核因子1β(HNF1B),一种在ccRCC中高表达的转录因子,在半胱氨酸残基处被DMF琥珀酰化,导致其经蛋白酶体降解。此外,HNF1B与Yes相关蛋白(YAP)相互作用并使其稳定,因此DMF介导的HNF1B降解降低了YAP蛋白水平及其靶基因的表达,从而导致ccRCC细胞增殖受到抑制。重要的是,口服DMF使ccRCC对舒尼替尼治疗敏感,并增强其在小鼠中的疗效。总之,我们提供了证据支持DMF作为一种通过靶向HNF1B用于临床治疗ccRCC的潜在药物,并揭示了HNF1B在ccRCC中调节YAP的一个以前未被认识的作用。

https://cdn.ncbi.nlm.nih.gov/pmc/blobs/48aa/11802756/8dd78e5bbd9b/41419_2025_7412_Fig1_HTML.jpg

文献AI研究员

20分钟写一篇综述,助力文献阅读效率提升50倍。

立即体验

用中文搜PubMed

大模型驱动的PubMed中文搜索引擎

马上搜索

文档翻译

学术文献翻译模型,支持多种主流文档格式。

立即体验