Suppr超能文献

内源性肽CBDP1通过靶向USP5/YTHDF2/TRPM5轴抑制透明细胞肾细胞癌进展。

Endogenous peptide CBDP1 inhibits clear cell renal cell carcinoma progression by targeting USP5/YTHDF2/TRPM5 axis.

作者信息

Zhang Yang, Zhu Wei, Tao Ruijie, Li Weijian, Jiang Chunming, Yan Xiang

机构信息

Department of Nephrology, Affiliated Drum Tower Hospital, Medical School of Nanjing University, Nanjing, 210008, China.

Medical School of Nanjing University, Nanjing, 210093, China.

出版信息

J Transl Med. 2025 Jan 25;23(1):116. doi: 10.1186/s12967-025-06091-4.

Abstract

BACKGROUND

Clear cell renal cell carcinoma (ccRCC) has a high incidence rate and poor prognosis, and currently lacks effective therapies. Recently, peptide-based drugs have shown promise in cancer treatment. In this research, a new endogenous peptide called CBDP1 was discovered in ccRCC and its potential anti-cancer properties were examined.

METHODS

Peptide expression in ccRCC was analyzed using peptidomics technology to screen for potential antitumor peptides. The effects of the peptide on ccRCC growth and migration were studied through Colony Formation Assay, CCK-8 assay, Transwell Assays, Wound Healing Assay, and animal experiments. Further investigation into the antitumor mechanisms of the peptide was conducted using lentivirus transduction, Western Blot Analysis, qRT-PCR, Immunoprecipitation, Immunofluorescence, and Immunohistochemistry.

RESULTS

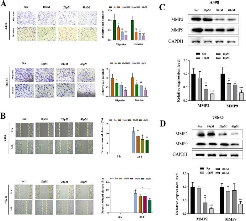
Our findings reveal that Cathepsin B Derived Peptide 1 (CBDP1) can inhibit the progression of ccRCC both in vitro and in vivo. Through mechanistic investigations, it was revealed that CBDP1 facilitates the interaction between YTHDF2 and the deubiquitinase USP5, thereby impeding the ubiquitination and degradation of YTHDF2. The upregulated YTHDF2 then binds to TRPM3 mRNA and promotes its degradation, ultimately reducing TRPM3 expression levels. These molecular events collectively contribute to the anti-cancer properties of CBDP1.

CONCLUSION

These data indicate that CBDP1 exerts its antitumor effects by regulating the USP5/YTHDF2/TRPM3 axis. CBDP1 emerges as a promising candidate for the treatment of ccRCC.

摘要

背景

透明细胞肾细胞癌(ccRCC)发病率高且预后差,目前缺乏有效的治疗方法。近年来,基于肽的药物在癌症治疗中显示出前景。在本研究中,在ccRCC中发现了一种名为CBDP1的新型内源性肽,并研究了其潜在的抗癌特性。

方法

采用肽组学技术分析ccRCC中的肽表达,以筛选潜在的抗肿瘤肽。通过集落形成试验、CCK-8试验、Transwell试验、伤口愈合试验和动物实验研究该肽对ccRCC生长和迁移的影响。使用慢病毒转导、蛋白质免疫印迹分析、qRT-PCR、免疫沉淀、免疫荧光和免疫组织化学进一步研究该肽的抗肿瘤机制。

结果

我们的研究结果表明,组织蛋白酶B衍生肽1(CBDP1)在体外和体内均可抑制ccRCC的进展。通过机制研究发现,CBDP1促进YTHDF2与去泛素化酶USP5之间的相互作用,从而阻碍YTHDF2的泛素化和降解。上调的YTHDF2随后与TRPM3 mRNA结合并促进其降解,最终降低TRPM3表达水平。这些分子事件共同促成了CBDP1的抗癌特性。

结论

这些数据表明,CBDP1通过调节USP5/YTHDF2/TRPM3轴发挥其抗肿瘤作用。CBDP1有望成为治疗ccRCC的候选药物。

https://cdn.ncbi.nlm.nih.gov/pmc/blobs/d4fe/11763126/883159e7c8a0/12967_2025_6091_Fig1_HTML.jpg

文献AI研究员

20分钟写一篇综述,助力文献阅读效率提升50倍。

立即体验

用中文搜PubMed

大模型驱动的PubMed中文搜索引擎

马上搜索

文档翻译

学术文献翻译模型,支持多种主流文档格式。

立即体验