Suppr超能文献

泛素特异性肽酶 53 通过抑制 NF-κB 通路失活抑制肾透明细胞癌的发生发展。

Ubiquitin-specific peptidase 53 inhibits the occurrence and development of clear cell renal cell carcinoma through NF-κB pathway inactivation.

机构信息

Department of Urology, Huangshi Central Hospital (Affiliated Hospital of Hubei Polytechnic University), Edong Healthcare Group, Huangshi, P.R. China.

Hubei Province Key Laboratory of Occupational Hazard Identification and Control, Wuhan University of Science and Technology, Wuhan, P.R. China.

出版信息

Cancer Med. 2021 Jun;10(11):3674-3688. doi: 10.1002/cam4.3911. Epub 2021 May 11.

Abstract

BACKGROUND

Clear cell renal cell carcinoma (ccRCC) is one of the most prevalent malignant diseases in the urinary system with more than 140,000 related deaths annually. Ubiquitination-deubiquitination homeostasis is an important factor in ccRCC progression; ubiquitin-specific peptidase 53 (USP53) belongs to the family of deubiquitinating enzymes, but its functions are rarely reported.

METHODS

Databases obtained from GEO and TCGA were analyzed to reveal the role of USP53 in ccRCC. CCK-8/BrdU and EDU assays were used to detect the proliferation of ccRCC after USP53 overexpression or knockdown. A tumor xenograft experiment was used to verify the effect of the proliferation of ccRCC after USP53 knockdown. Transwell assays were used to detect the metastasis of ccRCC after USP53 overexpression or knockdown. RNA sequencing and western blot analysis were employed to detect the change in genes after USP53 overexpression and knockdown. Then we tested the effect of USP53 on IκBα protein stability through western blot analysis. Detect the effect of USP53 on IκBα ubiquitination in vitro by immunoprecipitation method.

RESULTS

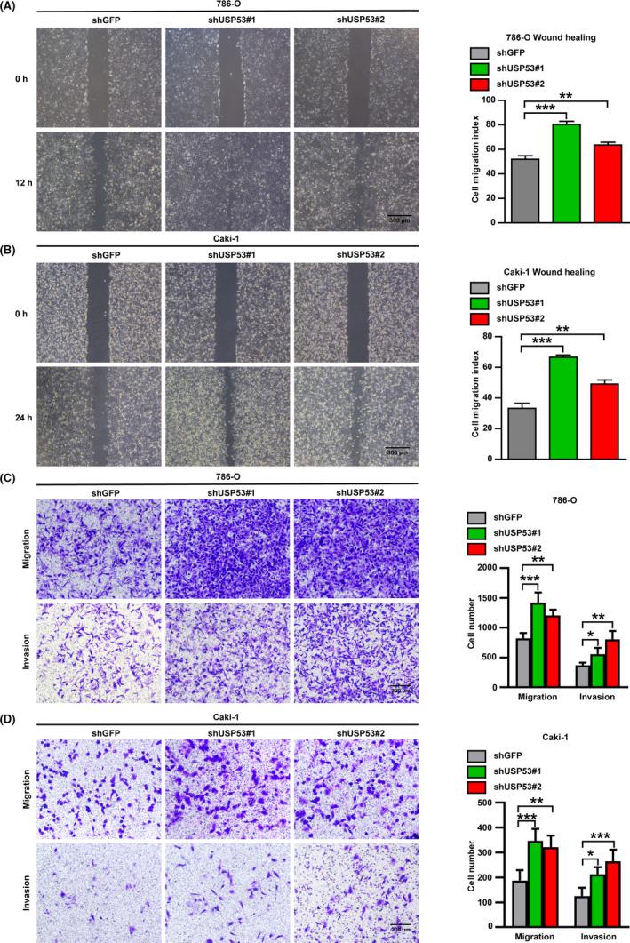
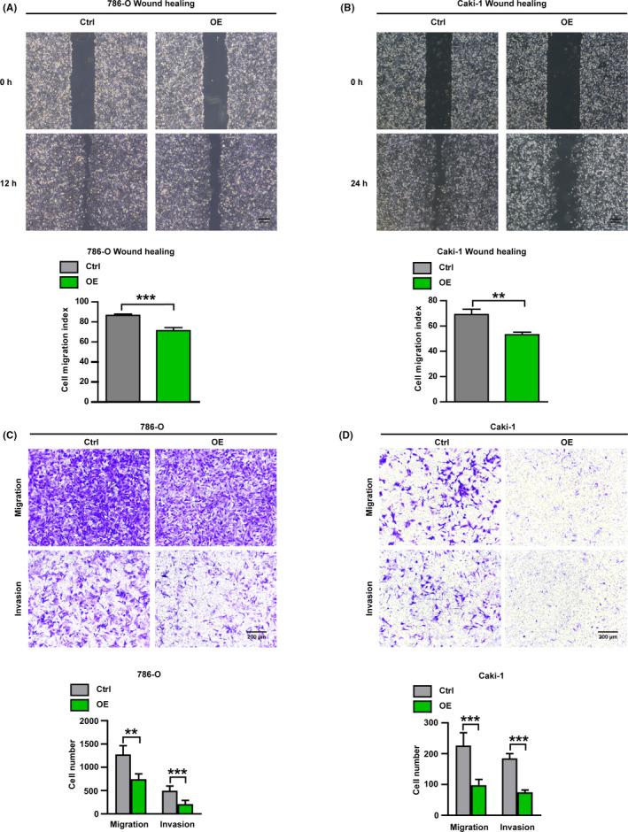
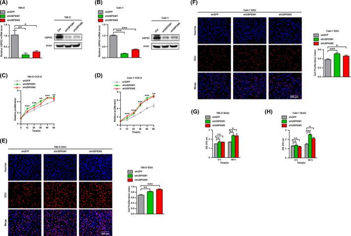
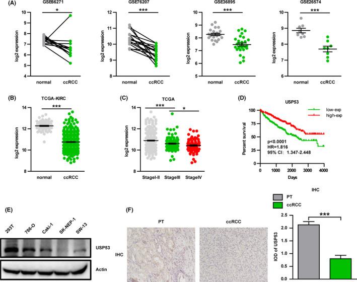
USP53 expression was downregulated in ccRCC tissues and USP53 expression was significantly negatively correlated with the tumor progression and clinical prognosis. The ability of growth and metastasis of ccRCC was inhibited after USP53 overexpression. In addition, USP53 knockdown promoted ccRCC growth and metastasis. Moreover, USP53 knockdown promoted the ability of clone formation of ccRCC in vivo. NF-κB signaling pathway significantly enriched and downregulated in USP53 overexpressed cells, and genes in the NF-κB pathway (such as IL1B, CXCL1-3, RELA, RELB, etc.) were obviously downregulated in USP53 overexpressed cells. USP53 overexpression decreased the phosphorylation of IKKβ and P65 in both Caki-1 and 786-O cells, and the expression of IκBα was increased. Phosphorylation of IKKβ and P65 was increased in both Caki-1 and 786-O cells after USP53 knockdown. As the expression of USP53 increases, the protein expression of IκBα was also gradually increased and USP53 reduced the ubiquitination of IκBα.

CONCLUSION

In summary, our data indicate that USP53 inhibits the inactivation of the NF-κB pathway by reducing the ubiquitination of IκBα to further inhibit ccRCC proliferation and metastasis. These findings may help understand the pathogenesis of ccRCC and introduce new potential therapeutic targets for kidney cancer patients.

摘要

背景

透明细胞肾细胞癌(ccRCC)是泌尿系统中最常见的恶性疾病之一,每年相关死亡人数超过 14 万。泛素化-去泛素化平衡是 ccRCC 进展的重要因素;泛素特异性肽酶 53(USP53)属于去泛素化酶家族,但它的功能很少被报道。

方法

分析 GEO 和 TCGA 获得的数据库,以揭示 USP53 在 ccRCC 中的作用。使用 CCK-8/BrdU 和 EDU 测定法检测 USP53 过表达或敲低后 ccRCC 的增殖情况。进行肿瘤异种移植实验以验证 ccRCC 增殖后 USP53 敲低的效果。使用 Transwell 测定法检测 USP53 过表达或敲低后 ccRCC 的转移情况。通过 RNA 测序和 Western blot 分析检测 USP53 过表达和敲低后基因的变化。然后,我们通过 Western blot 分析检测 USP53 对 IκBα 蛋白稳定性的影响。通过免疫沉淀法在体外检测 USP53 对 IκBα 泛素化的影响。

结果

USP53 在 ccRCC 组织中表达下调,USP53 表达与肿瘤进展和临床预后显著负相关。USP53 过表达后抑制 ccRCC 的生长和转移能力。此外,USP53 敲低促进 ccRCC 的生长和转移。此外,USP53 敲低促进 ccRCC 在体内的克隆形成能力。NF-κB 信号通路在 USP53 过表达细胞中显著富集并下调,NF-κB 通路中的基因(如 IL1B、CXCL1-3、RELA、RELB 等)在 USP53 过表达细胞中明显下调。USP53 过表达降低了 Caki-1 和 786-O 细胞中 IKKβ 和 P65 的磷酸化,并且 IκBα 的表达增加。USP53 敲低后,Caki-1 和 786-O 细胞中 IKKβ 和 P65 的磷酸化增加。随着 USP53 表达的增加,IκBα 的蛋白表达也逐渐增加,USP53 减少了 IκBα 的泛素化。

结论

综上所述,我们的数据表明,USP53 通过减少 IκBα 的泛素化来抑制 NF-κB 通路的失活,从而进一步抑制 ccRCC 的增殖和转移。这些发现可能有助于了解 ccRCC 的发病机制,并为肾癌患者引入新的潜在治疗靶点。

https://cdn.ncbi.nlm.nih.gov/pmc/blobs/3061/8178486/6b60811371e9/CAM4-10-3674-g003.jpg

文献AI研究员

20分钟写一篇综述,助力文献阅读效率提升50倍。

立即体验

用中文搜PubMed

大模型驱动的PubMed中文搜索引擎

马上搜索

文档翻译

学术文献翻译模型,支持多种主流文档格式。

立即体验