Suppr超能文献

3,5,6,7,8,3',4'-七甲氧基黄酮通过MEK/ERK/PI3K/AKT/mTOR信号通路调节氧化应激和自噬,从而抑制转化生长因子-β1诱导的上皮-间质转化。

3,5,6,7,8,3',4'- Heptamethoxyflavonoid inhibits TGF-β1-induced epithelial-mesenchymal transition by regulating oxidative stress and autophagy through MEK/ERK/PI3K/AKT/mTOR signaling pathway.

作者信息

Wang Yiting, Ma Zhiheng, Peng Weiwen, Yu Qinglian, Liang Wenjie, Cao Liu, Wang Zhuqiang

机构信息

Department of Pharmacy, Zhongshan Hospital of Traditional Chinese Medicine Affiliated to Guangzhou University of Chinese Medicine, Zhongshan, 528400, Guangdong, China.

National Engineering Research Center for Modernization of Traditional Chinese Medicine, Hospital Preparation Transformation Branch, Zhongshan, China.

出版信息

Sci Rep. 2025 Feb 7;15(1):4567. doi: 10.1038/s41598-025-88869-6.

Abstract

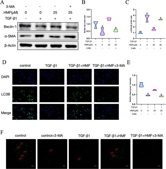
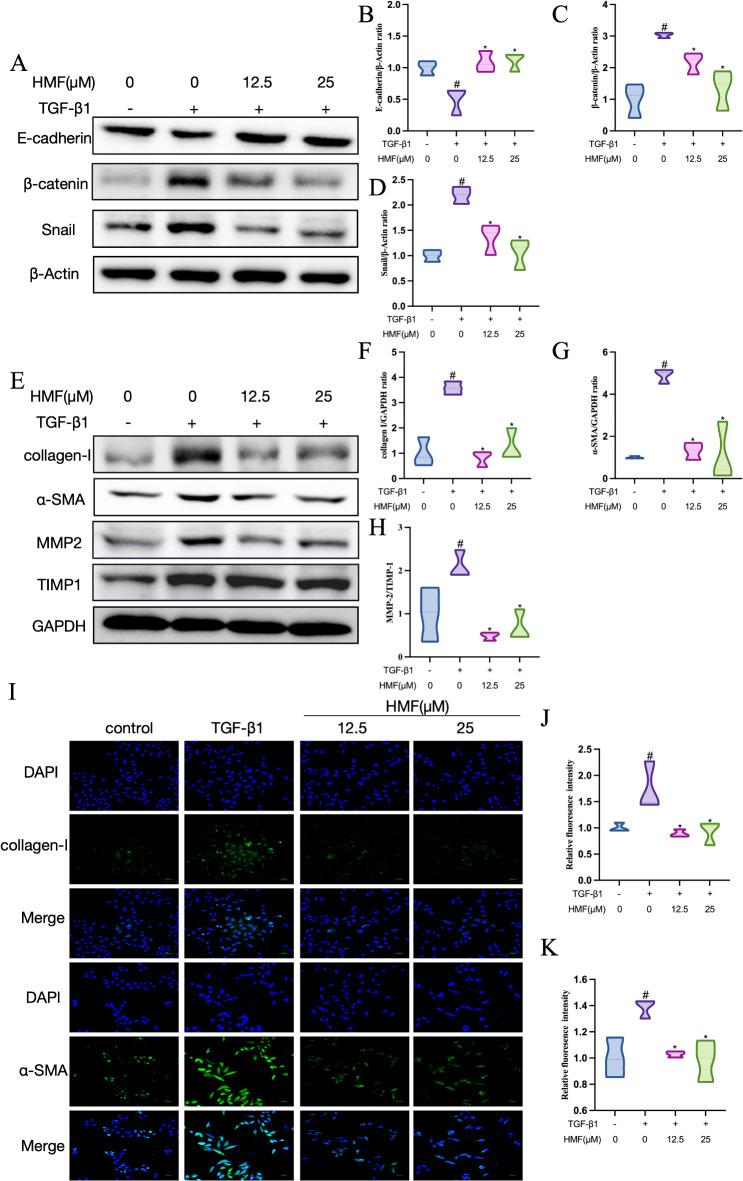
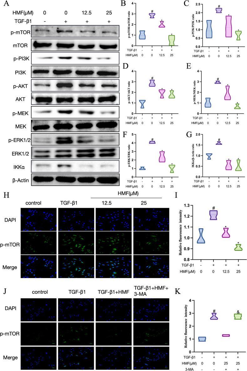
Epithelial-mesenchymal transition (EMT) is a crucial pathological process in the pathogenesis of fibrosis. 3,5,6,7,8,3',4'-hepmethoxyflavone (HMF), the main active ingredient extracted from the Chinese herb Breynia fruticosa (L.) Hook. f., has been shown to have beneficial effects on regulating apoptosis and inhibiting collagen deposition. However, it remains unclear whether and how HMF alleviates transforming growth factor-β1 (TGF-β1)-induced EMT. The objective of this study was to investigate the impact of HMF on TGF-β1-induced EMT in human alveolar Type II epithelial cells (A549) and its underlying mechanism. In vitro culture of TGF-β1-induced EMT in A549 cells revealed that HMF reduced cell viability and migration, inhibited collagen deposition, decreased expression levels of mesenchymal cell markers and fibrosis markers α-SMA, MMP2, TIMP1, β-catenin, and Snail. Meanwhile, the expression level of E-cadherin increased as an epithelial cell marker. Additionally, we discussed the effects of HMF on oxidative stress and autophagy. Various experiments confirmed that HMF regulated the expression levels of Nrf2, keap-1, HO-1, ROS, MDA, SOD, GSH, and played a role in reducing oxidative stress. At the same time, HMF significantly activated autophagy by increasing expressions of Beclin-1 and LC3B as well as enhancing autophagosome content. The addition 3-MA, an autophagy inhibitor attenuated these beneficial effects. Furthermore, HMF significantly inhibited phosphorylation levels of MEK, ERK, PI3K, AKT, and mTOR through various pathways. In conclusion, HMF effectively inhibits TGF-β1-induced EMT in A549 cells by targeting the MEK/ERK/PI3K/AKT/mTOR signaling pathway. Moreover, it exhibits a close correlation with the suppression of oxidative stress and induction of autophagy.

摘要

上皮-间质转化(EMT)是纤维化发病机制中的一个关键病理过程。3,5,6,7,8,3',4'-六甲氧基黄酮(HMF)是从中药黑面神(Breynia fruticosa (L.) Hook. f.)中提取的主要活性成分,已显示出对调节细胞凋亡和抑制胶原蛋白沉积具有有益作用。然而,HMF是否以及如何减轻转化生长因子-β1(TGF-β1)诱导的EMT仍不清楚。本研究的目的是探讨HMF对TGF-β1诱导的人肺泡II型上皮细胞(A549)EMT的影响及其潜在机制。体外培养TGF-β1诱导的A549细胞EMT表明,HMF降低了细胞活力和迁移能力,抑制了胶原蛋白沉积,降低了间充质细胞标志物和纤维化标志物α-SMA、MMP2、TIMP1、β-连环蛋白和Snail的表达水平。同时,作为上皮细胞标志物的E-钙黏蛋白表达水平升高。此外,我们还讨论了HMF对氧化应激和自噬的影响。各种实验证实,HMF调节Nrf2、keap-1、HO-1、ROS、MDA、SOD、GSH的表达水平,并在减轻氧化应激中发挥作用。同时,HMF通过增加Beclin-1和LC3B的表达以及增强自噬体含量,显著激活了自噬。添加自噬抑制剂3-MA减弱了这些有益作用。此外,HMF通过多种途径显著抑制MEK、ERK、PI3K、AKT和mTOR的磷酸化水平。总之,HMF通过靶向MEK/ERK/PI3K/AKT/mTOR信号通路有效抑制TGF-β1诱导的A549细胞EMT。此外,它与氧化应激的抑制和自噬的诱导密切相关。

https://cdn.ncbi.nlm.nih.gov/pmc/blobs/f608/11802913/b91b5cff4cec/41598_2025_88869_Fig1_HTML.jpg

文献AI研究员

20分钟写一篇综述,助力文献阅读效率提升50倍。

立即体验

用中文搜PubMed

大模型驱动的PubMed中文搜索引擎

马上搜索

文档翻译

学术文献翻译模型,支持多种主流文档格式。

立即体验