Suppr超能文献

进化过程中的应激适应影响了埃尔托生物型临床菌株和环境菌株的生存及代谢表型。

Stress adaptation under evolution influences survival and metabolic phenotypes of clinical and environmental strains of El-Tor.

作者信息

Adade Nana Eghele, Ahator Stephen Dela, García-Romero Inmaculada, Algarañás Macarena, Appiah Vincent, Valvano Miguel A, Duodu Samuel

机构信息

West African Centre for Cell Biology of Infectious Pathogens, College of Basic and Applied Sciences, University of Ghana, Accra, Ghana.

Department of Biochemistry, Cell, and Molecular Biology, College of Basic and Applied Sciences, University of Ghana, Accra, Ghana.

出版信息

Microbiol Spectr. 2025 Mar 4;13(3):e0121124. doi: 10.1128/spectrum.01211-24. Epub 2025 Feb 11.

Abstract

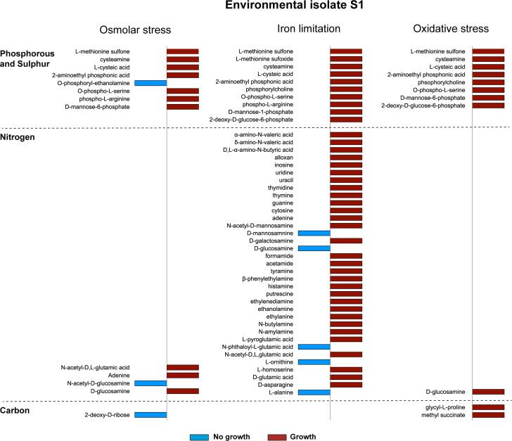
Bacterial adaptation to stress can lead to phenotypic variants with diverse levels of niche competitiveness, pathogenicity, and antimicrobial resistance. In this work, we employed experimental evolution to investigate whether exposure to various stress conditions results in new phenotypic and metabolic properties in clinical and environmental strains of . Our findings revealed the emergence of variants with metabolic and genetic variations and enhanced survival under stress compared to the parental isolates. Phenotypic changes in the evolved variants included colony morphology, biofilm formation, and the appearance of proteolytic and hemolytic activities. The variants demonstrated metabolic changes in the preferred use of carbon, nitrogen, phosphorous, and sulfur substrates, while the genetic changes included single nucleotide polymorphisms (SNPs), breakpoints, translocations, and single nucleotide insertions and deletions. Mutations in genes encoding EAL and HD-GYP domain-containing proteins correlated with increased biofilm formation and different colony morphotypes. The combined analysis of the metabolic and genomic data pointed to pathways implicated in stress survival. The environmental strains were generally more pathogenic than the clinical strains in the infection model prior to the experimental evolution, and these differences did not change in the evolved variants. This study highlights the contribution of stress conditions as drivers for the evolution of genetic modifications and metabolic adaptation in , which may explain the continuous evolution of El-Tor biotype strains toward variants with improved survival in the environment.IMPORTANCEHow , the causative agent of cholera, survives during the periods between outbreaks remains a critical question. Using experimental evolution based on serial bacterial passages in culture media mimicking diverse environmental stress conditions, we investigated whether clinical and environmental isolates of develop changes in survival and in their metabolism. The evolved variants exhibited alterations in colony morphology, biofilm formation, and metabolism, including changes in the preferred use of carbon, nitrogen, phosphorous, and sulfur substrates. These changes were accompanied by various genetic modifications, notably in genes encoding second messenger molecules that regulate multiple biochemical pathways implicated in stress survival and increased pathogenic potential. Our results suggest a continuous evolution of strains toward variants displaying increased survival under environmental stress conditions that may also be encountered in the human host.

摘要

细菌对压力的适应可导致具有不同生态位竞争力、致病性和抗菌抗性水平的表型变异体。在这项工作中,我们采用实验进化方法来研究暴露于各种压力条件下是否会导致霍乱弧菌临床菌株和环境菌株产生新的表型和代谢特性。我们的研究结果显示,与亲本分离株相比,出现了具有代谢和遗传变异且在压力下生存能力增强的变异体。进化变异体的表型变化包括菌落形态、生物膜形成以及蛋白水解和溶血活性的出现。这些变异体在碳、氮、磷和硫底物的优先利用方面表现出代谢变化,而遗传变化包括单核苷酸多态性(SNP)、断点、易位以及单核苷酸插入和缺失。编码含EAL和HD - GYP结构域蛋白的基因突变与生物膜形成增加和不同的菌落形态相关。代谢和基因组数据的综合分析指出了与压力生存相关的途径。在实验进化之前,环境菌株在霍乱感染模型中通常比临床菌株更具致病性,并且这些差异在进化变异体中并未改变。这项研究突出了压力条件作为霍乱弧菌遗传修饰和代谢适应进化驱动力的作用,这可能解释了埃尔托生物型菌株不断向在环境中生存能力提高的变异体进化的现象。

重要性

霍乱弧菌作为霍乱的病原体,在疫情爆发期间如何存活仍然是一个关键问题。我们基于在模拟各种环境压力条件的培养基中进行连续细菌传代的实验进化方法,研究了霍乱弧菌临床分离株和环境分离株在生存和代谢方面是否发生变化。进化后的变异体在菌落形态、生物膜形成和代谢方面表现出改变,包括在碳、氮、磷和硫底物优先利用方面的变化。这些变化伴随着各种遗传修饰,特别是在编码第二信使分子的基因中,这些分子调节与压力生存和增加致病潜力相关的多种生化途径。我们的结果表明,霍乱弧菌菌株不断向在环境压力条件下生存能力增强的变异体进化,而这些压力条件在人类宿主中也可能会遇到。

https://cdn.ncbi.nlm.nih.gov/pmc/blobs/d28f/11878068/92e493a79552/spectrum.01211-24.f001.jpg

文献AI研究员

20分钟写一篇综述,助力文献阅读效率提升50倍。

立即体验

用中文搜PubMed

大模型驱动的PubMed中文搜索引擎

马上搜索

文档翻译

学术文献翻译模型,支持多种主流文档格式。

立即体验