Suppr超能文献

针对嵌合抗原受体(CAR)功能的联合筛选鉴定出用于治疗胶质母细胞瘤的新型靶向白细胞介素-13受体α2(IL-13Rα2)的CAR

Pooled screening for CAR function identifies novel IL-13Rα2-targeted CARs for treatment of glioblastoma.

作者信息

Gordon Khloe S, Perez Caleb R, Garmilla Andrea, Lam Maxine S Y, Aw Joey J Y, Datta Anisha, Lauffenburger Douglas A, Pavesi Andrea, Birnbaum Michael E

机构信息

Department of Biological Engineering, Massachusetts Institute of Technology, Cambridge, Massachusetts, USA.

Koch Institute for Integrative Cancer Research, Massachusetts Institute of Technology, Cambridge, Massachusetts, USA.

出版信息

J Immunother Cancer. 2025 Feb 11;13(2):e009574. doi: 10.1136/jitc-2024-009574.

Abstract

BACKGROUND

Chimeric antigen receptor (CAR) therapies have demonstrated potent efficacy in treating B-cell malignancies, but have yet to meaningfully translate to solid tumors. Nonetheless, they are of particular interest for the treatment of glioblastoma, which is an aggressive form of brain cancer with few effective therapeutic options, due to their ability to cross the highly selective blood-brain barrier.

METHODS

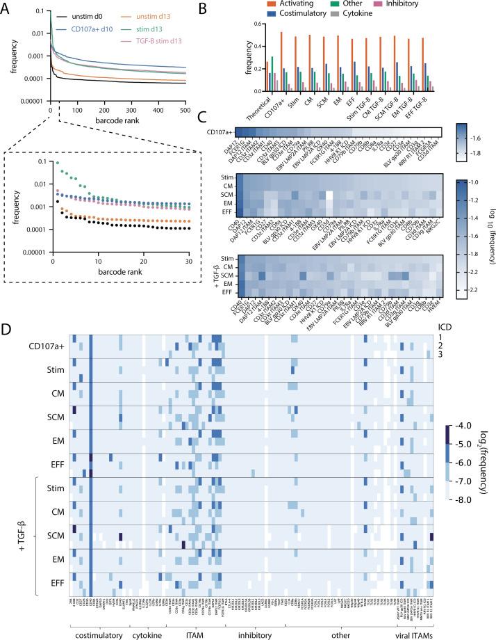
Here, we use our pooled screening platform, CARPOOL, to expedite the discovery of CARs with antitumor functions necessary for solid tumor efficacy. We performed selections in primary human T cells expressing a library of 1.3×10 third generation CARs targeting IL-13Rα2, a cancer testis antigen commonly expressed in glioblastoma. Selections were performed for cytotoxicity, proliferation, memory formation, and persistence on repeated antigen challenge.

RESULTS

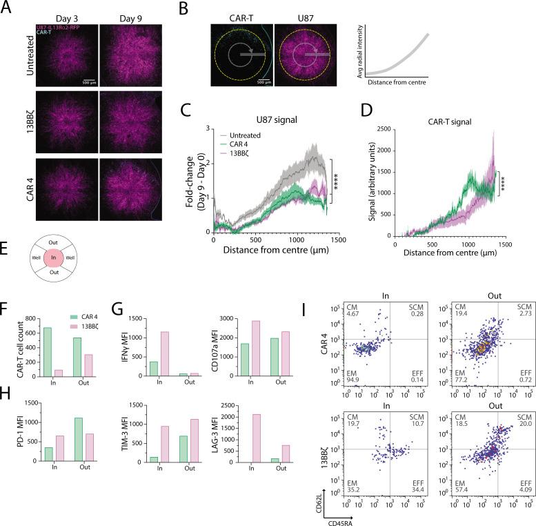
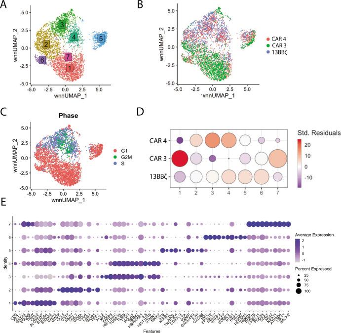
Each enriched CAR robustly produced the phenotype for which it was selected, and one enriched CAR triggered potent cytotoxicity and long-term proliferation on in vitro tumor rechallenge. It also showed significantly improved persistence and comparable tumor control in a microphysiological human in vitro model and a xenograft model of human glioblastoma, but also demonstrated increased off-target recognition of IL-13Rα1.

CONCLUSION

Taken together, this work demonstrates the utility of extending CARPOOL to diseases beyond hematological malignancies and represents the largest exploration of signaling combinations in human primary cells to date.

摘要

背景

嵌合抗原受体(CAR)疗法在治疗B细胞恶性肿瘤方面已显示出强大疗效,但尚未有效应用于实体瘤治疗。尽管如此,由于其能够穿越高度选择性的血脑屏障,它们在治疗胶质母细胞瘤方面具有特别的吸引力,胶质母细胞瘤是一种侵袭性脑癌,有效治疗选择很少。

方法

在此,我们使用我们的汇集筛选平台CARPOOL,以加速发现具有实体瘤疗效所需抗肿瘤功能的CAR。我们在表达针对IL-13Rα2的1.3×10个第三代CAR文库的原代人T细胞中进行筛选,IL-13Rα2是一种在胶质母细胞瘤中常见表达的癌胚抗原。针对细胞毒性、增殖、记忆形成以及在重复抗原刺激下的持久性进行筛选。

结果

每个富集的CAR都强烈产生其被选择的表型,并且一个富集的CAR在体外肿瘤再激发时引发了强大的细胞毒性和长期增殖。它在微生理人体外模型和人胶质母细胞瘤异种移植模型中还显示出显著改善的持久性和相当的肿瘤控制,但也表现出对IL-13Rα1的脱靶识别增加。

结论

综上所述,这项工作证明了将CARPOOL扩展到血液系统恶性肿瘤以外疾病的实用性,并且代表了迄今为止在人原代细胞中对信号组合的最大规模探索。

https://cdn.ncbi.nlm.nih.gov/pmc/blobs/ec92/11815465/0d27278db9c3/jitc-13-1-g001.jpg

文献AI研究员

20分钟写一篇综述,助力文献阅读效率提升50倍。

立即体验

用中文搜PubMed

大模型驱动的PubMed中文搜索引擎

马上搜索

文档翻译

学术文献翻译模型,支持多种主流文档格式。

立即体验