Suppr超能文献

在肝细胞癌中,微粒经动脉化疗栓塞术后,程序性死亡受体1调节性T细胞重塑促进外周血和肿瘤微环境中的免疫稳态。

PD1 Treg cell remodeling promotes immune homeostasis within peripheral blood and tumor microenvironment after microparticles-transarterial chemoembolization in hepatocellular carcinoma.

作者信息

Ren Zhizhong, Wang Yaqin, Jiang Dandan, Liu Ying, Yang Xiaowei, Wang Tianxiao, Zhu Junqi, Wang Wenya, Chen Qian, Zhang Yuewei

机构信息

Department of Hepatobiliary Intervention, Beijing Tsinghua Changgung Hospital, School of Clinical Medicine, Tsinghua University, Beijing, 102218, China.

Thorgene Co., Ltd., Beijing, 100176, China.

出版信息

Cancer Immunol Immunother. 2025 Feb 12;74(3):109. doi: 10.1007/s00262-025-03962-z.

Abstract

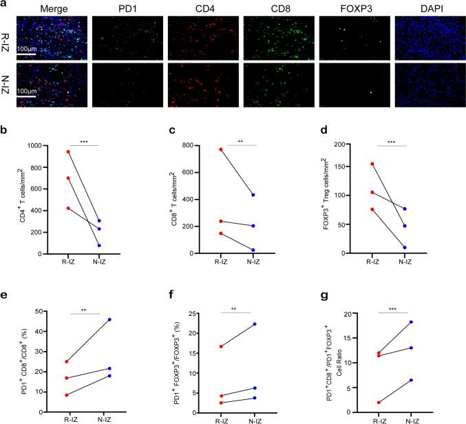
The effects of transarterial chemoembolization (TACE) on the systemic immune in hepatocellular carcinoma (HCC) are not well understood. We aimed to reveal the temporal and spatial changes in the immune profile of peripheral blood and tumor tissues in HCC patients following TACE. Eighty-four HCC patients were included, 20 of whom received TACE with a median follow-up of 28 months. Immune cell proportion within peripheral blood was profiled with flow cytometry, and therapeutic efficacy was evaluated by imaging examinations. Additionally, cell distribution within tumor microenvironment (TME) were compared between the necrotic tumor infiltration zone (N-IZ) and the residual tumor infiltration zone (R-IZ) by multiplex immunofluorescence. Among 20 patients, 25% (5/20) achieved complete response, and 75% (15/20) showed partial response. Fourteen patients received combinational targeted therapy and immunotherapy and the median progression-free survival was 15.5 months. Compared to healthy individuals, HCC exhibited significantly higher proportions of regulatory T cells (Tregs) and programmed death-1 receptor (PD1) Tregs within peripheral blood. PD1 Treg cells, PD1 CD4 T cells and PD1 CD8 T cells decreased significantly within peripheral blood after TACE. In TME, N-IZ showed significantly lower CD4 T, CD8 T and FOXP3 Tregs, higher PD1 CD8/CD8 and PD1 CD8/ PD1 FOXP3. Moreover, the spatial distance between CD8 T cells and the nearest FOXP3 Tregs in N-IZ was significantly greater than in R-IZ. Our findings demonstrated that TACE could both remodel the immune components in peripheral blood and TME, strengthening the rationale for developing immunotherapy alongside TACE.

摘要

经动脉化疗栓塞术(TACE)对肝细胞癌(HCC)全身免疫的影响尚未完全明确。我们旨在揭示HCC患者接受TACE后外周血和肿瘤组织免疫特征的时空变化。纳入了84例HCC患者,其中20例接受了TACE,中位随访时间为28个月。采用流式细胞术分析外周血中的免疫细胞比例,并通过影像学检查评估治疗效果。此外,通过多重免疫荧光比较坏死肿瘤浸润区(N-IZ)和残余肿瘤浸润区(R-IZ)内肿瘤微环境(TME)中的细胞分布。20例患者中,25%(5/20)达到完全缓解,75%(15/20)显示部分缓解。14例患者接受了联合靶向治疗和免疫治疗,无进展生存期的中位数为15.5个月。与健康个体相比,HCC患者外周血中调节性T细胞(Tregs)和程序性死亡-1受体(PD1)Tregs的比例显著更高。TACE后外周血中PD1 Treg细胞、PD1 CD4 T细胞和PD1 CD8 T细胞显著减少。在TME中,N-IZ显示CD4 T细胞、CD8 T细胞和FOXP3 Tregs显著减少,PD1 CD8/CD8和PD1 CD8/PD1 FOXP3升高。此外,N-IZ中CD8 T细胞与最接近的FOXP3 Tregs之间的空间距离显著大于R-IZ。我们的研究结果表明,TACE可以重塑外周血和TME中的免疫成分,为TACE联合免疫治疗的发展提供了理论依据。

https://cdn.ncbi.nlm.nih.gov/pmc/blobs/2a73/11822157/c71f6af089c6/262_2025_3962_Fig1_HTML.jpg

文献AI研究员

20分钟写一篇综述,助力文献阅读效率提升50倍。

立即体验

用中文搜PubMed

大模型驱动的PubMed中文搜索引擎

马上搜索

文档翻译

学术文献翻译模型,支持多种主流文档格式。

立即体验