Suppr超能文献

空间异质性揭示了预测肝细胞癌治疗反应和临床结果的进化特征。

Spatial heterogeneity reveals an evolutionary signature predicting therapeutic response and clinical outcomes in hepatocellular carcinoma.

作者信息

Luo Shangyi, Liu Li, Sun Yang, Shi Jian, Zhang Yajing

机构信息

Interdisciplinary Institute for Medical Engineering, Fuzhou University, Fuzhou, Fujian, China.

Clinical Oncology School of Fujian Medical University, Fujian Cancer Hospital, Fuzhou, Fujian, China.

出版信息

Front Bioinform. 2025 Aug 18;5:1669236. doi: 10.3389/fbinf.2025.1669236. eCollection 2025.

Abstract

INTRODUCTION

Intra-tumoral heterogeneity is a prominent characteristic of hepatocellular carcinoma (HCC). However, it remains unexplored whether intra-tumoral transcriptomic differences can capture crucial information regarding HCC evolution and be utilized to derive a predictive signature for patient's clinical trajectories.

METHODS

We quantified transcriptomic heterogeneity using four multiregional HCC cohorts comprising 172 samples from 37 patients, and validated transcriptomic heterogeneity and spatial dynamics using multiregional single-cell transcriptomic profiling of 110,817 cells from 34 liver specimens. The HCC evolutionary signature (HCCEvoSig) was developed and assessed across six cross-platform HCC cohorts.

RESULTS

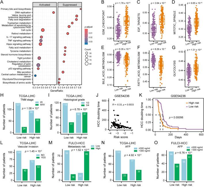
Genes exhibiting high intra- and inter-tumor expression variation were significantly enriched in a gene set associated with HCC prognosis, from which we developed and validated a reproducible and robust transcriptomic signature, HCCEvoSig. Multiregional single-cell data confirmed the high intra- and inter-tumoral heterogeneity of HCCEvoSig genes across different cell types, and importantly, demonstrated that the dysregulation of HCCEvoSig genes exhibited a geospatially gradual transition from the non-tumor region to the tumor border and tumor core, as well as from non-malignant to malignant epithelial cells. HCCEvoSig showed significant positive associations with adverse features of HCC, and a high HCCEvoSig risk score predicted increased risks of disease progression and mortality, independent of established clinicopathological indices. Furthermore, HCCEvoSig outperformed 15 published signatures in discriminative ability and prognostic accuracy, particularly regarding 1-year survival rates. Notably, HCCEvoSig demonstrated predictive utility for responses to immunotherapy and trans-arterial chemoembolization. Additionally, we established a well-calibrated predictive nomogram that integrates HCCEvoSig and TNM stage to generate an individualized numerical probability of mortality.

CONCLUSION

Our study reveals that regional transcriptional heterogeneity within tumors is substantial enough to capture survival signals, and the constructed and validated HCCEvoSig provides reliable prognostic information for HCC patients.

摘要

引言

肿瘤内异质性是肝细胞癌(HCC)的一个显著特征。然而,肿瘤内转录组差异是否能够捕捉到有关HCC演变的关键信息,并用于推导患者临床病程的预测特征,这一点仍未得到探索。

方法

我们使用四个多区域HCC队列对172个样本(来自37名患者)的转录组异质性进行了量化,并通过对34个肝脏标本的110,817个细胞进行多区域单细胞转录组分析,验证了转录组异质性和空间动态变化。我们开发了HCC进化特征(HCCEvoSig),并在六个跨平台HCC队列中进行了评估。

结果

在与HCC预后相关的基因集中,肿瘤内和肿瘤间表达变异较高的基因显著富集,我们据此开发并验证了一个可重复且稳健的转录组特征HCCEvoSig。多区域单细胞数据证实了HCCEvoSig基因在不同细胞类型中的肿瘤内和肿瘤间高度异质性,重要的是,还表明HCCEvoSig基因的失调表现出从非肿瘤区域到肿瘤边界和肿瘤核心、以及从非恶性上皮细胞到恶性上皮细胞的地理空间上的逐渐转变。HCCEvoSig与HCC的不良特征显著正相关,高HCCEvoSig风险评分预测疾病进展和死亡风险增加,且独立于既定的临床病理指标。此外,在判别能力和预后准确性方面,HCCEvoSig优于15个已发表的特征,尤其是在1年生存率方面。值得注意的是,HCCEvoSig对免疫治疗和经动脉化疗栓塞的反应具有预测效用。此外,我们建立了一个校准良好的预测列线图,将HCCEvoSig和TNM分期整合在一起,以生成个体化的死亡数值概率。

结论

我们的研究表明,肿瘤内的区域转录异质性足以捕捉生存信号,构建并验证的HCCEvoSig为HCC患者提供了可靠的预后信息。

https://cdn.ncbi.nlm.nih.gov/pmc/blobs/3968/12399655/fc67aa59ccc3/fbinf-05-1669236-g001.jpg

文献AI研究员

20分钟写一篇综述,助力文献阅读效率提升50倍。

立即体验

用中文搜PubMed

大模型驱动的PubMed中文搜索引擎

马上搜索

文档翻译

学术文献翻译模型,支持多种主流文档格式。

立即体验