Suppr超能文献

基于比率的可见光激发下胞质钙指标

Ratio-based indicators for cytosolic Ca with visible light excitation.

作者信息

Zhou Xinqi, Belavek Kayla J, Navarro Marisol X, Martinez Kayli N, Hinojosa Abigail, Miller Evan W

机构信息

Department of Chemistry, University of California, Berkeley 94720-1460.

Department of Molecular and Cell Biology, University of California, Berkeley 94720-1460.

出版信息

Proc Natl Acad Sci U S A. 2025 Feb 18;122(7):e2410436122. doi: 10.1073/pnas.2410436122. Epub 2025 Feb 12.

Abstract

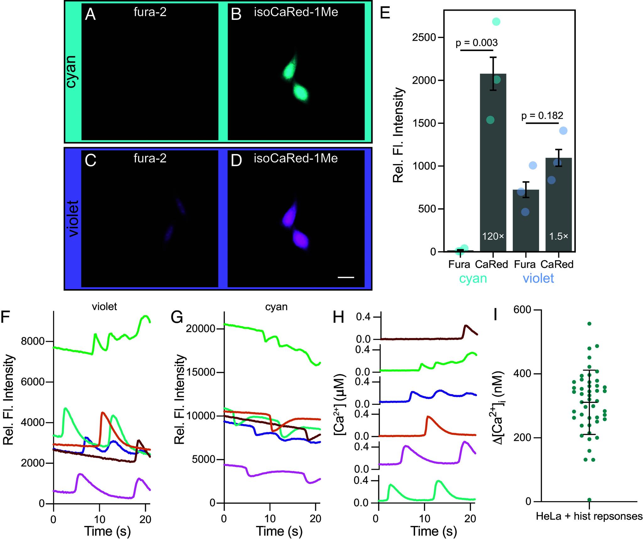
Calcium ions (Ca) play central roles in cellular physiology. Fluorescent indicators for Ca ions revolutionized our ability to make rapid, accurate, and highly parallel measurement of Ca concentrations in living cells. The use of ratio-based imaging with one particular indicator, fura-2, allowed practitioners to correct for a number of experimental confounds, including dye bleaching, variations in sample thickness, and fluctuations in illumination intensity. Ratio-based imaging with fura-2 was the most accurate and reliable method for measuring Ca concentrations. Two drawbacks to fura-2 exist. First, it requires ultraviolet (UV) excitation, which is more toxic to living cells than visible light. Second, our ability to use fura-2 for accurate, stable, ratio-based determinations of Ca concentration in living cells is fast becoming a method of the past. This is due, in part, because modern microscopes are phasing out the use of mercury arc lamps that provide the UV excitation needed for fura-2 imaging. To address this problem, we describe the design, synthesis, and cellular application of benzo[]phosphole-based fluorescent Ca indicators for ratio-based imaging of Ca in living cells that can be used with modern light emitting diode (LED)-equipped fluorescence microscopes. We report isoCaRed-1Me, a Ca indicator that enables ratio-based imaging in immortalized cell lines, primary mammalian hippocampal neurons, and human-induced pluripotent stem cell-derived cardiomyocytes. These data show that isoCaRed-1Me will be useful for ratio-based Ca imaging using modern microscopes.

摘要

钙离子(Ca)在细胞生理学中发挥着核心作用。钙离子荧光指示剂彻底改变了我们在活细胞中快速、准确且高度并行地测量钙离子浓度的能力。使用基于比率成像的一种特定指示剂fura - 2,使研究人员能够校正许多实验干扰因素,包括染料漂白、样品厚度变化以及光照强度波动。基于fura - 2的比率成像曾是测量钙离子浓度最准确、最可靠的方法。然而,fura - 2存在两个缺点。其一,它需要紫外(UV)激发,而紫外光对活细胞的毒性比可见光更大。其二,我们利用fura - 2在活细胞中进行准确、稳定的基于比率的钙离子浓度测定的能力正迅速成为过去式。部分原因在于,现代显微镜正在逐步淘汰用于fura - 2成像所需紫外激发的汞弧灯。为解决这一问题,我们描述了用于活细胞中钙离子比率成像的基于苯并[]膦烯的荧光钙离子指示剂的设计、合成及细胞应用,这些指示剂可与配备现代发光二极管(LED)的荧光显微镜配合使用。我们报告了isoCaRed - 1Me,一种能在永生化细胞系(immortalized cell lines)、原代哺乳动物海马神经元以及人诱导多能干细胞衍生的心肌细胞中实现基于比率成像的钙离子指示剂。这些数据表明,isoCaRed - 1Me将有助于使用现代显微镜进行基于比率的钙离子成像。

https://cdn.ncbi.nlm.nih.gov/pmc/blobs/1fe0/11848355/e11803b8c204/pnas.2410436122fig01.jpg

文献AI研究员

20分钟写一篇综述,助力文献阅读效率提升50倍。

立即体验

用中文搜PubMed

大模型驱动的PubMed中文搜索引擎

马上搜索

文档翻译

学术文献翻译模型,支持多种主流文档格式。

立即体验