Suppr超能文献

了解运动和益生菌干预对斑马鱼非酒精性脂肪性肝病缓解的作用:肠道与肝脏之间的对话

Understanding the Role of Exercise and Probiotic Interventions on Non-Alcoholic Fatty Liver Disease Alleviation in Zebrafish: Dialogue Between the Gut and Liver.

作者信息

Gu Xueyan, Yuan Liyan, Gan Long, Zhang Zehui, Zhou Shibiao, Fu Zhenliang, Liu Yu, Xin Zaijun, Cheng Shaohang, Zhou Xinyou, Yan Hualong, Wang Qiyu

机构信息

Physical Education College, Jiangxi Normal University, Nanchang 330022, China.

Energy Research Institute, Jiangxi Academy of Sciences, Nanchang 330012, China.

出版信息

Int J Mol Sci. 2025 Feb 6;26(3):1360. doi: 10.3390/ijms26031360.

Abstract

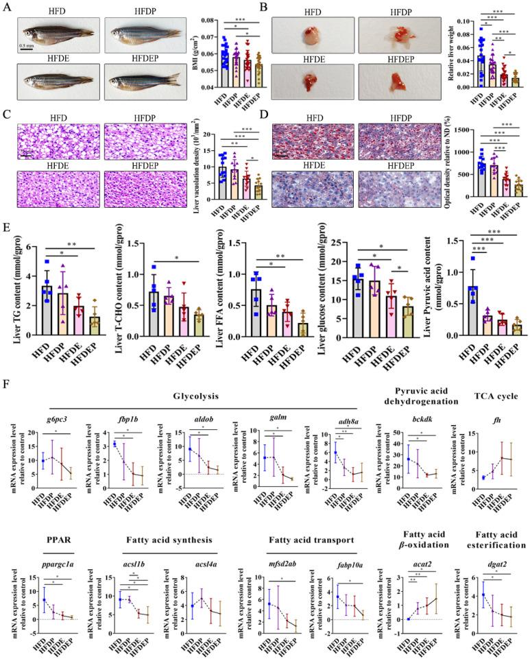
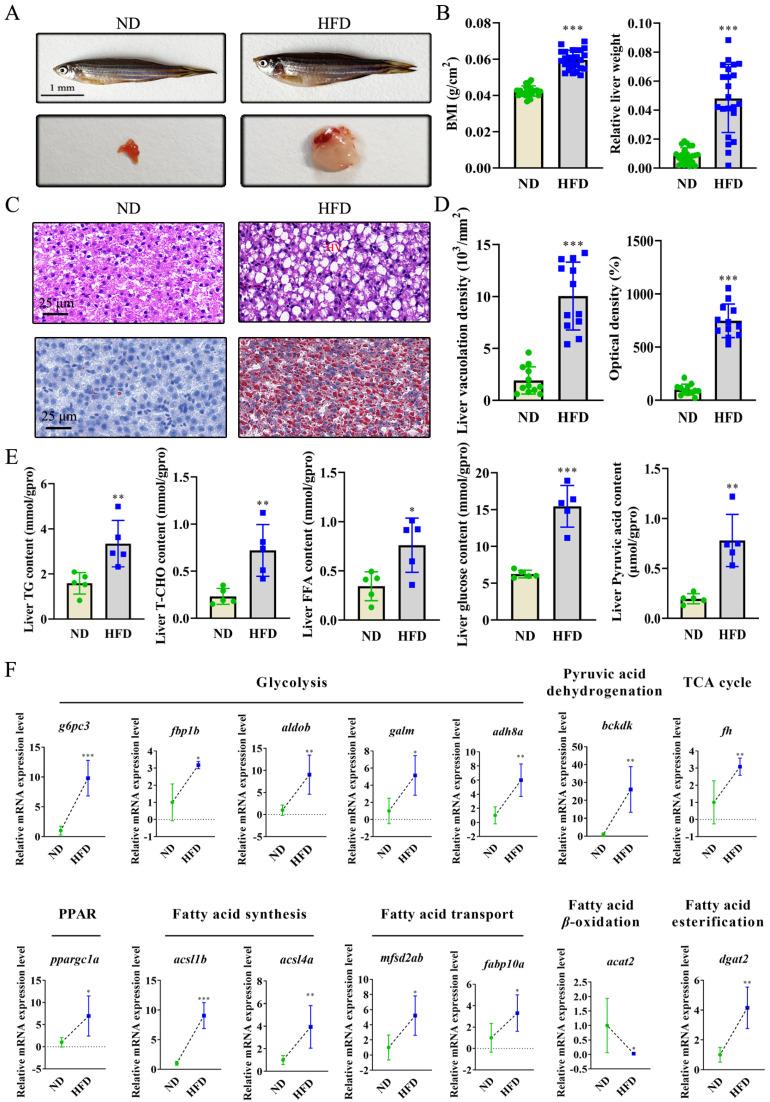
Non-alcoholic fatty liver disease (NAFLD), the most prevalent chronic liver illness, is characterized by hepatic steatosis. Exercise and probiotics can regulate the gut microbiota to treat NAFLD; however, their combined effects and the mechanisms of gut-liver communication remain unclear. Inconsistent results on probiotic efficacy further warrant investigation. In this study, zebrafish fed a high-fat diet (HFD) for six weeks were subjected to swimming exercise (HFDE), probiotic intervention (HFDP), or a combination of both (HFDEP) for 10 weeks to explore their effects on NAFLD and the corresponding mechanism. The results showed that NAFLD alleviation followed the order HFDEP > HFDE > HFDP. HFDEP and HFDE treatments effectively reduced Body Mass Index (BMI), relative liver weight, liver vacuolation density, lipid droplets in liver sections, triglyceride, free fatty acid, glucose, and pyruvic acid. In contrast, a single probiotic treatment had limited impact, suggesting a complementary role in NAFLD treatment. Glucose and fatty acid metabolism were central to the "gut-liver" axis. The reduced conversion of glucose to pyruvic acid, decreased fatty acid synthesis and esterification, and accelerated fatty acid transformation to CO contributed to NAFLD improvement under HFDE and HFDEP treatments. This study provides promising theoretical groundwork for potential prevention and treatment strategies for NAFLD.

摘要

非酒精性脂肪性肝病(NAFLD)是最常见的慢性肝脏疾病,其特征为肝脂肪变性。运动和益生菌可调节肠道微生物群以治疗NAFLD;然而,它们的联合作用以及肠-肝通讯机制仍不清楚。益生菌功效的不一致结果进一步需要研究。在本研究中,给喂食高脂饮食(HFD)六周的斑马鱼进行为期10周的游泳运动(HFDE)、益生菌干预(HFDP)或两者结合(HFDEP),以探讨它们对NAFLD的影响及相应机制。结果表明,NAFLD的缓解程度顺序为HFDEP>HFDE>HFDP。HFDEP和HFDE处理有效降低了体重指数(BMI)、相对肝脏重量、肝脏空泡化密度、肝脏切片中的脂滴、甘油三酯、游离脂肪酸、葡萄糖和丙酮酸。相比之下,单一益生菌处理的影响有限,表明在NAFLD治疗中具有互补作用。葡萄糖和脂肪酸代谢是“肠-肝”轴的核心。在HFDE和HFDEP处理下,葡萄糖向丙酮酸的转化减少、脂肪酸合成和酯化减少以及脂肪酸向CO的转化加速,有助于NAFLD的改善。本研究为NAFLD的潜在预防和治疗策略提供了有前景的理论基础。

https://cdn.ncbi.nlm.nih.gov/pmc/blobs/5e35/11818905/2dd675d769cc/ijms-26-01360-g001.jpg

文献AI研究员

20分钟写一篇综述,助力文献阅读效率提升50倍。

立即体验

用中文搜PubMed

大模型驱动的PubMed中文搜索引擎

马上搜索

文档翻译

学术文献翻译模型,支持多种主流文档格式。

立即体验