Suppr超能文献

通过联合差异基因和加权基因共表达分析鉴定特发性肺纤维化患者的健康风险决定因素和分子靶点。

Identifying health risk determinants and molecular targets in patients with idiopathic pulmonary fibrosis via combined differential and weighted gene co-expression analysis.

作者信息

Moin Abu Tayab, Ullah Md Asad, Nipa Jannatul Ferdous, Rahman Mohammad Sheikh Farider, Emran Afsana, Islam Md Minhazul, Das Swapnil, Arian Tawsif Al, Elahi Mohammad Mahfuz Enam, Akter Mukta, Rahman Umme Sadea, Halder Arnab, Saikat Shoaib, Hosen Mohammad Jakir

机构信息

Laboratory of Clinical Genetics, Genomics and Enzyme Research, Department of Genetic Engineering and Biotechnology, Faculty of Biological Sciences, University of Chittagong, Chattogram, Bangladesh.

Department of Biotechnology and Genetic Engineering, Faculty of Biological Sciences, Jahangirnagar University, Dhaka, Bangladesh.

出版信息

Front Genet. 2025 Jan 29;15:1496462. doi: 10.3389/fgene.2024.1496462. eCollection 2024.

Abstract

INTRODUCTION

Idiopathic pulmonary fibrosis (IPF) is a rare but debilitating lung disease characterized by excessive fibrotic tissue accumulation, primarily affecting individuals over 50 years of age. Early diagnosis is challenging, and without intervention, the prognosis remains poor. Understanding the molecular mechanisms underlying IPF pathogenesis is crucial for identifying diagnostic markers and therapeutic targets.

METHODS

We analyzed transcriptomic data from lung tissues of IPF patients using two independent datasets. Differentially expressed genes (DEGs) were identified, and their functional roles were assessed through pathway enrichment and tissue-specific expression analysis. Protein-protein interaction (PPI) networks and co-expression modules were constructed to identify hub genes and their associations with disease severity. Machine learning approaches were applied to identify genes capable of differentiating IPF patients from healthy individuals. Regulatory signatures, including transcription factor and microRNA interactions, were also explored, alongside the identification of potential drug targets.

RESULTS

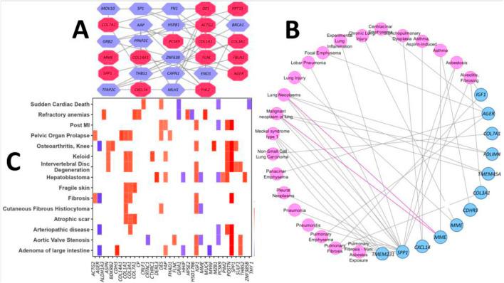
A total of 275 and 167 DEGs were identified across two datasets, with 67 DEGs common to both. These genes exhibited distinct expression patterns across tissues and were associated with pathways such as extracellular matrix organization, collagen fibril formation, and cell adhesion. Co-expression analysis revealed DEG modules correlated with varying IPF severity phenotypes. Machine learning analysis pinpointed a subset of genes with high discriminatory power between IPF and healthy individuals. PPI network analysis identified hub proteins involved in key biological processes, while functional enrichment reinforced their roles in extracellular matrix regulation. Regulatory analysis highlighted interactions with transcription factors and microRNAs, suggesting potential mechanisms driving IPF pathogenesis. Potential drug targets among the DEGs were also identified.

DISCUSSION

This study provides a comprehensive transcriptomic overview of IPF, uncovering DEGs, hub proteins, and regulatory signatures implicated in disease progression. Validation in independent datasets confirmed the relevance of these findings. The insights gained here lay the groundwork for developing diagnostic tools and novel therapeutic strategies for IPF.

摘要

引言

特发性肺纤维化(IPF)是一种罕见但使人衰弱的肺部疾病,其特征是纤维化组织过度积累,主要影响50岁以上的个体。早期诊断具有挑战性,若不进行干预,预后仍然很差。了解IPF发病机制的分子机制对于识别诊断标志物和治疗靶点至关重要。

方法

我们使用两个独立的数据集分析了IPF患者肺组织的转录组数据。鉴定了差异表达基因(DEG),并通过通路富集和组织特异性表达分析评估了它们的功能作用。构建了蛋白质-蛋白质相互作用(PPI)网络和共表达模块,以识别枢纽基因及其与疾病严重程度的关联。应用机器学习方法来识别能够区分IPF患者和健康个体的基因。还探索了包括转录因子和微小RNA相互作用在内的调控特征,以及潜在药物靶点的鉴定。

结果

在两个数据集中共鉴定出275个和167个DEG,其中67个DEG在两个数据集中都有。这些基因在不同组织中表现出不同的表达模式,并与细胞外基质组织、胶原纤维形成和细胞粘附等通路相关。共表达分析揭示了与不同IPF严重程度表型相关的DEG模块。机器学习分析确定了一组在IPF和健康个体之间具有高鉴别力的基因。PPI网络分析确定了参与关键生物学过程的枢纽蛋白,而功能富集强化了它们在细胞外基质调节中的作用。调控分析突出了与转录因子和微小RNA的相互作用,提示了驱动IPF发病机制的潜在机制。还在DEG中鉴定了潜在的药物靶点。

讨论

本研究提供了IPF的全面转录组概况,揭示了与疾病进展相关的DEG、枢纽蛋白和调控特征。在独立数据集中的验证证实了这些发现的相关性。这里获得的见解为开发IPF的诊断工具和新的治疗策略奠定了基础。

https://cdn.ncbi.nlm.nih.gov/pmc/blobs/a68b/11813903/7342b8c08ad0/fgene-15-1496462-g001.jpg

文献AI研究员

20分钟写一篇综述,助力文献阅读效率提升50倍。

立即体验

用中文搜PubMed

大模型驱动的PubMed中文搜索引擎

马上搜索

文档翻译

学术文献翻译模型,支持多种主流文档格式。

立即体验