Suppr超能文献

特发性肺纤维化中与基底膜相关的免疫生物标志物的鉴定及其泛癌分析。

Identification of immune biomarkers associated with basement membranes in idiopathic pulmonary fibrosis and their pan-cancer analysis.

作者信息

Fu Chenkun, Chen Lina, Cheng Yiju, Yang Wenting, Zhu Honglan, Wu Xiao, Cai Banruo

机构信息

Department of Respiratory and Critical Care Medicine, The Affiliated Hospital of Guizhou Medical University, Guiyang, China.

Guiyang Public Health Clinical Center, Guiyang, China.

出版信息

Front Genet. 2023 Mar 2;14:1114601. doi: 10.3389/fgene.2023.1114601. eCollection 2023.

Abstract

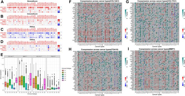
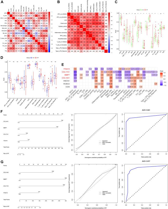
Idiopathic pulmonary fibrosis (IPF) is a chronic progressive interstitial lung disease of unknown etiology, characterized by diffuse alveolitis and alveolar structural damage. Due to the short median survival time and poor prognosis of IPF, it is particularly urgent to find new IPF biomarkers. Previous studies have shown that basement membranes (BMs) are associated with the development of IPF and tumor metastasis. However, there is still a lack of research on BMs-related genes in IPF. Therefore, we investigated the expression level of BMs genes in IPF and control groups, and explored their potential as biomarkers for IPF diagnosis. In this study, the GSE32537 and GSE53845 datasets were used as training sets, while the GSE24206, GSE10667 and GSE101286 datasets were used as validation sets. In the training set, seven immune biomarkers related to BMs were selected by differential expression analysis, machine learning algorithm (LASSO, SVM-RFE, Randomforest) and ssGSEA analysis. Further ROC analysis confirmed that seven BMs-related genes played an important role in IPF. Finally, four immune-related Hub genes (, , , ) were screened out. Then we created a logistic regression model of immune-related hub genes (IHGs) and used a nomogram to predict IPF risk. The nomogram model was evaluated to have good reliability and validity, and ROC analysis showed that the AUC value of IHGs was 0.941 in the training set and 0.917 in the validation set. Pan-cancer analysis showed that IHGs were associated with prognosis, immune cell infiltration, TME, and drug sensitivity in 33 cancers, suggesting that IHGs may be potential targets for intervention in human diseases including IPF and cancer.

摘要

特发性肺纤维化(IPF)是一种病因不明的慢性进行性间质性肺疾病,其特征为弥漫性肺泡炎和肺泡结构损伤。由于IPF的中位生存时间短且预后差,寻找新的IPF生物标志物尤为迫切。先前的研究表明,基底膜(BMs)与IPF的发展和肿瘤转移有关。然而,目前仍缺乏对IPF中与BMs相关基因的研究。因此,我们研究了IPF组和对照组中BMs基因的表达水平,并探讨了它们作为IPF诊断生物标志物的潜力。在本研究中,GSE32537和GSE53845数据集用作训练集,而GSE24206、GSE10667和GSE101286数据集用作验证集。在训练集中,通过差异表达分析、机器学习算法(LASSO、SVM-RFE、随机森林)和单样本基因集富集分析(ssGSEA)选择了7个与BMs相关的免疫生物标志物。进一步的ROC分析证实,7个与BMs相关的基因在IPF中发挥重要作用。最后,筛选出4个免疫相关的核心基因(,,,)。然后我们创建了免疫相关核心基因(IHGs)的逻辑回归模型,并使用列线图预测IPF风险。列线图模型经评估具有良好的可靠性和有效性,ROC分析显示,训练集中IHGs的AUC值为0.941,验证集中为0.917。泛癌分析表明,IHGs与33种癌症的预后、免疫细胞浸润、肿瘤微环境和药物敏感性相关,这表明IHGs可能是包括IPF和癌症在内的人类疾病干预的潜在靶点。

https://cdn.ncbi.nlm.nih.gov/pmc/blobs/52de/10017543/740e26abc8dd/fgene-14-1114601-g001.jpg

文献AI研究员

20分钟写一篇综述,助力文献阅读效率提升50倍。

立即体验

用中文搜PubMed

大模型驱动的PubMed中文搜索引擎

马上搜索

文档翻译

学术文献翻译模型,支持多种主流文档格式。

立即体验