Suppr超能文献

蜥蜴粪便和泄殖腔样本中宏基因组组装基因组及衍生细菌群落与功能谱的对比恢复情况

Contrasting recovery of metagenome‑assembled genomes and derived bacterial communities and functional profiles from lizard fecal and cloacal samples.

作者信息

Hernández Mauricio, Langa Jorge, Aizpurua Ostaizka, Navarro-Noya Yendi E, Alberdi Antton

机构信息

Departamento de Biología Celular y Genética, Escuela de Biología, Facultad de Ciencias, Universidad Nacional Autónoma de Honduras, Tegucigalpa, 11101, Honduras.

Instituto de Investigaciones en Microbiología, Facultad de Ciencias, Universidad Nacional Autónoma de Honduras, Tegucigalpa, 11101, Honduras.

出版信息

Anim Microbiome. 2025 Feb 15;7(1):15. doi: 10.1186/s42523-025-00381-4.

Abstract

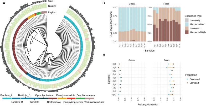
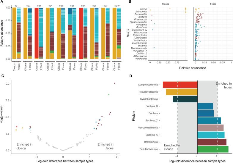
Genome-resolved metagenomics, based on shotgun sequencing, has become a powerful strategy for investigating animal-associated bacterial communities, due its heightened capability for delivering detailed taxonomic, phylogenetic, and functional insights compared to amplicon sequencing-based approaches. While genome-resolved metagenomics holds promise across various non-lethal sample types, their effectiveness in yielding high-quality metagenome-assembled genomes remains largely unexplored. Our investigation of fecal and cloacal microbiota of the mesquite lizards (Sceloporus grammicus) using genome-resolved metagenomics revealed that fecal samples contributed 97% of the 127 reconstructed bacterial genomes, whereas only 3% were recovered from cloacal swabs, which were largely enriched with host DNA. Taxonomic, phylogenetic and functional alpha bacterial diversity was greater in fecal samples than in cloacal swabs. We also observed significant differences in bacterial community composition between sampling methods, and higher inter-individual variation in cloacal swabs. Bacteroides, Phocaeicola and Parabacteroides (all Bacteroidota) were more abundant in the feces, whereas Hafnia and Salmonella (both Pseudomonadota) increased in the cloaca. Functional analyses showed that metabolic capacities of the microbiota to degrade polysaccharides, sugars and nitrogen compounds were enriched in fecal samples, likely reflecting the role of intestinal bacteria in nutrient metabolism. Overall, our results indicate that fecal samples outperform cloacal swabs in characterizing bacterial assemblages within lizards using genome-resolved metagenomics.

摘要

基于鸟枪法测序的基因组解析宏基因组学,已成为研究动物相关细菌群落的有力策略,因为与基于扩增子测序的方法相比,它在提供详细的分类学、系统发育学和功能见解方面能力更强。虽然基因组解析宏基因组学在各种非致死样本类型中都有应用前景,但其在产生高质量宏基因组组装基因组方面的有效性在很大程度上仍未得到探索。我们使用基因组解析宏基因组学对牧豆树蜥(Sceloporus grammicus)的粪便和泄殖腔微生物群进行的研究表明,在127个重建的细菌基因组中,粪便样本贡献了97%,而从泄殖腔拭子中仅 recovered 3%,泄殖腔拭子中大量富集了宿主DNA。粪便样本中的细菌分类学、系统发育学和功能α多样性高于泄殖腔拭子。我们还观察到采样方法之间细菌群落组成存在显著差异,泄殖腔拭子中的个体间差异更大。拟杆菌属、Phocaeicola和副拟杆菌属(均为拟杆菌门)在粪便中更为丰富,而哈夫尼亚菌属和沙门氏菌属(均为假单胞菌门)在泄殖腔中增加。功能分析表明,微生物群降解多糖、糖和含氮化合物的代谢能力在粪便样本中得到富集,这可能反映了肠道细菌在营养代谢中的作用。总体而言,我们的结果表明,在使用基因组解析宏基因组学表征蜥蜴体内的细菌群落时,粪便样本优于泄殖腔拭子。

https://cdn.ncbi.nlm.nih.gov/pmc/blobs/9765/11829382/f6a6a877aa80/42523_2025_381_Fig1_HTML.jpg

文献AI研究员

20分钟写一篇综述,助力文献阅读效率提升50倍。

立即体验

用中文搜PubMed

大模型驱动的PubMed中文搜索引擎

马上搜索

文档翻译

学术文献翻译模型,支持多种主流文档格式。

立即体验