Suppr超能文献

一种细菌效应蛋白操纵宿主溶酶体蛋白酶活性依赖性的细胞死亡方式可塑性以促进感染。

A bacterial effector manipulates host lysosomal protease activity-dependent plasticity in cell death modalities to facilitate infection.

作者信息

Lu Zhe, Zhang Yong, Zhong Yanzhao, Qiang Lihua, Ge Pupu, Lei Zehui, Zhao Mengyuan, Fang Yingxu, Li Bingxi, Wang Jing, Chai Qiyao, Liu Cui Hua

机构信息

Chinese Academy of Sciences (CAS) Key Laboratory of Pathogenic Microbiology and Immunology, Institute of Microbiology, Chinese Academy of Sciences, Beijing 100101, China.

Savaid Medical School, University of Chinese Academy of Sciences, Beijing 101408, China.

出版信息

Proc Natl Acad Sci U S A. 2025 Feb 25;122(8):e2406715122. doi: 10.1073/pnas.2406715122. Epub 2025 Feb 18.

Abstract

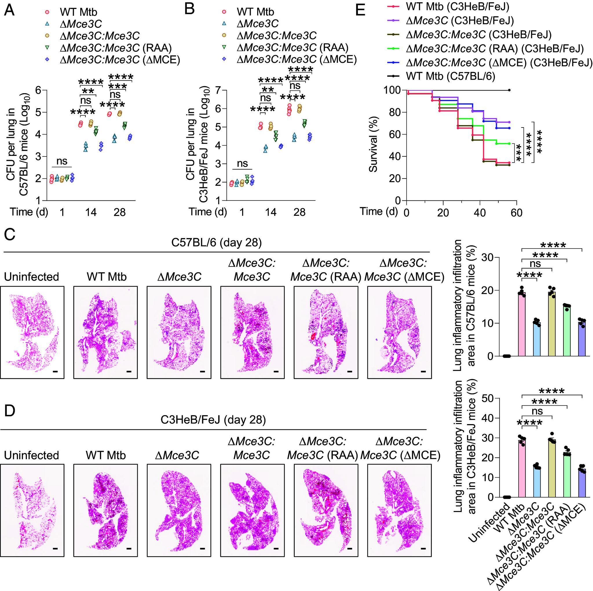
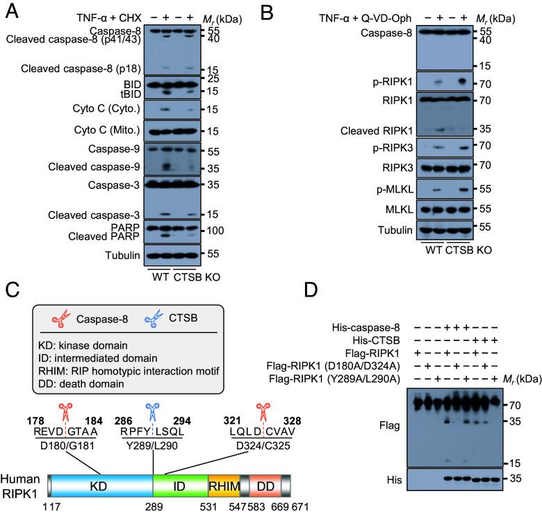
Crosstalk between cell death programs confers appropriate host anti-infection immune responses, but how pathogens co-opt host molecular switches of cell death pathways to reprogram cell death modalities for facilitating infection remains largely unexplored. Here, we identify mammalian cell entry 3C (Mce3C) as a pathogenic cell death regulator secreted by (Mtb), which causes tuberculosis featured with lung inflammation and necrosis. Mce3C binds host cathepsin B (CTSB), a noncaspase protease acting as a lysosome-derived molecular determinant of cell death modalities, to inhibit its protease activity toward BH3-interacting domain death agonist (BID) and receptor-interacting protein kinase 1 (RIPK1), thereby preventing the production of proapoptotic truncated BID (tBID) while maintaining the abundance of pronecroptotic RIPK1. Disrupting the Mce3C-CTSB interaction promotes host apoptosis while suppressing necroptosis with attenuated Mtb survival and mitigated lung immunopathology in mice. Thus, pathogens manipulate host lysosomal protease activity-dependent plasticity in cell death modalities to promote infection and pathogenicity.

摘要

细胞死亡程序之间的相互作用赋予了宿主适当的抗感染免疫反应,但病原体如何利用宿主细胞死亡途径的分子开关来重新编程细胞死亡方式以促进感染,这在很大程度上仍未得到探索。在这里,我们确定哺乳动物细胞进入蛋白3C(Mce3C)是由结核分枝杆菌(Mtb)分泌的一种致病性细胞死亡调节因子,Mtb会导致以肺部炎症和坏死为特征的结核病。Mce3C与宿主组织蛋白酶B(CTSB)结合,CTSB是一种非半胱天冬酶蛋白酶,作为细胞死亡方式的溶酶体来源分子决定因素,抑制其对BH3相互作用结构域死亡激动剂(BID)和受体相互作用蛋白激酶1(RIPK1)的蛋白酶活性,从而阻止促凋亡截短型BID(tBID)的产生,同时维持促坏死性RIPK1的丰度。破坏Mce3C-CTSB相互作用可促进宿主细胞凋亡,同时抑制坏死性凋亡,减少小鼠体内Mtb的存活并减轻肺部免疫病理学。因此,病原体操纵宿主溶酶体蛋白酶活性依赖性的细胞死亡方式可塑性,以促进感染和致病性。

https://cdn.ncbi.nlm.nih.gov/pmc/blobs/c223/11874418/5d776b882264/pnas.2406715122fig01.jpg

文献AI研究员

20分钟写一篇综述,助力文献阅读效率提升50倍。

立即体验

用中文搜PubMed

大模型驱动的PubMed中文搜索引擎

马上搜索

文档翻译

学术文献翻译模型,支持多种主流文档格式。

立即体验