Suppr超能文献

利用患者来源的视网膜类器官揭示斯塔加特病的基因型-表型相关性。

Unravelling genotype-phenotype correlations in Stargardt disease using patient-derived retinal organoids.

作者信息

Watson Avril, Queen Rachel, Ferrández-Peral Luis, Dorgau Birthe, Collin Joseph, Nelson Andrew, Hussain Rafiqul, Coxhead Jonathan, McCorkindale Michael, Atkinson Robert, Zerti Darin, Chichagova Valeria, Conesa Ana, Armstrong Lyle, Cremers Frans P M, Lako Majlinda

机构信息

Biosciences Institute, Newcastle University, Newcastle upon Tyne, UK.

Newcells Biotech Ltd., Newcastle upon Tyne, UK.

出版信息

Cell Death Dis. 2025 Feb 19;16(1):108. doi: 10.1038/s41419-025-07420-7.

Abstract

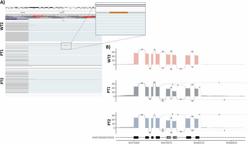
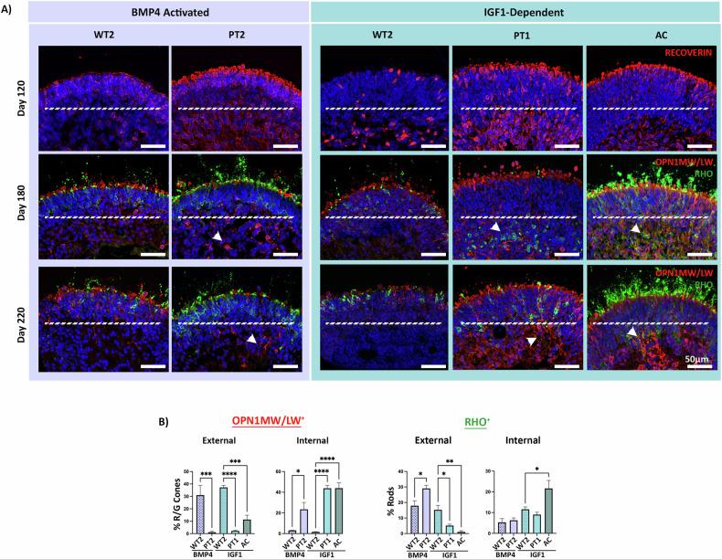
Stargardt disease is an inherited retinopathy affecting approximately 1:8000 individuals. It is characterised by biallelic variants in ABCA4 which encodes a vital protein for the recycling of retinaldehydes in the retina. Despite its prevalence and impact, there are currently no treatments available for this condition. Furthermore, 35% of STGD1 cases remain genetically unsolved. To investigate the cellular and molecular characteristics associated with STGD1, we generated iPSCs from two monoallelic unresolved (PT1 & PT2), late-onset STGD1 cases with the heterozygous complex allele - c.[5461-10 T > C;5603 A > T]. Both patient iPSCs and those from a biallelic affected control (AC) carrying -c.4892 T > C and c.4539+2001G > A, were differentiated to retinal organoids, which developed all key retinal neurons and photoreceptors with outer segments positive for ABCA4 expression. We observed patient-specific disruption to lamination with OPN1MW/LW cone photoreceptor retention in the retinal organoid centre during differentiation. Photoreceptor retention was more severe in the AC case affecting both cones and rods, suggesting a genotype/phenotype correlation. scRNA-Seq suggests retention may be due to the induction of stress-related pathways in photoreceptors. Whole genome sequencing successfully identified the missing alleles in both cases; PT1 reported c.-5603A > T in homozygous state and PT2 uncovered a rare hypomorph - c.-4685T > C. Furthermore, retinal organoids were able to recapitulate the retina-specific splicing defect in PT1 as shown by long-read RNA-seq data. Collectively, these results highlight the suitability of retinal organoids in STGD1 modelling. Their ability to display genotype-phenotype correlations enhances their utility as a platform for therapeutic development.

摘要

斯塔加特病是一种遗传性视网膜病变,约每8000人中就有1人患病。其特征是ABCA4基因存在双等位基因变异,该基因编码一种对视网膜中视黄醛循环至关重要的蛋白质。尽管其发病率和影响较大,但目前尚无针对这种疾病的治疗方法。此外,35%的STGD1病例在基因上仍未得到解决。为了研究与STGD1相关的细胞和分子特征,我们从两名单等位基因未解决(PT1和PT2)、迟发性STGD1病例中生成了诱导多能干细胞(iPSC),这两名患者携带杂合复合等位基因——c.[5461-10T>C;5603A>T]。患者的iPSC以及来自携带-c.4892T>C和c.4539+2001G>A的双等位基因受累对照(AC)的iPSC都被分化为视网膜类器官,这些类器官发育出了所有关键的视网膜神经元和光感受器,其外段ABCA4表达呈阳性。我们观察到,在分化过程中,视网膜类器官中心存在患者特异性的层状结构破坏,伴有OPN1MW/LW视锥光感受器保留。在同时影响视锥和视杆细胞的AC病例中,光感受器保留更为严重,这表明存在基因型/表型相关性。单细胞RNA测序表明,保留可能是由于光感受器中应激相关途径的诱导。全基因组测序成功鉴定出了两个病例中缺失的等位基因;PT1报告了纯合状态的c.-5603A>T,PT2发现了一种罕见的低表达等位基因——c.-4685T>C。此外,长读长RNA测序数据显示,视网膜类器官能够重现PT1中视网膜特异性的剪接缺陷。总的来说,这些结果突出了视网膜类器官在STGD1建模中的适用性。它们展示基因型-表型相关性的能力增强了其作为治疗开发平台的效用。

https://cdn.ncbi.nlm.nih.gov/pmc/blobs/f63a/11840025/58e73214c7e8/41419_2025_7420_Fig1_HTML.jpg

文献AI研究员

20分钟写一篇综述,助力文献阅读效率提升50倍。

立即体验

用中文搜PubMed

大模型驱动的PubMed中文搜索引擎

马上搜索

文档翻译

学术文献翻译模型,支持多种主流文档格式。

立即体验